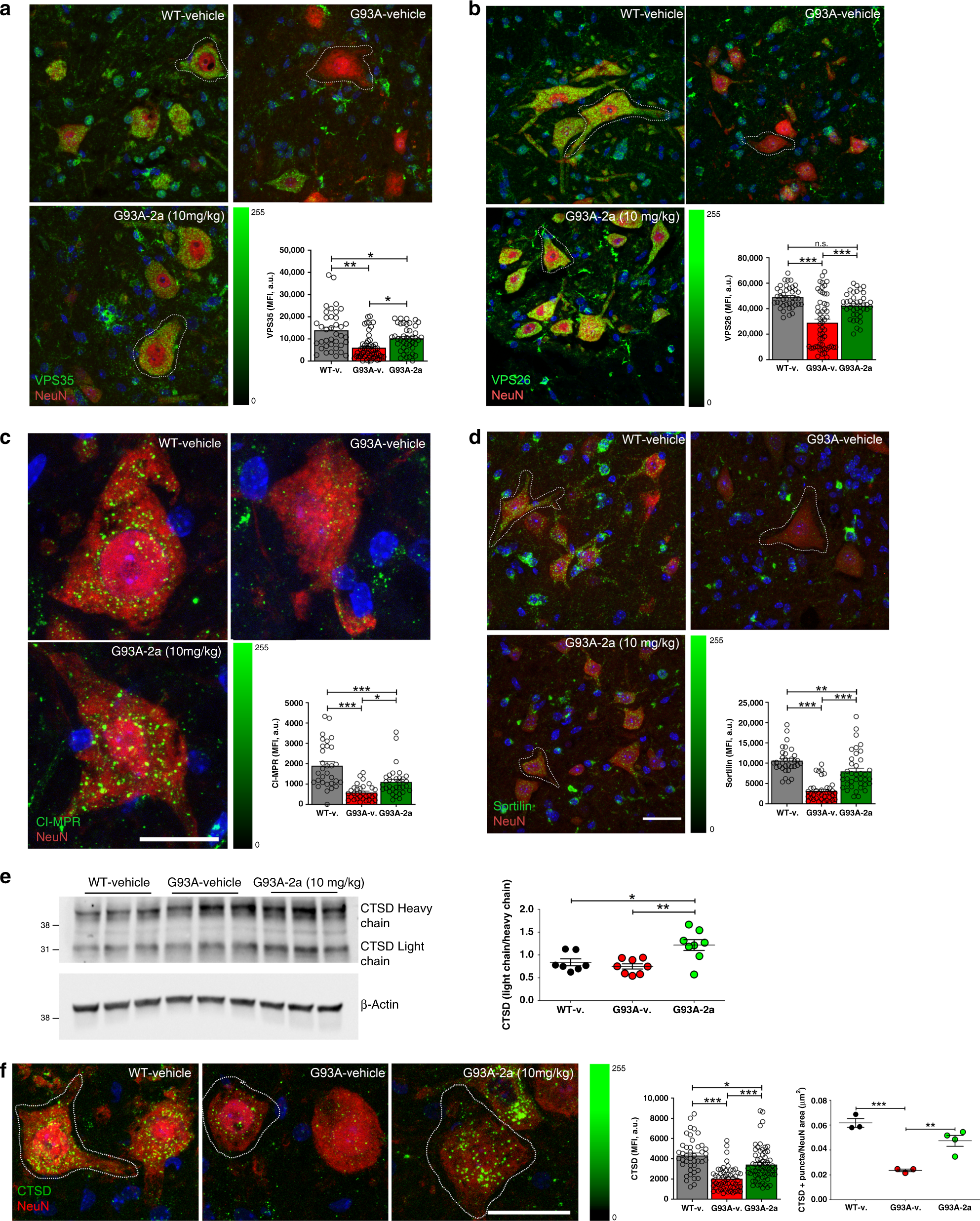
Fig. 6: Compound 2a increases retromer proteins in G93A mice.
From: Retromer stabilization results in neuroprotection in a model of Amyotrophic Lateral Sclerosis

(a–d, f) maximum projections of confocal stacks from lumbar SCs (ventral horn) of vehicle-treated WT, vehicle-treated G93A and compound 2a (10 mg/kg, day 100)-treated G93A mice (n = 3 independent mice/group) labelled for: VPS35/NeuN (a), VPS26/NeuN (b), CI-MPR/NeuN (c), Sortilin/NeuN (d), and CTSD/NeuN (f). Averaged fluorescence intensities (MFI) in gated NeuN+ MNs (WT-v: n = 38 independent MNs, G93A-v: n = 54 independent MNs, G93A-2a: n = 42 independent MNs, data were examined from three independent experiments), of VPS35 (Alexafluor 488) are reported as mean arbitrary units (a.u. ± SEM) in Panel a (WT-v vs. G93A-v p = 0.002, WT-v vs. G93A-2a p = 0.046, G93A-v vs. G93A-2a p = 0.011). Averaged MFI (a.u. ± SEM) of VPS26 (Alexafluor 488) quantified in gated NeuN+ MNs (WT-v: n = 40 independent MNs, G93A-v: n = 54 independent MNs, G93A-2a: n = 40 independent MNs, data are examined from three independent experiments) are shown in b (G93A-v vs. G93A-2a p = 0.09, other comparisons p < 0.0001). Averaged MFI of CI-MPR (Alexafluor 488, a.u. ± SEM) in NeuN+ MNs (WT-v: n = 31 independent MNs, G93A-v: n = 31 independent MNs, G93A-2a: n = 33 independent MNs, data are examined from three independent experiments) are shown in c (G93A-v vs. G93A-2a p = 0.026, other comparisons p < 0.0001). Averaged Sortilin MFI levels (Alexafluor 488 a.u. ± SEM) quantified in gated NeuN+ MNs (WT-v: n = 33 independent MNs, G93A-v: n = 37 independent MNs, G93A-2a: n = 38 independent MNs, data are examined from three independent experiments) are shown in d. Epi-fluorescence scales are shown on the right side of a–d (WT-v vs. G93A-2a p = 0.009, other comparisons p < 0.0001). e Representative WB for CTSD (heavy (46–50 KDa) and light (28–30 KDa chains). Normalization of proteins load was done by β-Actin. The histogram in e shows quantifications (WT-v: n = 7 independent mice, G93A-v: n = 8 independent mice, G93A-2a: n = 8 independent mice, data are examined from two independent experiments; lines show mean + SEM). WT-v vs. G93A-2a p = 0.02, G93A-v vs. G93A-2a p = 0.0032. f Averaged CTSD MFI levels (Alexafluor 488, a.u. ± SEM) in gated NeuN+ MNs (WT-v: n = 42 independent MNs, G93A-v: n = 54 independent MNs, G93A-2a: n = 63 independent MNs, data are examined from three independent experiments). The epi-fluorescence scale is shown in f (WT-v vs. G93A-2a p = 0.011, other comparisons p < 0.0001). Numbers of CTSD puncta normalized for the area of NeuN+ MNs are shown in the histogram (WT-v: n = 3 independent mice, G93A-v: n = 3 independent mice, G93A-2a: n = 4 independent mice, data are examined from two independent experiments, lines show mean + SEM). (WT-v vs. G93A-v p = 0.0005, G93A-v vs. G93A-2a p = 0.006. One-way ANOVA followed by Tukey's Multiple Comparison test was used to analyze data in a–f. *p < 0.05, **p < 0.01, ***p < 0.001. Scale bars 30 µm for a, b, d, and f; 25 µm for c.