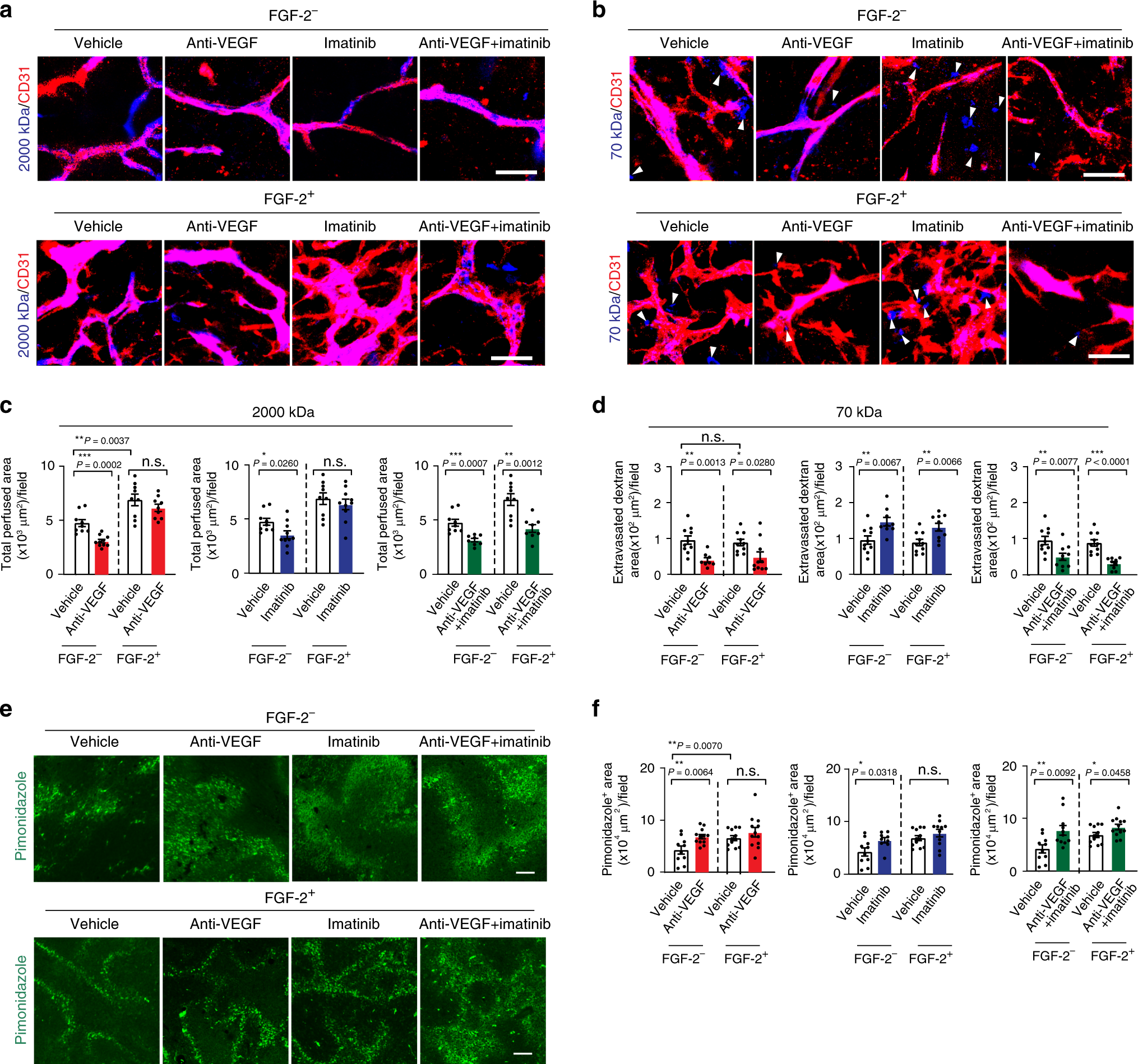
Fig. 2: Vascular perfusion, vascular permeability, and tumor hypoxia.

a Vascular perfusion of Rhodamine-labeled lysinated 2000 kDa dextran (blue) of various monotherapy- and combination therapy-treated E0771-vector and E0771-FGF-2 breast cancers. Red indicates CD31+ microvessels. Bar = 50 μm. b Vascular permeability of Rhodamine-labeled lysinated 70 kDa dextran (blue) of various monotherapy- and combination therapy-treated E0771-vector and E0771-FGF-2 breast cancers. Red indicates CD31+ microvessels. Bar = 50 μm. Arrowheads indicate extravasation of 70 kDa dextran from the tumor vasculature. c Quantification of vascular perfusion of vehicle-, anti-VEGF-, imatinib- and combination therapy-treated E0771-vector and E0771-FGF-2 breast cancers (n(Vector) = 9/10/10/8; n(FGF-2) = 9/9/10/8; P(Vector vs FGF-2) = 0.0037; P(Vehicle-treated vector vs anti-VEGF-treated vector) = 0.0002; P(Vehicle-treated vector vs imatinib-treated vector) = 0.0260; P(Vehicle-treated vector vs combination therapy-treated vector) = 0.0007; P(Vehicle-treated FGF-2 vs combination therapy-treated FGF-2) = 0.0012). d Quantification of vascular permeability of vehicle-, anti-VEGF-, imatinib- and combination therapy-treated E0771-vector and E0771-FGF-2 breast cancers (n(Vector) = 10/8/9/10; n(FGF-2) = 10/10/10/9). P(Vehicle-treated vector vs anti-VEGF-treated vector) = 0.0013, P(Vehicle-treated FGF-2 vs anti-VEGF-treated FGF-2) = 0.0280, P(Vehicle-treated vector vs imatinib-treated vector) = 0.0067, P(Vehicle-treated FGF-2 vs imatinib-treated FGF-2) = 0.0066, P(Vehicle-treated vector vs combination therapy-treated vector) = 0.0077, P(Vehicle-treated FGF-2 vs combination therapy-treated FGF-2) < 0.0001. e Pimonidazole+ hypoxic signals (green) in various monotherapy- and combination therapy-treated E0771-vector and E0771-FGF-2 breast cancer tissues. Bar = 100 μm (f). Quantification of pimonidazole+ hypoxic signals of vehicle-, anti-VEGF-, imatinib- and combination therapy-treated E0771-vector and E0771-FGF-2 breast cancers (n(Vector) = 10/12/9/11; n(FGF-2) = 12 each; P(Vector vs FGF-2) = 0.0070; P(Vehicle-treated vector vs anti-VEGF-treated vector) = 0.0064; P(Vehicle-treated vector vs imatinib-treated vector) = 0.0318; P(Vehicle-treated vector vs combination therapy-treated vector) = 0.0092; P(Vehicle-treated FGF-2 vs combination therapy-treated FGF-2) = 0.0458). FGF-2− = vector cancers; FGF-2 = FGF-2 cancers; n.s. Not significant; *P < 0.05; **P < 0.01; ***P < 0.001; two-tailed student t-test. Data presented as mean from random fields ± s.e.m. Experiments were independently repeated twice. Source data are provided as a Source Data file.