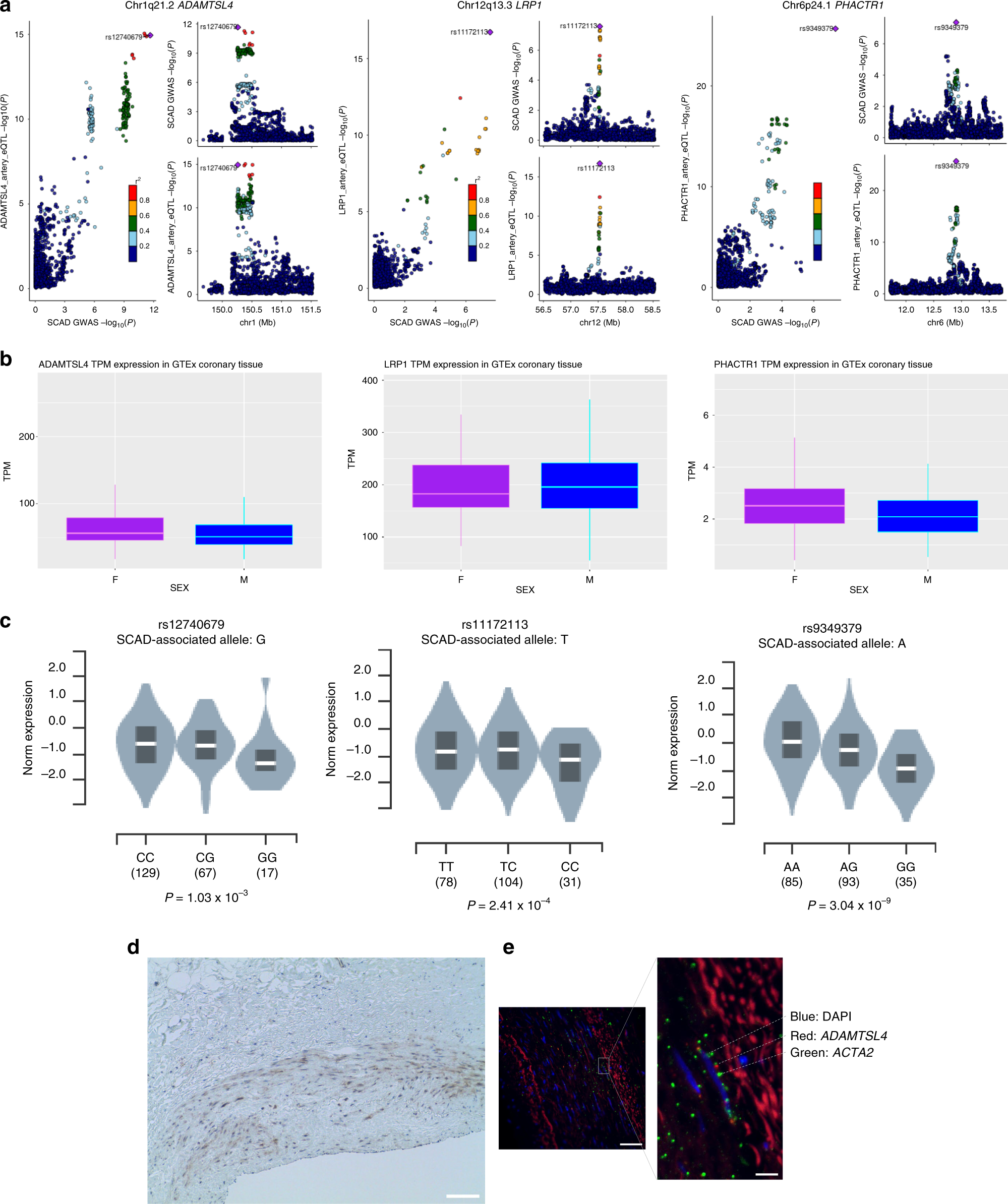
Fig. 3: Arterial expression of genes implicated by the SCAD GWAS meta-analysis.

a Colocalization analysis results in which the lead SNP identified matched the queried transcript are shown for each locus identified. The locus-compare scatter plot compares linear regression eQTL (n = 913) and GWAS results (n = 8903), using the same method as Fig. 2a, in the gene region, which indicates whether the GWAS top locus is also the leading SNP in the eQTL result, supporting the conclusion that both traits are associated and share a single causal variant. P values are two sided and unadjusted for multiple testing. The gene prioritized in each locus is shown on the y-axis and corresponding figure label. b Boxplots of transcript expression levels by sex (n = 913, which includes 593 males and 320 females) are displayed for each gene prioritized by the colocalization analysis. Transcript expression levels are measured in transcripts per million (TPM). Gene TPMs were downloaded from the GTEx portal (v7) and subset to include only values from coronary artery tissue. The median of each gene is represented as the center horizontal line within each box, colored light purple for females and light blue for males. The top boundary of the box for each gene represents the 75th percentile of associated TPM values and the bottom boundary of the box represents the 25th percentile. The end point of the whiskers extending from each box mark the minimum and maximum TPM values, respectively. c Expression QTL results in GTEx arterial tissues. Violin plots depict normalized expression by allele. Two-sided values of linear regression P values listed represent calculated association between genotypes of each listed SNP and the corresponding eGene of interests referenced in a, b. d Arterial ADAMTSL4 immunostains of normal human coronary artery showing staining (brown) in the arterial media (×20), with nuclei stained blue. Inset bar = 100 µm. e In situ hybridization of normal human coronary artery with ADAMTSL4 mRNA (red) detected in the arterial media and with alpha actin (green) with nuclear DAPI staining (blue) co-localization to smooth muscle cells (×40, inset bar = 50 µm) and magnified inset (inset bar = 10 µm).