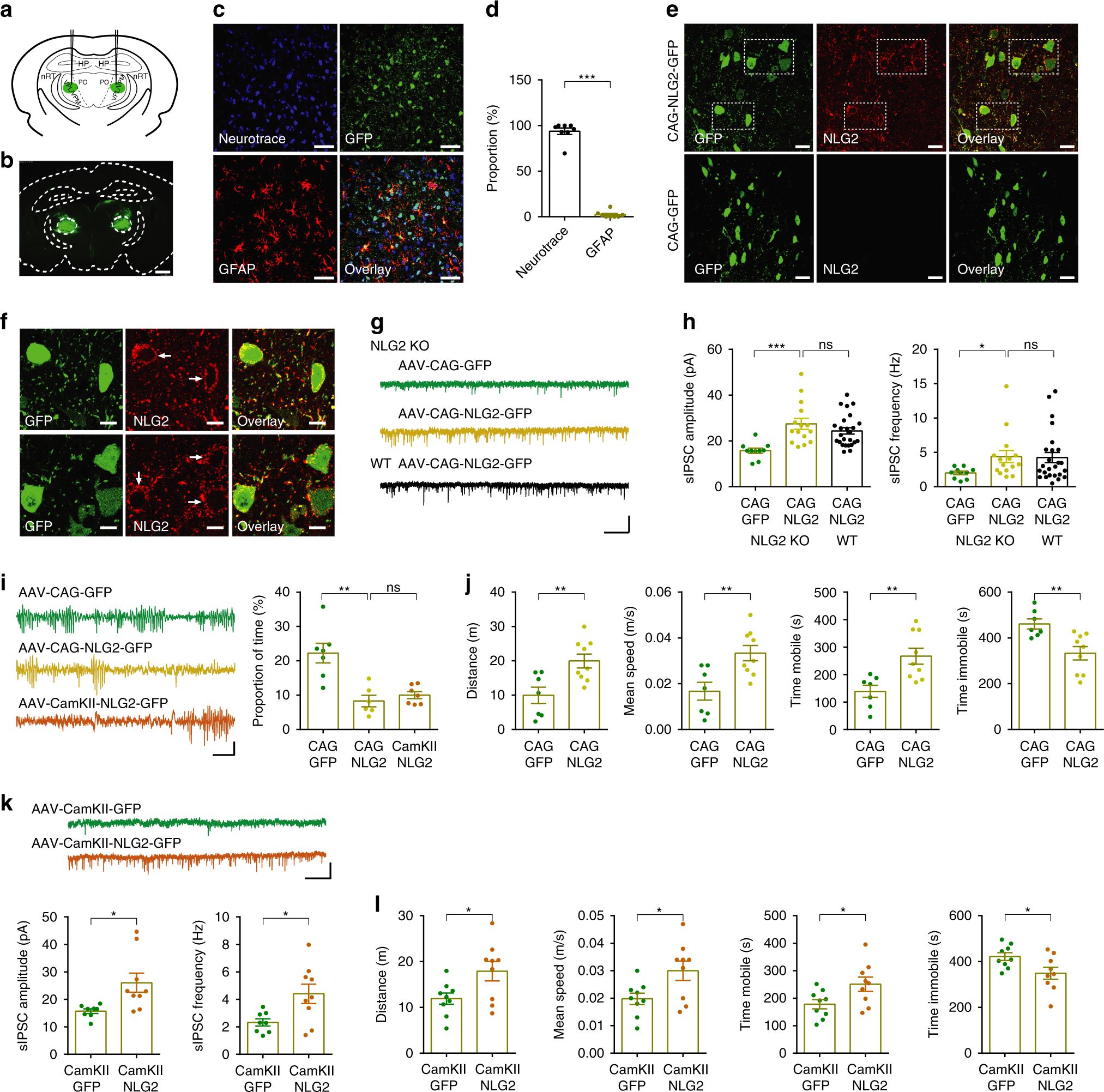
Fig. 7: Reintroducing NLG2 to ventrobasal thalamus reduces synaptic and behavior deficits in NLG2 KO mice.

a Injection sites of AAV-NLG2-GFP viruses in the ventrobasal thalamus. b Expression of AAV-NLG2-GFP. Scale bar: 1 mm. Images are representatives of five replicates. c Expression of NLG2-GFP (green), Neurotrace (blue) and GFAP (red) in cortical sections infected with AAV-NLG2-GFP viruses. Scale bars: 50 μm. Images are representatives of three replicates. d Summary graph of cortical staining showing NLG2-GFP colocalized with Neurotrace but not GFAP (p < 0.0001, n = 8). e Expression of NLG2 (red) in NLG2 KO mice injected with CAG-NLG2-GFP, but not in NLG2 KO mice injected with CAG-GFP control viruses. Scale bars: 20 μm. Images are representatives of six replicates. f High-magnification images showing expression of NLG2 (red, arrows) on thalamic neuronal surface (green) in NLG2 KO mice injected with CAG-NLG2-GFP viruses. Scale bars: 10 μm. Images are representatives of six replicates. g Sample traces of sIPSCs in NLG2 KO and WT mice injected with CAG-NLG2-GFP or CAG-GFP viruses. Scale bar: 1 s/20 pA. h Increased sIPSC amplitude (p = 0.0009) and frequency (p = 0.0437) in NLG2 KO thalamic neurons expressing CAG-NLG2-GFP (n = 15) compared to CAG-GFP (n = 10). Similar sIPSC amplitude (p = 0.2363) and frequency (p = 0.8983) between WT (n = 25) and NLG2 KO (n = 15) thalamic neurons expressing CAG-NLG2-GFP. i Decreased SWDs (p = 0.0019) in NLG2 KO mice virally expressing CAG-NLG2-GFP (n = 6) compared to CAG-GFP control (n = 7), and a similar reduction (p = 0.3858) in SWDs with viral expression of CAG-NLG2-GFP (n = 6) compared with CamKII-NLG2-GFP (n = 7). Scale bar: 2 s/100 μV. j Increased travel distance (p = 0.006), speed (p = 0.0058), mobile time (p = 0.0048), and decreased immobile time (p = 0.0048) in NLG2 KO mice injected with CAG-NLG2-GFP (n = 9) compared to control CAG-GFP viruses (n = 7). k Increased amplitude (p = 0.0153) and frequency (p = 0.0185) in NLG2 KO thalamic neurons virally expressing CamKII-NLG2-GFP (n = 9) compared to CamKII-GFP control (n = 8). Scale bar: 1 s/20 pA. l Increased travel distance (p = 0.0265), speed (p = 0.0235), mobile time (p = 0.0315), and decreased immobile time (p = 0.0316) in NLG2 KO mice injected with CamKII-NLG2-GFP (n = 9) compared to control CamKII-GFP viruses (n = 9). Data in d, h–l represent mean ± SEM. *p < 0.05, **p < 0.01, ***p < 0.001 with two-sided paired t-test. ns nonsignificant. Source data are provided as a Source Data file.