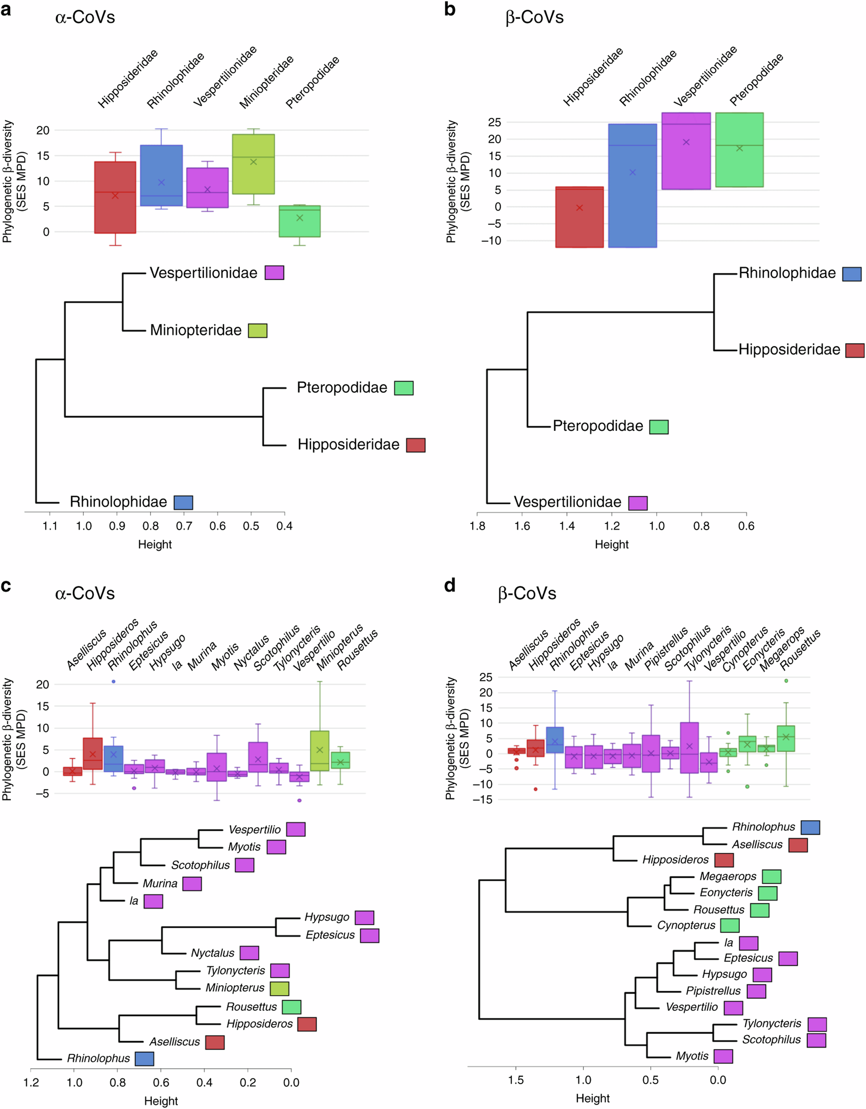
Fig. 8: Phylogenetic diversity.
From: RETRACTED ARTICLE: Origin and cross-species transmission of bat coronaviruses in China

Standardized effect size of mean phylogenetic distance (SES MPD) and phylogenetic ordination among bat host families (a, b) and genera (c, d) for α- and β-CoVs. Boxplots for each host family and genus show the mean (cross), median (dark line within the box), interquartile range (box), 95% confidence interval (whisker bars), and outliers (dots), calculated from all pairwise comparisons between bat families (n = 10 for α-CoVs and n = 6 for β-CoVs) and genera (n = 91 for α-CoVs and n = 105 for β-CoVs).