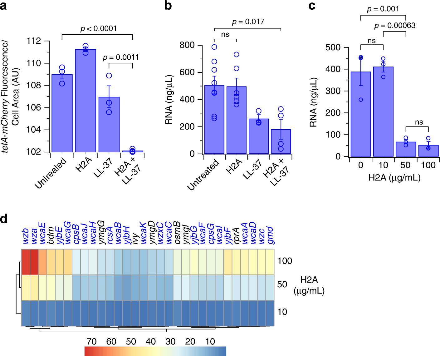
Fig. 6: H2A suppresses global bacterial transcription and upregulates membrane biogenesis.

a Intracellular fluorescence intensities of a transcriptional reporter fusion of mCherry to a tet-inducible promoter. E. coli were pre-treated for 1 h with 10 μg/mL H2A, 2 μM LL-37, or both, and induced for transcription using anhydrotetracycline (n = 3 for each condition). Fluorescence was measured after 1 h. b RNA yields of E. coli that were untreated (n = 8) or treated with 10 μg/mL H2A (n = 6), 1 μM LL-37 (n = 3), or the combination of H2A and LL-37 (n = 4). c RNA yields of E. coli that were untreated or treated with 10, 50, or 100 μg/mL H2A for 30 min (n = 3 for each condition). d Top 30 upregulated E. coli genes in response to increasing H2A treatment, as determined through RNAseq of triplicate experiments. The majority of the genes are involved in the colonic acid/slime pathway, which synthesizes lipids and sugars that strengthen the outer membrane, are indicated in blue. Bars and points are shown as mean ± SEM and are representative of biologically-independent experiments. One-way ANOVAs were performed. No adjustments were made for multiple comparisons. ns > 0.05. Scale bars represent 2 μm.