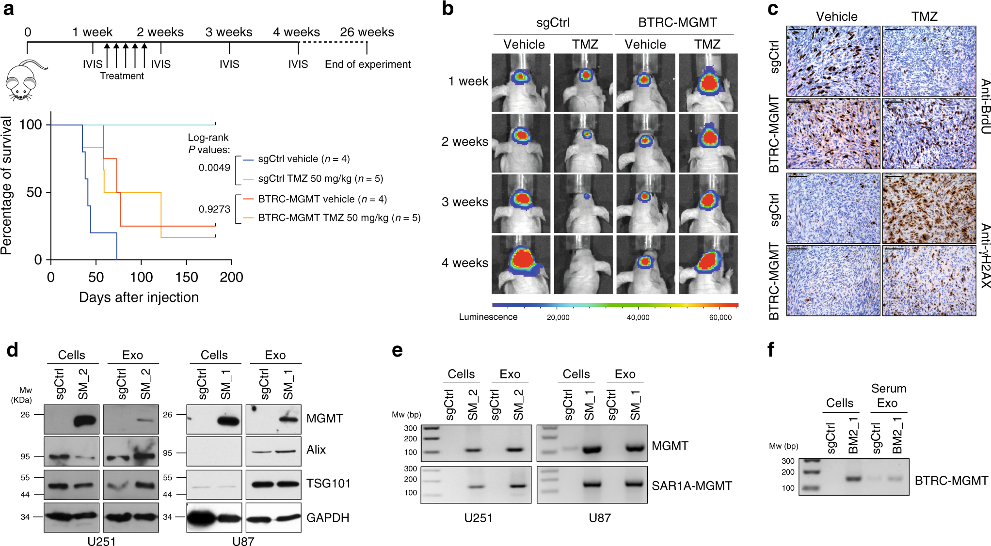
Fig. 4: MGMT fusions confer TMZ resistance in vivo and serve as biomarkers at recurrence.
From: MGMT genomic rearrangements contribute to chemotherapy resistance in gliomas

a Top panel: scheme of the in vivo experimental design. Bottom panel: Kaplan–Meier survival curve of animals intracranially injected with U251 sgCtrl and U251 BTRC-MGMT clone 2 cells transduced with a luciferase construct, treated or not with TMZ (50 mg/Kg) for 5 days: sgCtrl Vehicle n = 4, sgCtrl TMZ n = 5, BTRC-MGMT vehicle n = 4, BTRC-MGMT TMZ n = 5. sgCtrl log-rank P-value = 0.0049, BTRC-MGMT log-rank P-value = 0.9273. b Representative luminescent images of the tumor bearing at the indicated time points. c Immunohistochemistry analysis against BrdU and γH2AX of tumors from mice injected with U251 sgCtrl and BTRC-MGMT clone 2 cells, treated or not with TMZ (50 mg/kg) for 3 days. Mice were sacrificed 2 h after BrdU injection. Scale bars: 100 μm. d Western blot analysis of the EXO markers Alix and TSG101 and of MGMT levels in samples pair of cells and cell-derived EXOs expressing sgCtrl and SAR1A-MGMT. e SAR1A-MGMT and MGMT mRNA expression by RT-PCR in RNA pair samples from cells and cell-derived EXOs expressing sgCtrl and SAR1A-MGMT. f Transcript levels of BTRC-MGMT by RT-PCR analysis in EXOs isolated from serum of BTRC-MGMT clone 2 tumor-bearing mice compared to sgCtrl mice. U251 sgCtrl and BTRC-MGMT clone 2 cells were included as controls. Source data are provided as a Source Data file.