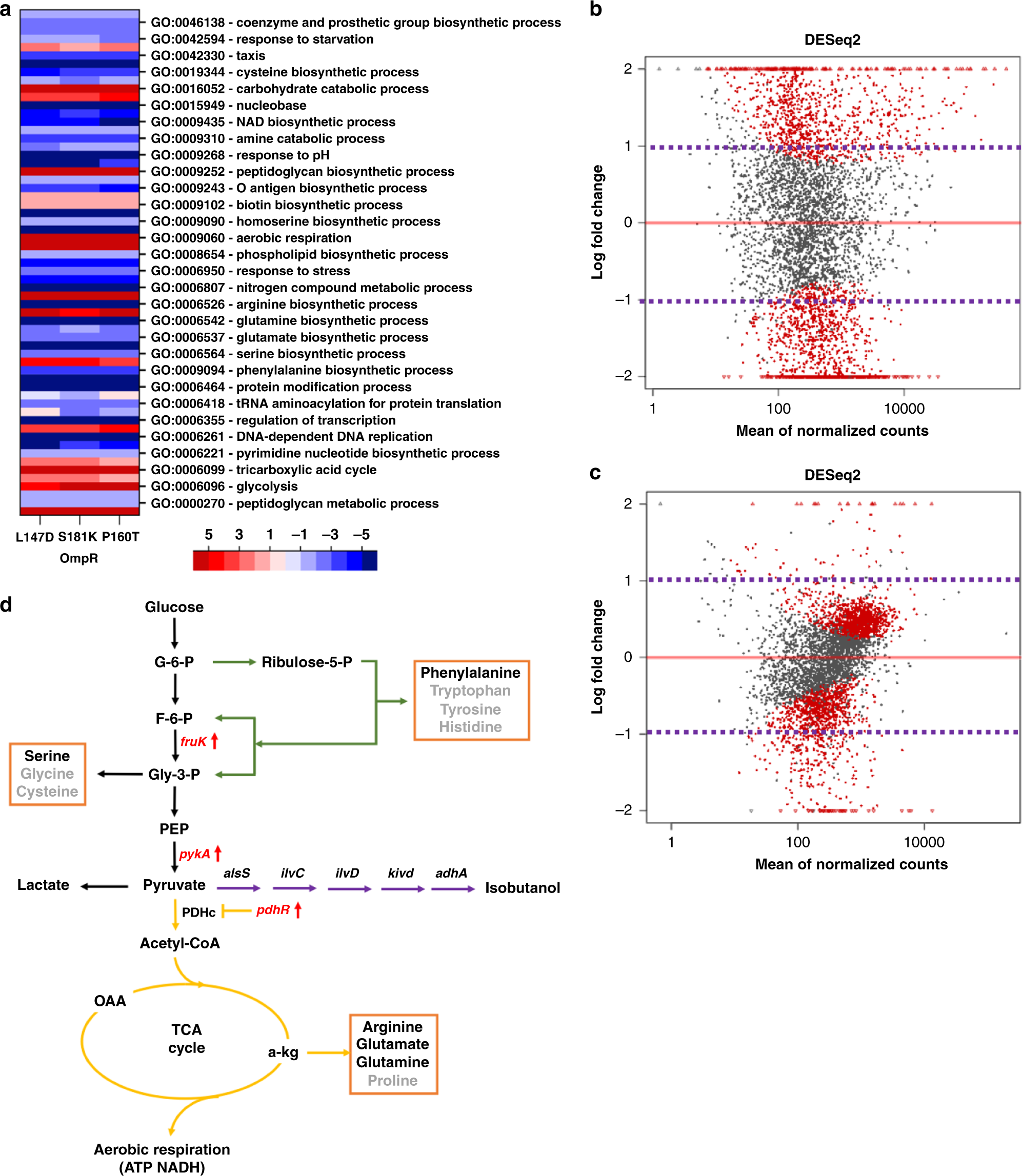
Fig. 5: Transcriptional analysis of the OmpR mutants that led to improved isobutanol production.
From: Engineering regulatory networks for complex phenotypes in E. coli

a Heatmap showing genes categories whose transcription changed greater than twofold (enrichment > 1 and < −1) in all three variants compared with the nontargeting control. b, c The DEseq2 plots for the OmpR_L147D mutant (b) without and (c) with isobutanol stress. The purple line indicates the cutoff for significantly enriched transcripts (Ej > 1 or < −1). d The metabolic pathway for isobutanol production in engineered E. coli.