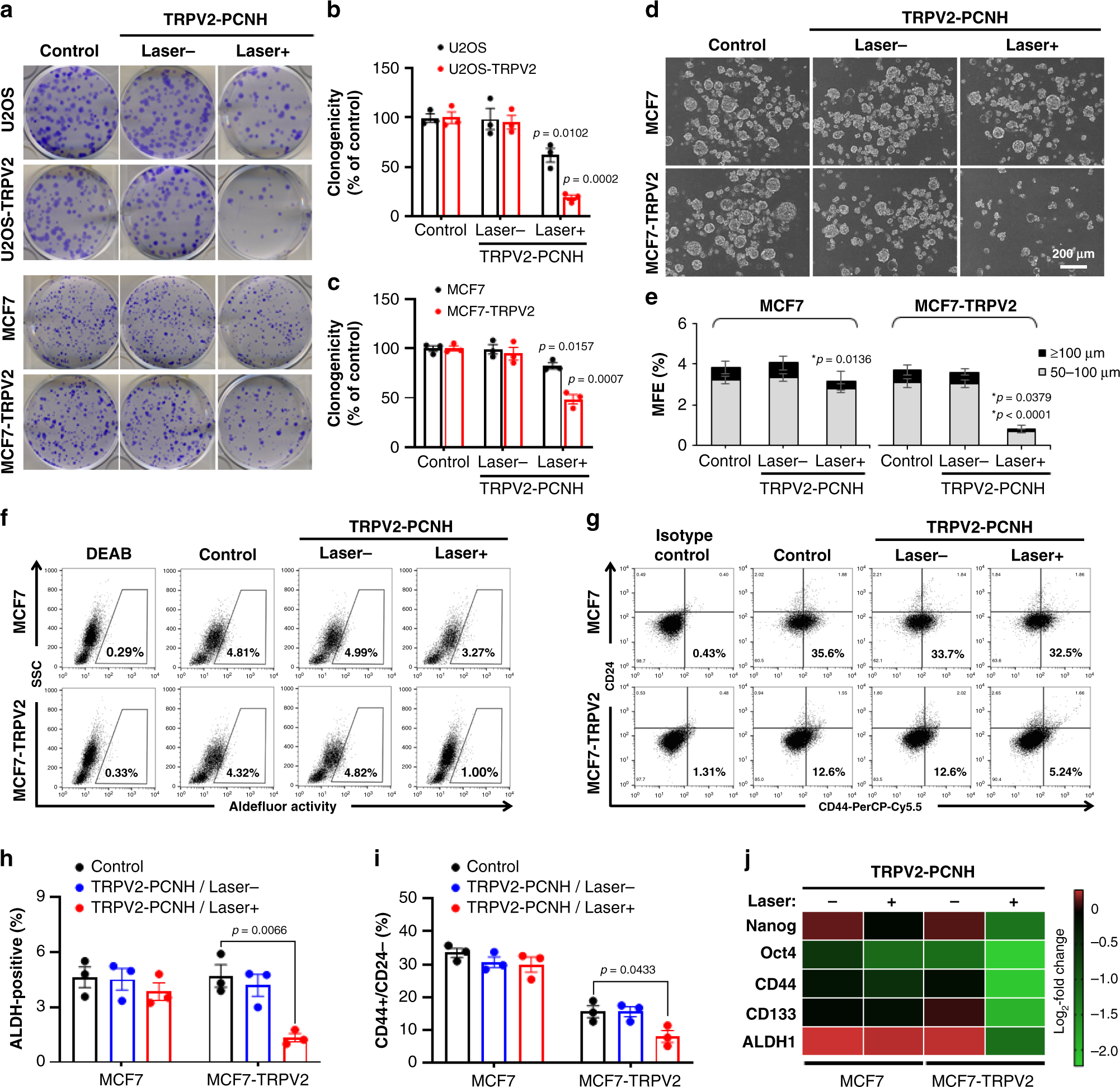
Fig. 4: Laser-induced TRPV2–PCNH attenuates stemness in cancer cells overexpressing TRPV2.
From: Photothermogenetic inhibition of cancer stemness by near-infrared-light-activatable nanocomplexes

a Colony-forming assays of control and TRPV2-transfected cells show stronger responses of the latter to TRPV2-CNH treatments after laser irradiation. Quantitative clonogenicity assays are shown in b, c. Data are expressed as means ± s.e.m.; n = 3 independent experiments; and differences were identified using Student’s two-sided t test comparisons with control cells. d Representative mammosphere formation assays of TRPV2-CNH-treated control and TRPV2 overexpressing cells after laser stimulation. e Numbers of mammospheres of 50–100 µm and over 100 µm show stronger reductions in mammosphere forming efficiency in MCF7 transfected cells than in parental cells. Data are presented as means ± s.e.m. (n = 3 independent experiments). Comparisons with controls were made using Student’s two-sided t test; *P: mammosphere 50–100-µm; #P: mammosphere ≥100-µm. f Flow cytometry analysis show that laser irradiation decreases ALDH activities and g CD44+/CD24− subpopulations in TPRV2-PCNH treated cells overexpressing TRPV2. Cells were treated with diethylaminobenzaldehyde (DEAB) or were stained with isotype antibodies for use as negative controls. Data in h, i are presented as means ± s.e.m. (n = 3 independent experiments). P values were determined using Student’s two-sided t test. j RT-qPCR analyses are represented by a Log2-fold change heatmap. TRPV2-overexpressing cells treated with TRPV2–PCNH and laser irradiation showed stronger declines in the expression of stemness-related markers genes. All cells were treated with TRPV2–PCNH (50 µg ml−1) for 24 h, followed by 90 s of laser irradiation at 1 W (~50 mW mm−2) and measurements were performed at 24 h post irradiation.