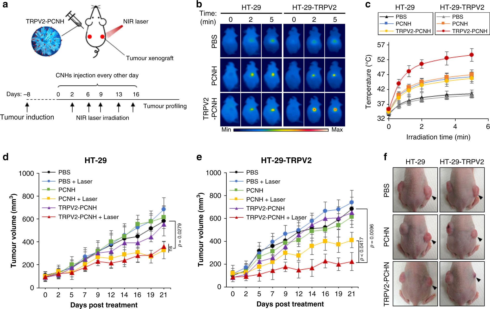
Fig. 5: Laser-induced TRPV2-PCNH inhibits tumour progression in in vivo xenograft models with TRPV2 overexpression.
From: Photothermogenetic inhibition of cancer stemness by near-infrared-light-activatable nanocomplexes

a In vivo experimental scheme: on day -8, HT-29 control and stably transfected TRPV2 cells were injected into mice to establish tumour xenograft models. On day 0, PBS, PCHN, or TRPV2–PCNH were administered (5 mg kg−1) intraperitoneally (i.p.) every other day until day 16. NIR treatments were applied to tumours on the right sides at days 2, 6, 9, 13 and 16 using a 1064-nm laser at 1 W (~50 mW mm−2) for 5 min. b Thermographic images and c laser-induced temperature increases in mice bearing HT-29 or HT-29–TRPV2 tumours. Measurements were performed at 24 h after injection of nanocomplexes. Data are represented as means ± s.d.; n = 6 biologically independent mice. d HT-29 and e HT-29–TRPV2 tumour volumes in different groups of mice during the course of treatment (mean ± s.e.m., n = 6 biologically independent mice, two-way ANOVA test). Laser-irradiated subcutaneous xenografts of HT-29–TRPV2 cells in nude mice treated with TRPV2–PCNH showed the greatest reductions in tumour volumes over time. f Photographs of HT-29 and HT-29–TRPV2 tumour-bearing mice on day 16; black arrows indicate tumours that were irradiated by laser.