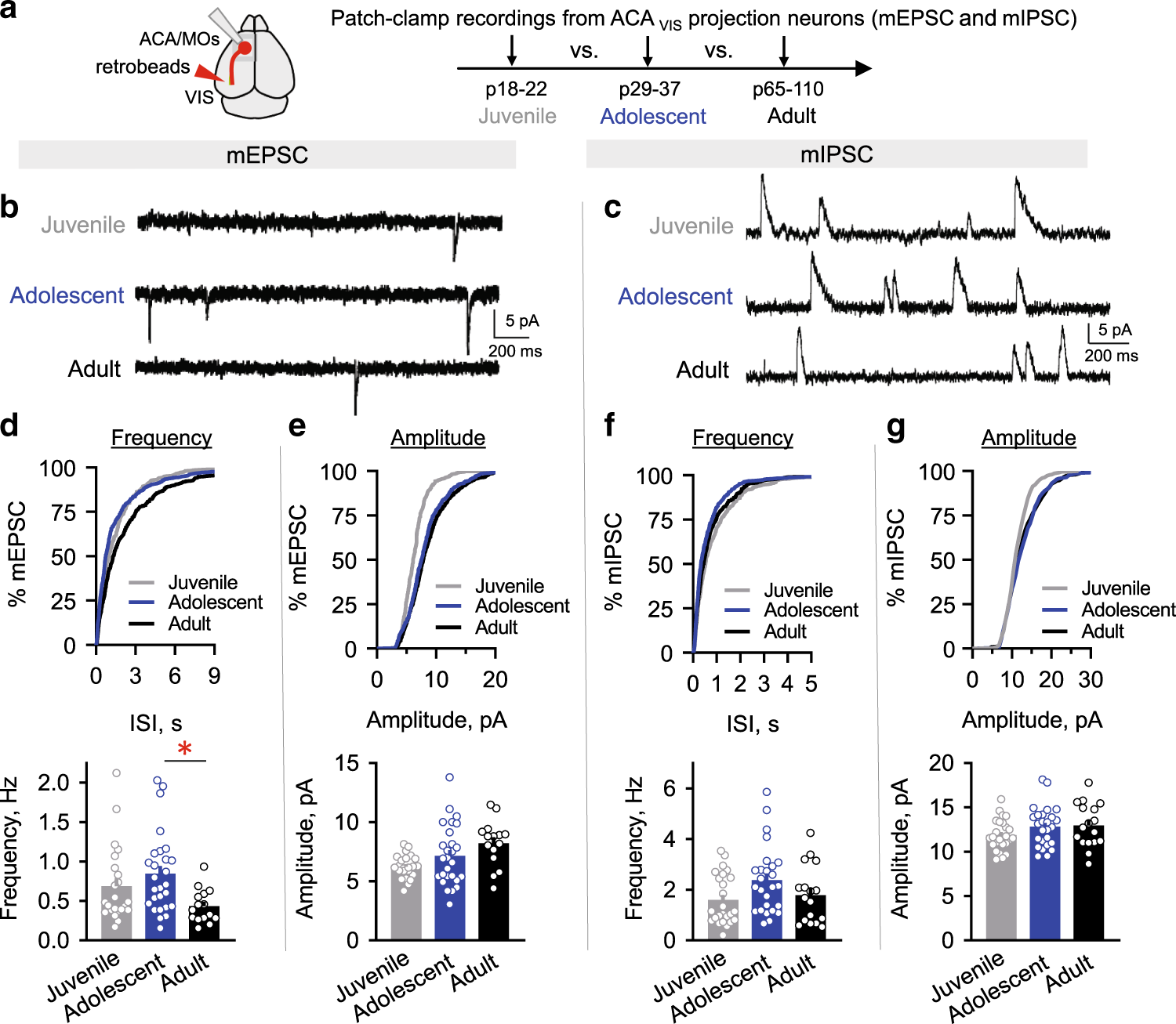
Fig. 1: Adolescent ACAVIS projection neurons receive greater excitatory drive.

a Developmental changes in excitatory and inhibitory synaptic drive onto top-down ACAVIS projection neurons were assessed cross-sectionally. Slice patch-clamp recordings were performed from ACAVIS projection neurons, fluorescently labeled by retrobeads injected in the VIS, on ACA/MOs brain slices at p20.3 ± 0.3 in average (p18–22) for Juvenile group, at p32.7 ± 0.4 in average (p29–37) for Adolescent group, and at p78.1 ± 4.3 in average (p65–110) for Adult group. Miniature excitatory postsynaptic currents (mEPSC) and miniature inhibitory postsynaptic currents (mIPSC) were recorded in the presence of TTX at −70 and 0 mV, respectively. b, c Representative traces of mEPSC (b) and mIPSC (c) measured from ACAVIS neurons in three developmental age groups (for mEPSC: Juvenile: n = 23 cells from 5 biologically independent mice, Adolescent: n = 27 cells from 11 biologically independent mice, Adult: n = 15 cells from six biologically independent mice; for mIPSC: Juvenile: n = 25 cells from 5 biologically independent mice, Adolescent: n = 26 cells from biologically independent 11 mice, Adult: n = 17 cells from six biologically independent mice). Cumulative distribution (top) and averaged data (bottom) of mEPSC frequency (d) and mEPSC amplitude (e) in three age groups. Average mEPSC frequency were significantly higher in adolescent mice compared to adult (one-way ANOVA F2,62 = 4.099, P = 0.021, post hoc Tukey test PJuv-Adoles = 0.43, *PAdoles-Adult = 0.016). While average mEPSC amplitude shows overall age effect, there was no significant difference between adolescence and adulthood (one-way ANOVA F2,62 = 4.573, P = 0.014; post hoc Tukey test PJuv-Adoles = 0.24, PAdoles-Adult = 0.23). Cumulative distribution (top) and averaged data (bottom) of mIPSC frequency (f) and mEPSC amplitude (g) in three age groups show trending yet no significant difference in average mIPSC frequency (one-way ANOVA F2,65 = 3.060, P = 0.054), and no difference in average mIPSC amplitude (one-way ANOVA F2,65 = 1.773, P = 0.18). Data in d-g are presented as mean ± s.e.m. See related Supplementary Fig. 1. Source data are provided as a Source data file.