Fig. 8: Calcium dynamics in single and clustered spines during post–pre pairing protocol.
From: A spike-timing-dependent plasticity rule for dendritic spines

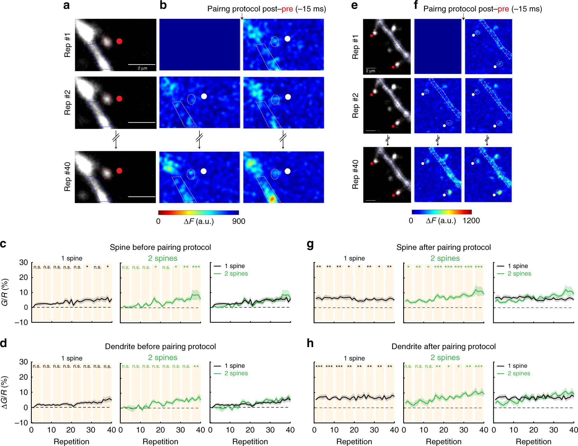
a Single 2P images of a spine and dendrite from an L5 pyramidal neuron loaded with Alexa Fluor 594 (shown in a) and Fluo-4 (shown in b). Red ellipses and blue polygons indicate the ROIs selected for analysis. b Two-photon calcium signal images before (left panels) and after (right panels) a post–pre pairing (−15 ms). The 1st, 2nd, and 40th repetitions of the pairing protocol are shown here. The change in calcium fluorescence from baseline (ΔF) is color coded. Only positive changes in fluorescence are shown. White ellipses and polygons indicate the ROIs selected for analysis. c, d Population averages of the calcium signals (\(\frac{{\Delta {G}}}{{R}}\)) measured in c spines and d dendrites before the pairing protocol performed in one spine (left panels) and two spines (middle panels). Right panels show the superimposed \(\frac{{\Delta {G}}}{{R}}\) population averages in one spine (black lines) and two clustered spines (green lines). e, f Images as in a, b, but for two clustered spines. g, h Population averages of the calcium signals (\(\frac{{\Delta {G}}}{{R}}\)) measured in g spines and h dendrites after the pairing protocol performed in one spine (left panels) and two spines (middle panels). The right panels show \(\frac{{\Delta {G}}}{{R}}\) population averages for one (black lines) and two spines (green lines). Shaded area represents SEM. n.s. not significant; *P < 0.05; **P < 0.01; ***P < 0.001, one-way repeated-measures ANOVA followed by post hoc Dunnet’s test.