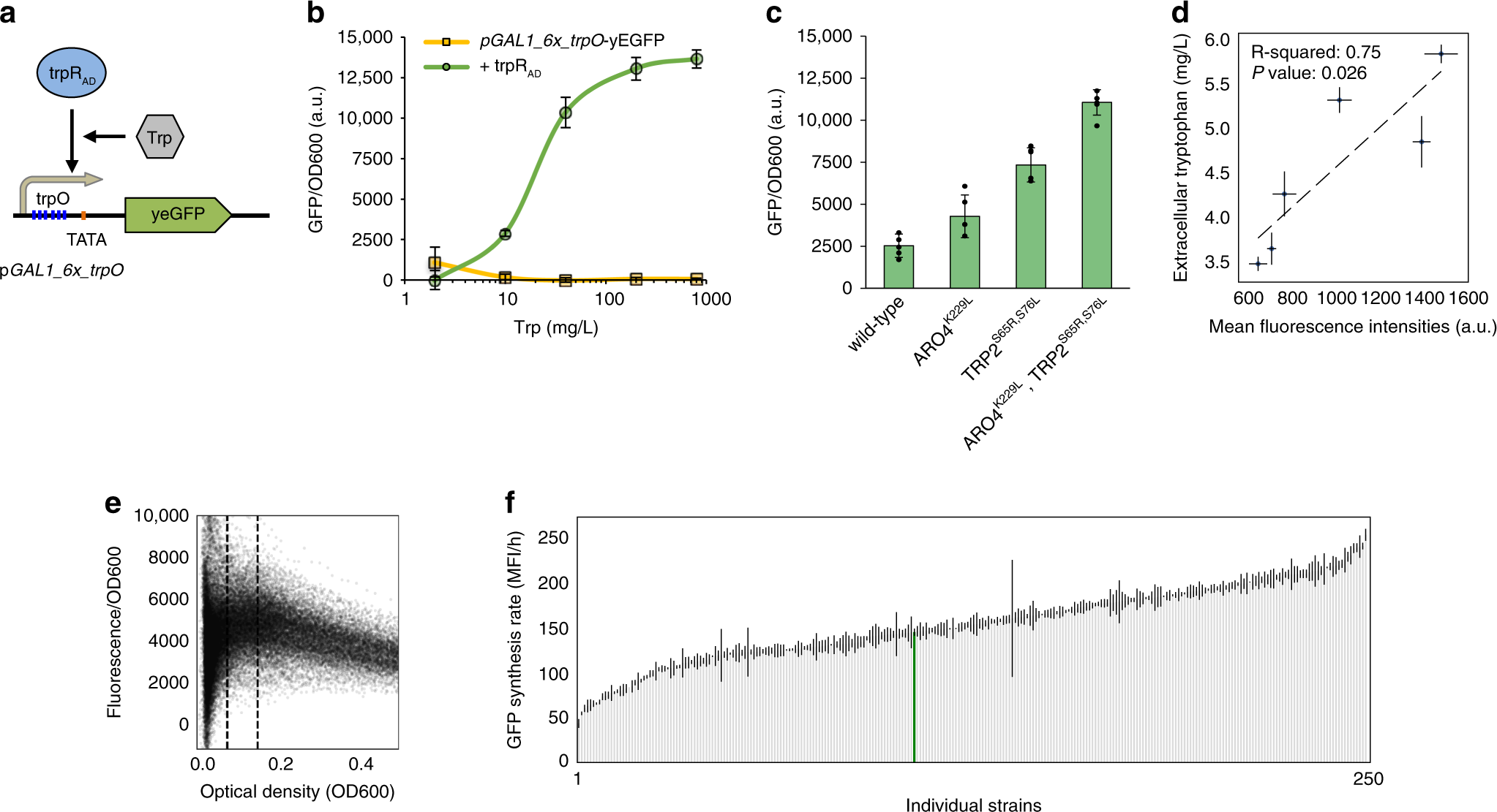
Fig. 3: Phenotypic library characterization using an engineered tryptophan biosensor.

a Schematic illustration of the design of the tryptophan (Trp) biosensor (trpRAD) engineered in this study. The trpRAD indicates the engineering tryptophan biosensor composed of the E. coli TrpR fused to the GAL4 activation domain. The biosensor regulates an engineered reporter (yeGFP) GAL1 promoter, including 6× copies of TrpR binding sites (trpO), placed upstream of the TATA box of GAL1 promoter (pGAL1_6x_trpO). b Fluorescence normalized by optical density (OD600) for two strains related to concentration of tryptophan supplemented media (mean fluorescence intensity/OD, MFI/OD with standard errors, n = 3 biological replicates). Both strains contain the yeGFP reporter under the control of the pGAL1_6x_trpO reporter promoter, and only one strain expresses the Gal4 activation domain fused to trpR (in green). c Fluorescence normalized by OD600 for a wild-type strain and strains with expression of feedback-resistant versions of ARO4 and TRP2, ARO4K229L and TRP2S65R,S76L, respectively (mean fluorescence intensity, MFI/h with standard errors, n = 4–5 biological replicates). d Extracellular tryptophan normalized by OD600 related to fluorescence normalized by OD600 (mean values with standard errors, n = 3 technical replicates).The p-value showing a significant slope is from a two-sided t-test performed on mean values for the six different genotypes. e Fluorescence divided by OD600 related to OD600 for library and control strains. Dashed lines are shown at OD600 equals 0.075 and 0.15. f Measured mean green fluorescent protein synthesis rate. MFI/h with standard errors, n = 3 technical replicates. The data is ranked according to increasing mean rate. The strain with five native promoters expressing the five candidate genes is highlighted in green. GFP green fluorescent protein, MFI mean fluorescence intensity, OD600 optical density (600 nm), a.u. arbitrary units. Source data underlying Fig. 3b–f are provided as a Source data file.