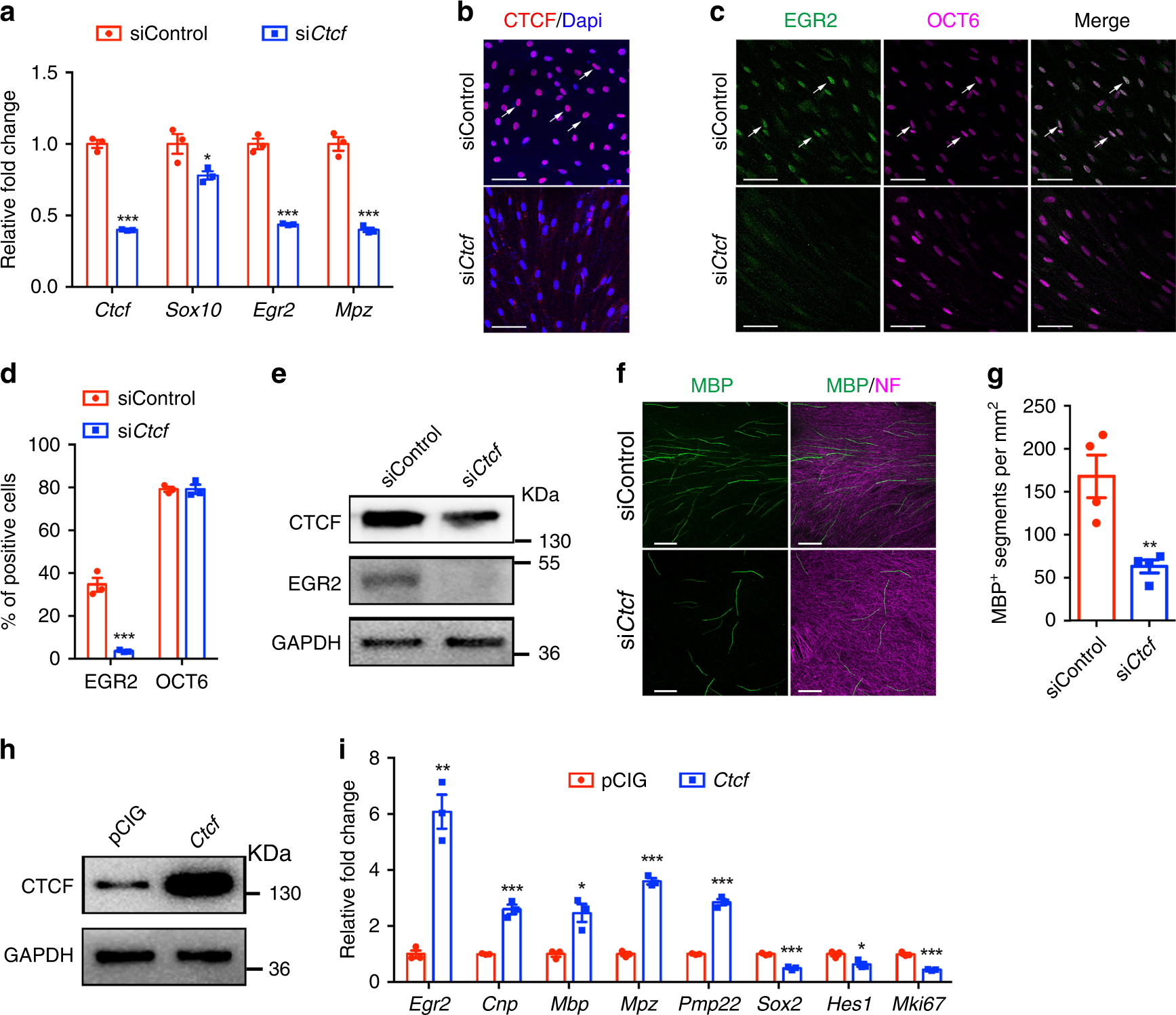
Fig. 2: CTCF is critical for rat SC differentiation in vitro.

a qRT-PCR analysis of Ctcf, Sox10, Egr2, and Mpz expression in rat SCs transfected with control nontargeting siRNA and siCtcf for 24 h and induced to differentiate for 9 h. n = 3 independent experiments, P(Ctcf) = 3.03E-05, P(Sox10) = 0.0433, P(Egr2) = 0.000107, P(Mpz) = 0.000293. b–d Rat SCs were transfected with control siRNA or siCtcf for 24 h and induced to differentiate for 9 h and CTCF- (b), EGR2- and OCT6-positive (c) cells were visualized by immunofluorescence microscopy and d quantified; n = 3 independent experiments. Arrows indicate CTCF+ or EGR2+/OCT6+ SCs. Scale bars: 50 µm. n = 3 independent experiments, P(EGR2) = 0.00069, P(OCT6) = 0.99. e Western blots for CTCF and EGR2 in co-cultures of rat DRGs and SCs treated with control siRNA or siCtcf. GAPDH served as a loading control. n = 4 independent experiments. f Rat SCs treated with control siRNA or siCtcf were seeded onto rat DRGs. After 10 days, co-cultures were immunostained for MBP and neurofilament-M. Images are representative of n = 4 independent experiments. Scale bars: 100 μm. g Quantification of the number of MBP+ segments per mm2 of area in myelinating co-cultures of DRGs and SCs treated with control siRNA or siCtcf. n = 4 independent experiments, P = 0.0068. h Western blots for CTCF in rat Schwann cells induced to differentiate following transfection with control or CTCF expression vectors. n = 2 independent experiments. i qRT-PCR quantification of differentiation regulators and negative regulators in rat SCs induced to differentiate following transfection with control or CTCF expression vectors. n = 3 independent experiments, P(Egr2) = 0.0012, P(Cnp) = 0.00068, P(Mbp) = 0.011, P(Mpz) = 2.9E-05, P(Pmp22) = 6.7E-05, P(Sox2) = 0.00026, P(Hes1) = 0.028, P(Mki67) = 0.00024. Data are presented as means ± SEM., *P < 0.05, **P < 0.01, ***P < 0.001, two-tailed unpaired Student’s t-test. Source data are provided as a Source Data file.