Fig. 5: Astrocytes and astroglial adenosine and glutamate involvement in t-LTP.
From: Astrocyte-mediated switch in spike timing-dependent plasticity during hippocampal development

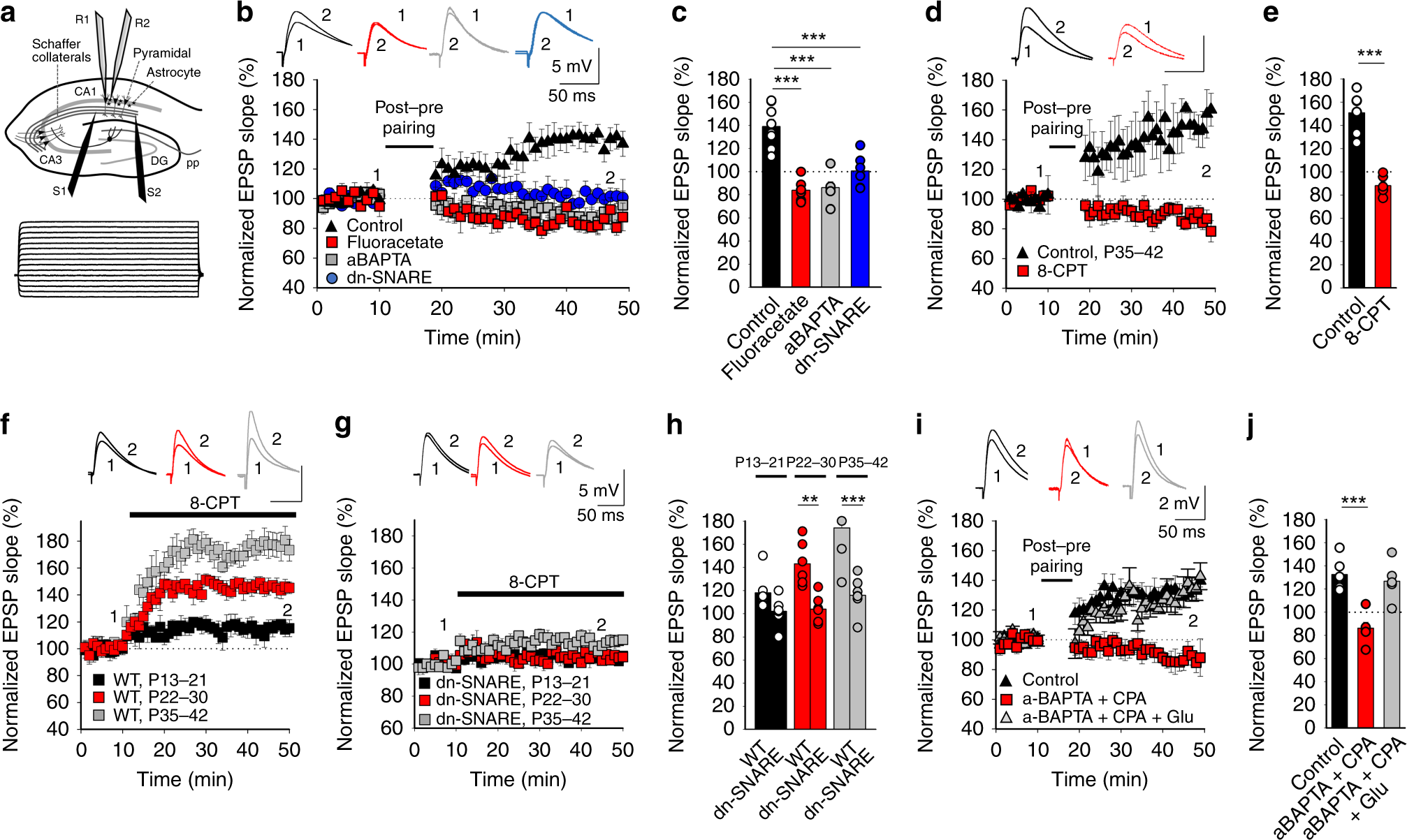
Astrocytes are required for t-LTP. a Scheme showing the general experimental set-up: R1 and R2, recording electrodes; S1 and S2, stimulating electrodes; and voltage responses of an astrocyte shown in current clamp. b Time course of t-LTP induction in control conditions (black triangles, n = 8), and of the loss of t-LTP in the presence of fluoroacetate (10 mm, red squares, n = 6), in BAPTA-treated astrocytes (20 mm, gray squares, n = 6) and in dnSNARE mutant mice (blue circles, n = 6). The traces show the EPSP before (1) and 30 min after pairing (2). c Summary of the results. ***p < 0.001, One-way ANOVA + Holm–Sidak. d Presynaptic A1R-mediated inhibition driven by adenosine released by astrocytes increases with maturation. Time course of t-LTP induction in control conditions (black triangles, n = 6), and of the loss of t-LTP in 8-CPT-treated slices (2 µm, red squares, n = 6). The traces show the EPSP before (1) and 30 min after pairing (2). Scale bars: 5 mV, 50 ms. e Summary of the results. ***p < 0.001, two-sided Student’s t test. 8-CPT gradually increases the evoked EPSP slope at P13–21 (black squares, n = 7), P22–30 (red squares, n = 6) and P35-42 (gray squares, n = 6) in WT f but not in dn-SNARE mice (P13–21: black squares, n = 6; P22–30: red squares, n = 6; P35–42: gray squares, n = 7) g. h Summary of the results. **p < 0.01; ***p < 0.001, two-sided Student’s t test. i The release of glutamate and adenosine by astrocytes is necessary for presynaptic t-LTP induction. Time course of the effect of post-before-pre pairing in control conditions (black triangles, n = 6), and in slices with BAPTA loaded into astrocytes and exposed to CPA (50 nm, red squares, n = 6), or slices with BAPTA loaded astrocytes exposed to CPA and glutamate puffs (100 µm, gray triangles). Insets: The traces show the EPSPs before (1) and 30 min after pairing (2). j Summary of the results. ***p < 0.001. One-way ANOVA + Holm–Sidak. The error bars represent the S.E.M. Source data are provided as a Source Data file.