Fig. 3: In vitro activation of SNAPSwitch.
From: A molecular sensor to quantify the localization of proteins, DNA and nanoparticles in cells

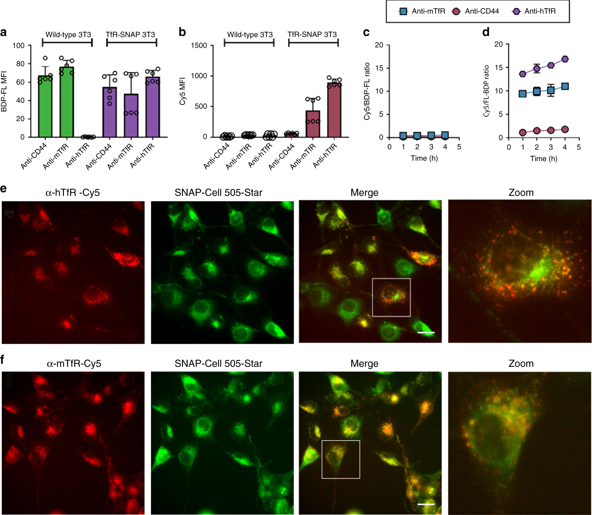
SNAPSwitch conjugated to anti-transferrin antibodies is activated by SNAP-tag fused to the transferrin receptor (TfR-SNAP). a Association of BDP-FL-labelled anti-CD44, anti-mTfR (anti-mouse TfR) and anti-hTfR (anti-human TfR) at 1 h in 3T3 or 3T3 cells stably expressing SNAP-tag fused to the human TfR (TfR-SNAP), measured by flow cytometry. b Activation of SNAPSwitch on antibodies in wild-type 3T3 or TfR-SNAP cells after 1 h. SNAPSwitch activation on antibodies over time in c wild type or d TfR-SNAP cells, measured by the ratio of Cy5 to BDP-FL mean fluorescence intensity via flow cytometry at each time point. The mean fluorescence intensity or ratio is plotted with error bars representing the standard deviation of two independent experiments performed in triplicate (n = 6). Fluorescence microscopy images of Cy5-labelled (e) Cy5-labelled (red) anti-hTfR and (f) anti-mTfR in TfR-SNAP cells with the SNAP-tag stained with SNAP-Cell 505-Star (green). Pearson’s correlation coefficient: anti-hTfR = 0.760, SD = 0.045, anti-mTfR = 0.662, n = 5. Scale bar = 20 μm. Source data are presented in a Source Data file.