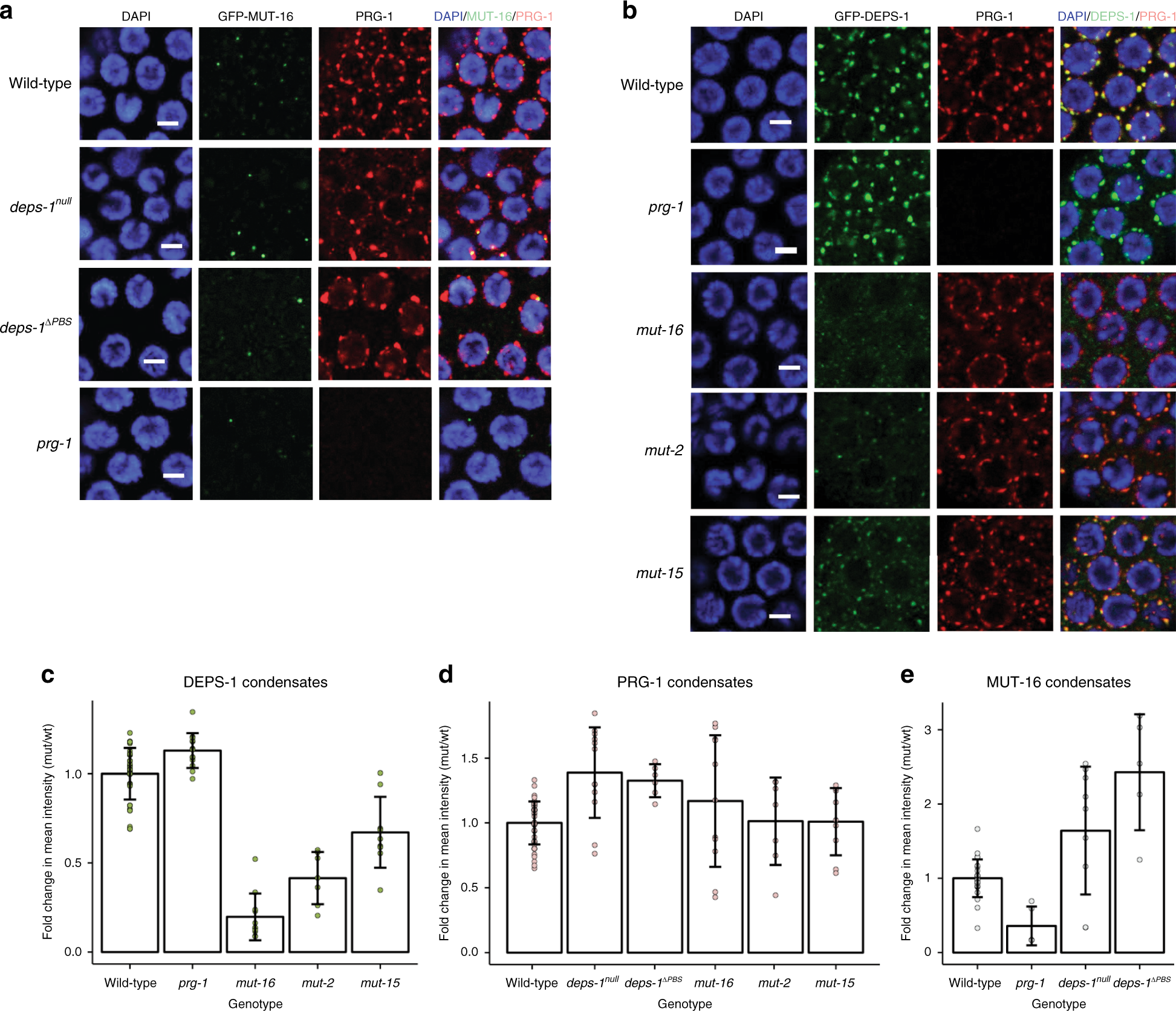
Fig. 3: Morphologies of PRG-1, DEPS-1 and MUT-16 condensates are interdependent.

a GFP-MUT-16 and PRG-1 localisations were examined in prg-1(n4357), deps-1null(bn121) and deps-1ΔPBS(mj605) mutants. The common genotypes of strains used are mut-16(pk710); gfp::mut-16(mgSi2) which is denoted as ‘wild-type’. Additional mutations upon this common genotype are indicated on the left. C. elegans germlines were dissected and immunostained for GFP and PRG-1. Scale bar = 3 µm. b GFP-DEPS-1 and PRG-1 localisations were examined in prg-1(n4357), mut-16(pk710), mut-2(ne298) and mut-15(tm1358) mutants. ‘wild-type’ indicates the common genotype of gfp::deps-1(ax2063) among the strains used and additional mutations are indicated on the left. C. elegans germlines were dissected and immunostained for GFP and PRG-1. Scale bar = 3 µm. c Fold change in DEPS-1 condensate density in wild-type (n = 41), prg-1 (n = 13), mut-16 (n = 11), mut-2 (n = 7), mut-15 (n = 9) animals. d Fold change in PRG-1 condensate density in wild-type (n = 37), mut-15 (n = 9), mut-16 (n = 11), deps-1null (n = 12), deps-1ΔPBS (n = 3), mut-2 (n = 7) animals. e Fold change in MUT-16 condensate density in wild-type (n = 25), prg-1 (n = 5), deps-1null (n = 9), deps-1ΔPBS (n = 5) animals. c–e Data are presented as mean values ± SD. Source data are provided as a Source Data file.