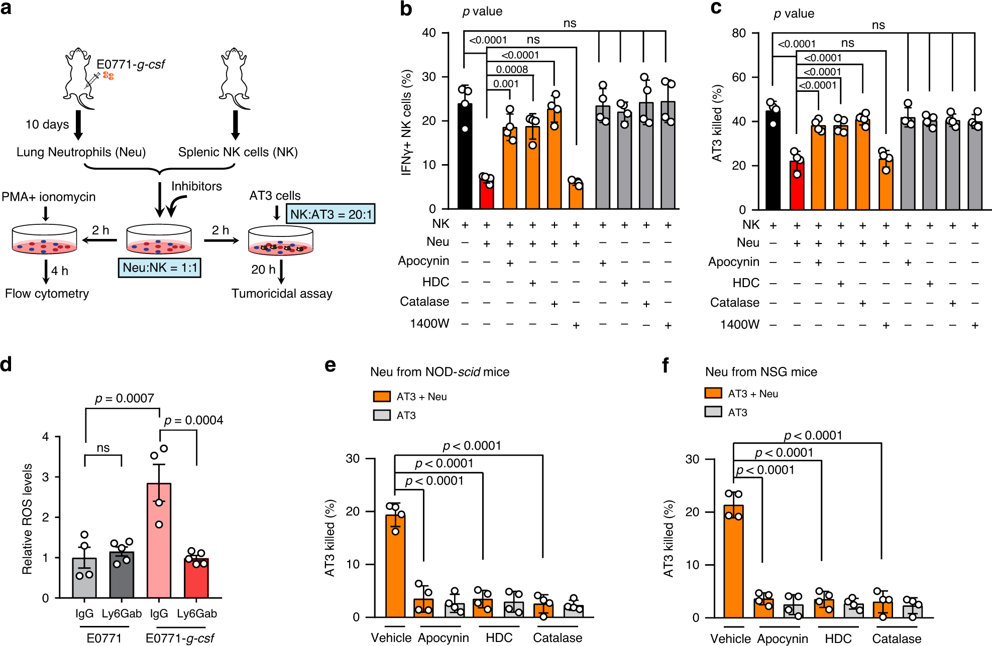
Fig. 5: The tumoricidal and NK-suppressive effects of neutrophils are both mediated by ROS.
From: Dual roles of neutrophils in metastatic colonization are governed by the host NK cell status

a–c Neutrophils suppress NK cell functions via ROS. As depicted in a, in the co-culture system including neutrophils and NK cells, apocynin, histamine dihydrochloride (HDC), catalase or 1400 W was added at the beginning of the co-culture, and the cells were then primed with PMA and ionomycin for 4 hours before determination of IFNγ+ NK cells by flow cytometry (b) or for the ex vivo cytotoxicity assay against AT3 cells (c). Neutrophils were freshly isolated from the lungs of E0771-g-csf orthotopic tumor-bearing NOD-scid mice, and NK cells were derived from spleens of naïve NOD-scid mice. d Depletion of neutrophils reduced the elevated lung ROS levels caused by tumor cell G-csf overexpression. NOD-scid mice received control IgG or anti-Ly6G antibody (Ly6Gab) daily 2 days after E0771 or E0771-g-csf orthotopic implantation, for 10 consecutive days. Then the mouse lungs were isolated for determination of the ROS levels by bioluminescence (probe L-012). The ROS levels were normalized to the average of the values from the E0771 implanted group treated with IgG. n = 4 (IgG group) and 5 (Ly6Gab group) mice per group. e, f The tumoricidal effect of neutrophils was dependent on ROS. Lung-infiltrating neutrophils were freshly isolated from E0771-g-csf orthotopic tumor-bearing NOD-scid mice (e) or NSG mice (f) for measuring of their cytotoxic effect on AT3 cells (3 × 104 AT3 cells) at the effector: target ratio of 20: 1. Apocynin, HDC or catalase was added at the beginning of culture. Data are represented as mean ± SD of four biologically independent cell cultures (b, c, e, f) or mean ± SEM (d). P values were determined by one-way ANOVA with Tukey’s multiple comparisons test. ns, not significant. Source data are provided as a Source data file.