Fig. 6: Autophagic membranes and LDs.
From: Long-term autophagy is sustained by activation of CCTβ3 on lipid droplets

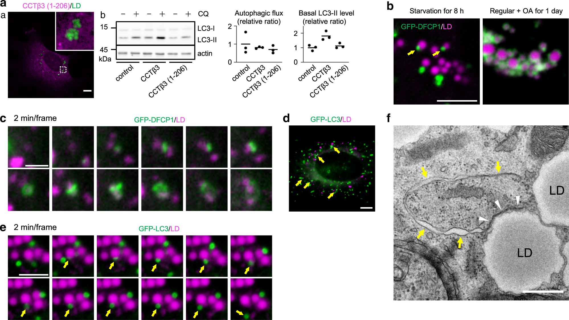
a Distribution and effects of CCTβ3(1-206)-mCherry expression in MEFs starved for 8 h. (a) Distribution of CCTβ3(1-206)-mCherry (magenta) and LDs (green). Bar, 10 μm. (b) Western blotting of LC3. MEFs overexpressing CCTβ3 or CCTβ3(1-206) were compared with untransfected MEFs. A representative result of three independent experiments. b Distribution of GFP-DFCP1 (green) and LDs (magenta) in MEFs starved for 8 h (left) and in MEFs cultured in OA-containing regular medium for 1 day (right). GFP-DFCP1 puncta in starved MEFs are marked by arrows. Bar, 5 μm. c Expansion of the omegasome (green, GFP-DFCP1) around LDs (magenta) in MEFs starved for 8 h. Selected images from Supplementary Movie 1. Bar, 2 μm. d Distribution of GFP-LC3 (green) and LDs (magenta) in MEFs starved for 8 h. Bar, 10 μm. e Emergence of isolation membranes/autophagosomes (green, GFP-LC3; arrows) around LDs (magenta) in MEFs starved for 36 h. Selected images from Supplementary Movie 2. Bar, 5 μm. f EM of MEFs overexpressing CCTβ3 starved for 8 h. The isolation membrane (arrows) adheres to the LD surface (arrowheads). Bar, 0.5 μm. Source data are provided as a Source data file.