Fig. 3: Sweep genesets in CSA and CSS show different directions of domestication.
From: Population sequencing enhances understanding of tea plant evolution

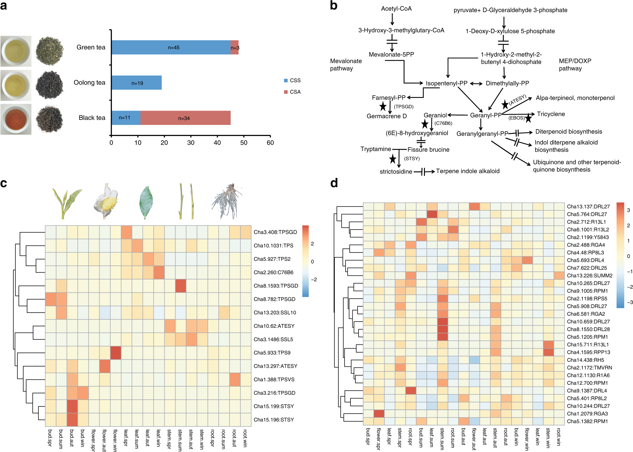
a The tea types were used for SweepFinder2 analysis of CSS (C. sinensis var. sinensis) and CSA (Camellia sinensis var. assamica). b The pathway of terpene metabolism. The selective sweep genes are indicated by stars. The arrows bisected by equal symbols indicate hidden processes. c The expression of terpene-related genes in different tea tissues. d The expression of NBS-ARC genes in different tea tissues. Source data underlying Fig. 3c, d are provided as a Source Data file.