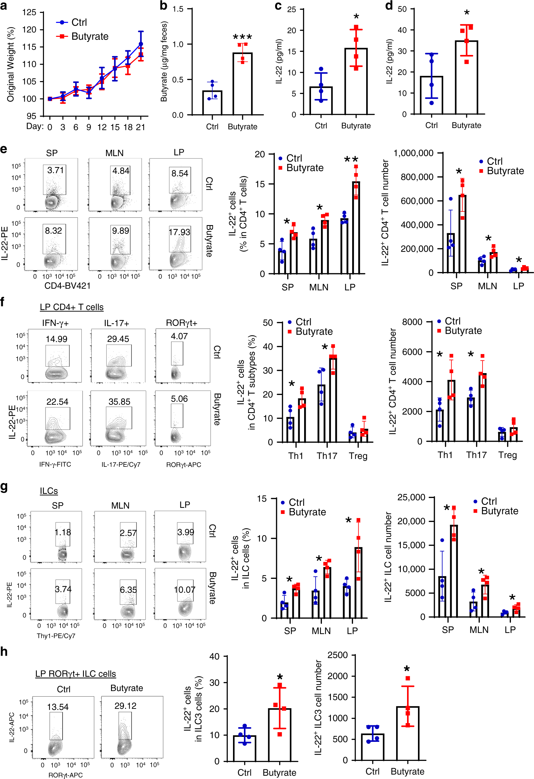
Fig. 2: Butyrate promotes intestinal CD4+ T cell and ILC production of IL-22.

WT mice were treated with or without 200 mM butyrate in drinking water for 3 weeks (n = 4 mice/group). a Mice were weighed daily. b Fecal pellets were collected prior and after 3-week treatment of butyrate, and butyrate levels were measured by LC–MS. Mice were killed on day 21, and IL-22 production in serum (c) and colonic organ cultures (d) were measured by ELISA. IL-22 production in CD4+ T cells (e) and ILCs (g) were analyzed in the spleen, MLN, and intestinal LP by flow cytometry. IL-22 levels in Th1, Th17, Treg cells (f), and ILCs (h) were measured in intestinal LP by flow cytometry. One representative of three independent experiments was shown. Data were expressed as mean ± SD. Statistical significance was tested by two-tailed unpaired Student t-test. b ***p = 0.0009; c *p = 0.0145; d *p = 0.0393; e middle panel: *p = 0.0158 (SP), 0.0151 (MLN), and 0.0022 (LP); right panel: *p = 0.0359 (SP), 0.0377 (MLN), and 0.0481 (LP); f middle panel: *p = 0.0356 (Th1) and 0.0375 (Th17); right panel: *p = 0.0432 (Th1) and 0.0158 (Th17); g middle panel: *p = 0.0149 (SP), 0.0227 (MLN), and 0.0232 (LP); right panel: *p = 0.0126 (SP), 0.0448 (MLN), and 0.0462 (LP); h middle panel: *p = 0.0458; right panel: *p = 0.0436.