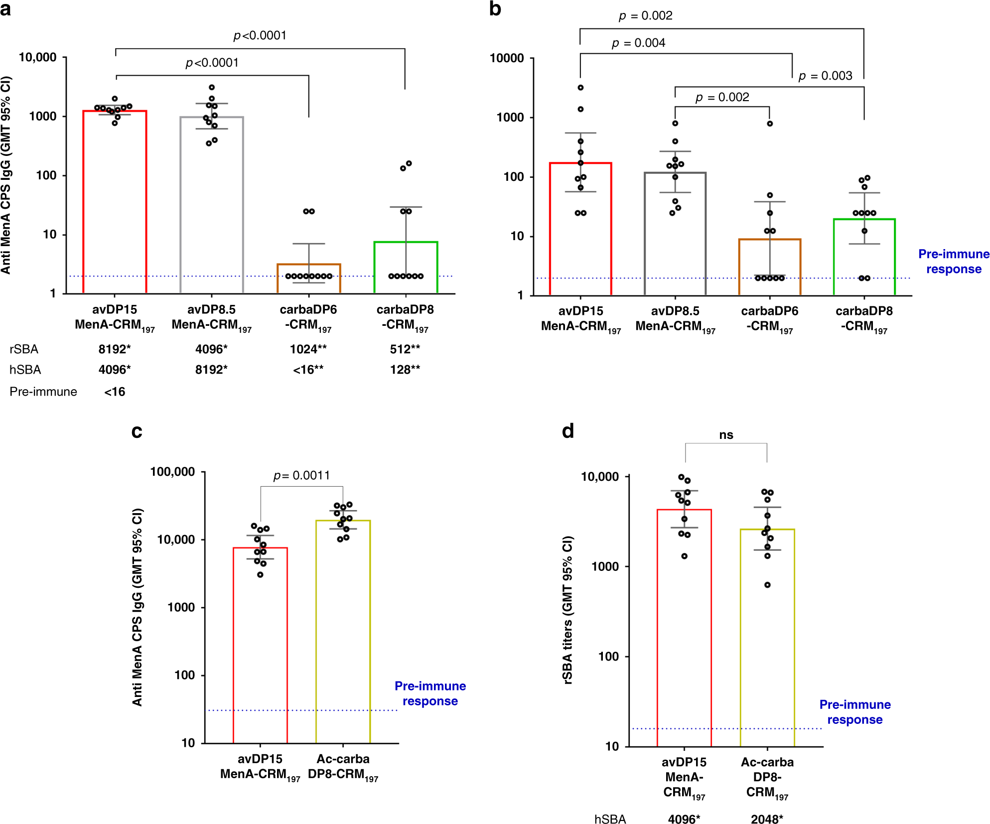
Fig. 5: Immune response elicited by the neo-glycoconjugates.

Antibody titers are reported in the a–c panel as Geometric Mean (horizontal bar) with the 95% of CI (vertical bar). rSBA titers are reported in the d panel as Geometric Mean (horizontal bar) with the 95% of CI (vertical bar). Two-tailed Mann-Whitney test was used to compare ranks; n = 10. Pre-immune was the negative control in both type of analysis. a Anti-MenA IgG titers estimated in individual murine sera after the second boost against the natural MenA CPS. p < 0.0001 between avDP~15 MenA and carbaDP6/DP8 conjugates. b Anti-deOAc MenA IgG titers determined against the de-O-acetylated MenA CPS conjugated to HSA. p = 0.002 between avDP~15 and carbaDP8 conjugates, and between avDP8.5 and carbaDP6 conjugates; p = 0.003 between avDP8.5 and carbaDP8 conjugates; and p = 0.004 between avDP~15 and carbaDP6 conjugates comparison. c Anti-MenA IgG titers estimated in individual sera after the second boost using MenA CPS for coating. p = 0.0011 comparing avDP15 and Ac-carbaDP8 conjugates. d Human and rabbit serum bactericidal titers measured after the third injection on pooled and individual mice sera, respectively. Not significant differences were found comparing the ranks. Immunizations were conducted in duplicates and data from a representative experiment are here shown. *Human and rabbit SBA titers measured after the third injection on pooled sera; **Human and rabbit SBA titers measured after the third injection on pooled sera from responder mice.