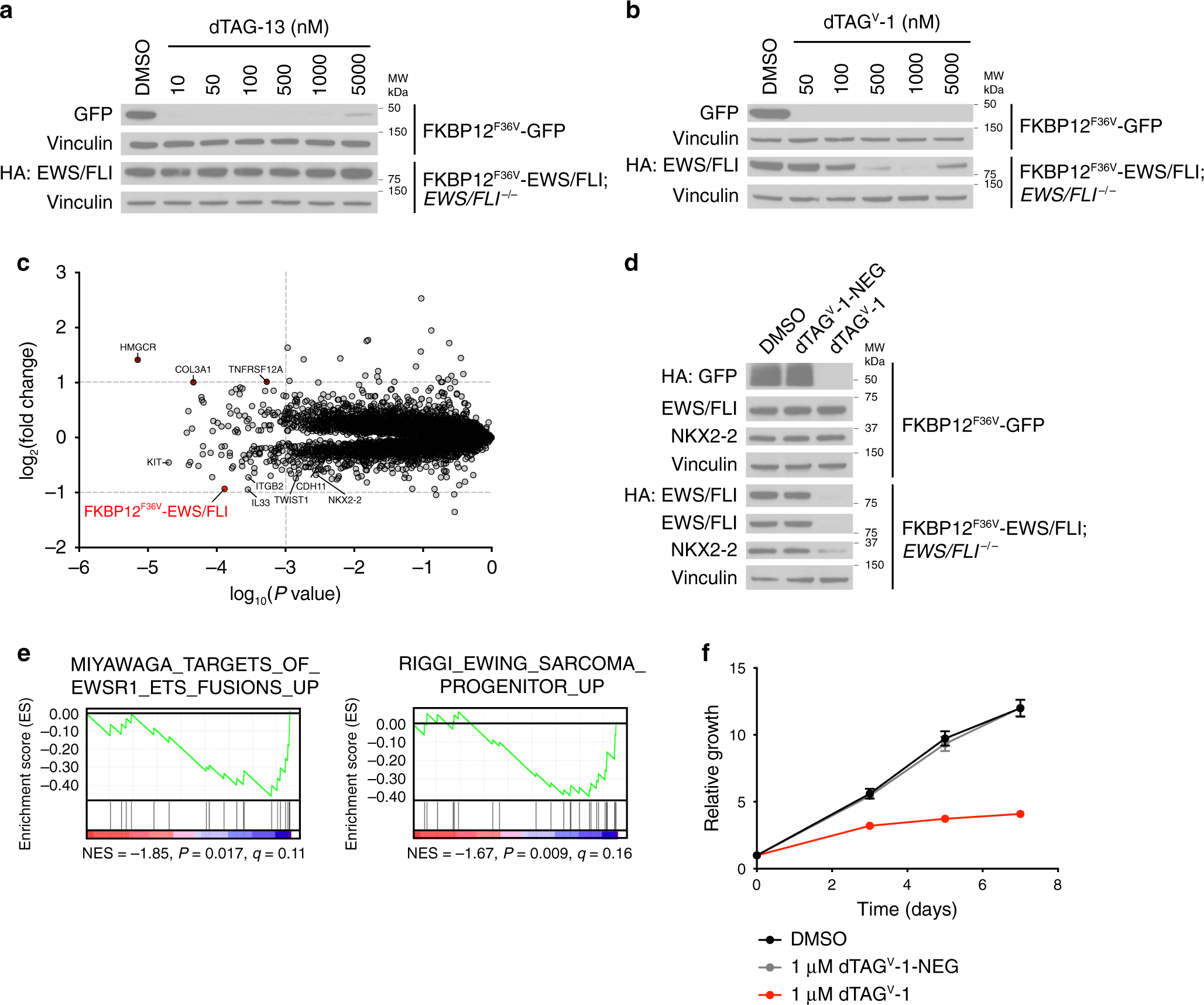
Fig. 3: EWS/FLI degradation reverses abnormal proteomic signaling and proliferation.
From: Rapid and direct control of target protein levels with VHL-recruiting dTAG molecules

a, b Immunoblot analysis of EWS502 FKBP12F36V-GFP or FKBP12F36V-EWS/FLI; EWS/FLI−/− cells treated with DMSO (a, b), dTAG-13 (a), or dTAGV-1 (b) for 24 h. Data in a, b are representative of n = 3 independent experiments. c Protein abundance after treatment of EWS502 FKBP12F36V-EWS/FLI; EWS/FLI−/− cells with 1 μM dTAGV-1 for 6 h compared to DMSO treatment. Volcano plots depict fold change abundance relative to DMSO versus P value derived from a two-tailed Student’s t-test. Fold change values and significance designations derived from a two-tailed Student’s t-test and a permutation-based FDR estimation are provided in Supplementary Data 2. Data are from n = 2 for DMSO and n = 3 for dTAGV-1 biologically independent samples. d Immunoblot analysis of EWS502 FKBP12F36V-GFP or FKBP12F36V-EWS/FLI; EWS/FLI−/− cells treated with DMSO, 1 μM dTAGV-1 or 1 μM dTAGV-1-NEG for 24 h. Data are representative of n = 3 independent experiments. e GSEA signatures upon assessment of significantly differentially expressed target proteins (FDR < 0.05) after treatment of EWS502 FKBP12F36V-EWS/FLI; EWS/FLI−/− cells as described in c. Data are from n = 2 for DMSO and n = 3 for dTAGV-1 biologically independent samples. f Relative growth of EWS502 FKBP12F36V-EWS/FLI; EWS/FLI−/− cells treated with DMSO, dTAGV-1, or dTAGV-1-NEG. Y-axis represent luminescence values relative to day 0. Data are presented as mean ± s.d. of n = 8 technical replicates and are representative of n = 3 independent experiments. Source data for a, b, d, and f are provided as a Source Data file.