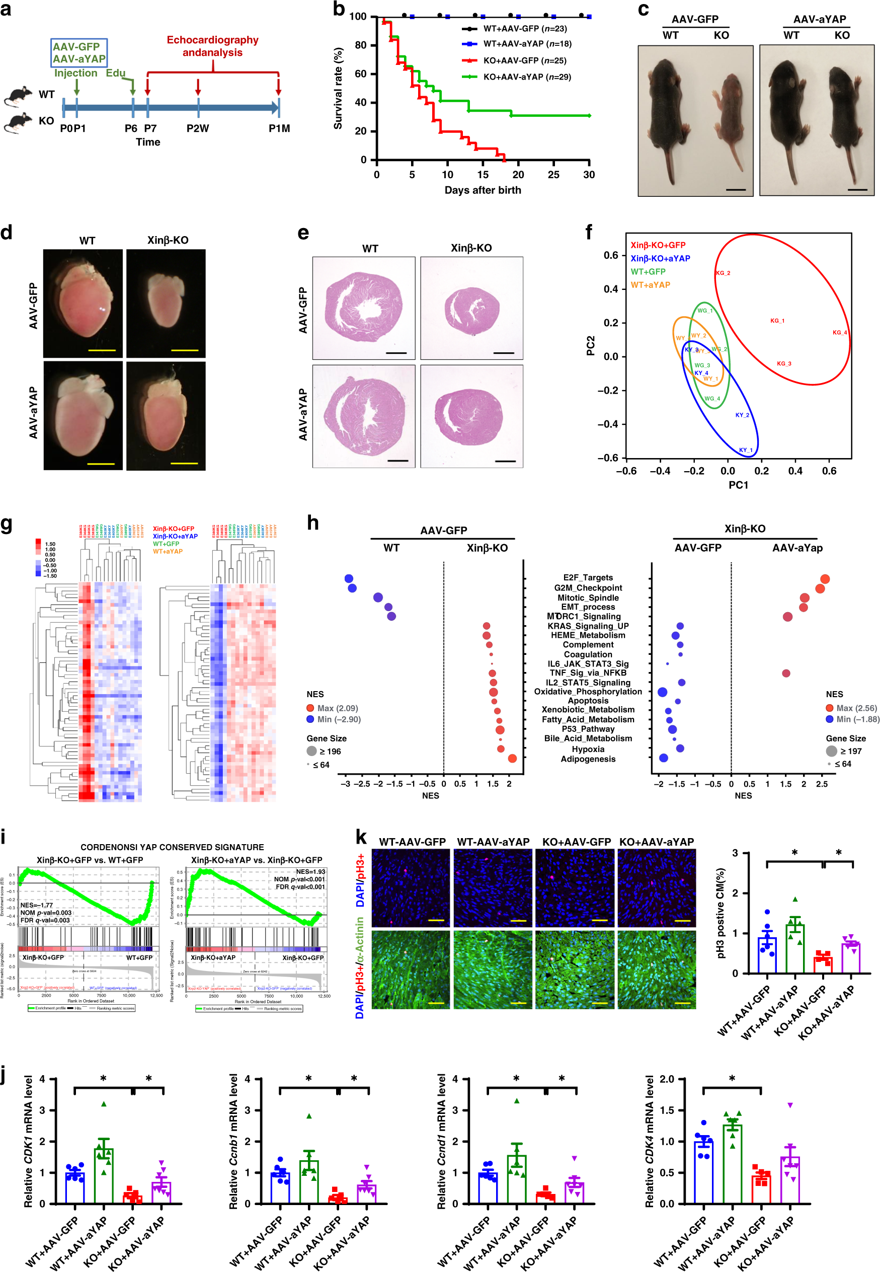
Fig. 3: Heart-specific YAPS127A overexpression rescues cardiac defects in XinβKO mice.
From: Intercalated disc protein Xinβ is required for Hippo-YAP signaling in the heart

a Diagram of the workflow. b Survival curve of WT and XinβKO mice injected with AAV-aYAP (YAPS127A) or control AAV-GFP. c Gross morphology of P7.5 WT and XinβKO mice injected with AAV-aYAP or control AAV-GFP. Scale bars = 1 cm. d Heart gross morphology and, e histology, of P7.5 WT and XinβKO mice injected with AAV-aYAP or control AAV-GFP. Scale bars = 2 mm (d) and 1 mm (e, f). Principal component analysis of all expressed genes in P7.5 WT and XinβKO mice injected with AAV-aYAP or control AAV-GFP. g Hierarchical clustering heatmap of differentially expressed genes. h Gene set enrichment analysis (GSEA) of differentially regulated pathways P7.5 WT and XinβKO mice injected with AAV-YAP or control AAV-GFP. i Enrichment plot of rescued YAP-conserved signatures in XinβKO hearts injected with AAV-aYAP. j qRT-PCR of cell-cycle-related genes in the hearts of WT and XinβKO mice injected with AAV-aYAP or control AAV-GFP. N = 6 or 7 biologically independent samples, *P < 0.05. k pH3 staining of hearts from P7.5 XinβKO and control mice injected with AAV-aYAP or control AAV-GFP. DAPI marks nuclei, α-actinin labels cardiomyocytes. Quantification in right panel. Scale bars = 40 µm. N = 5 or 6 biologically independent samples, *P < 0.05.