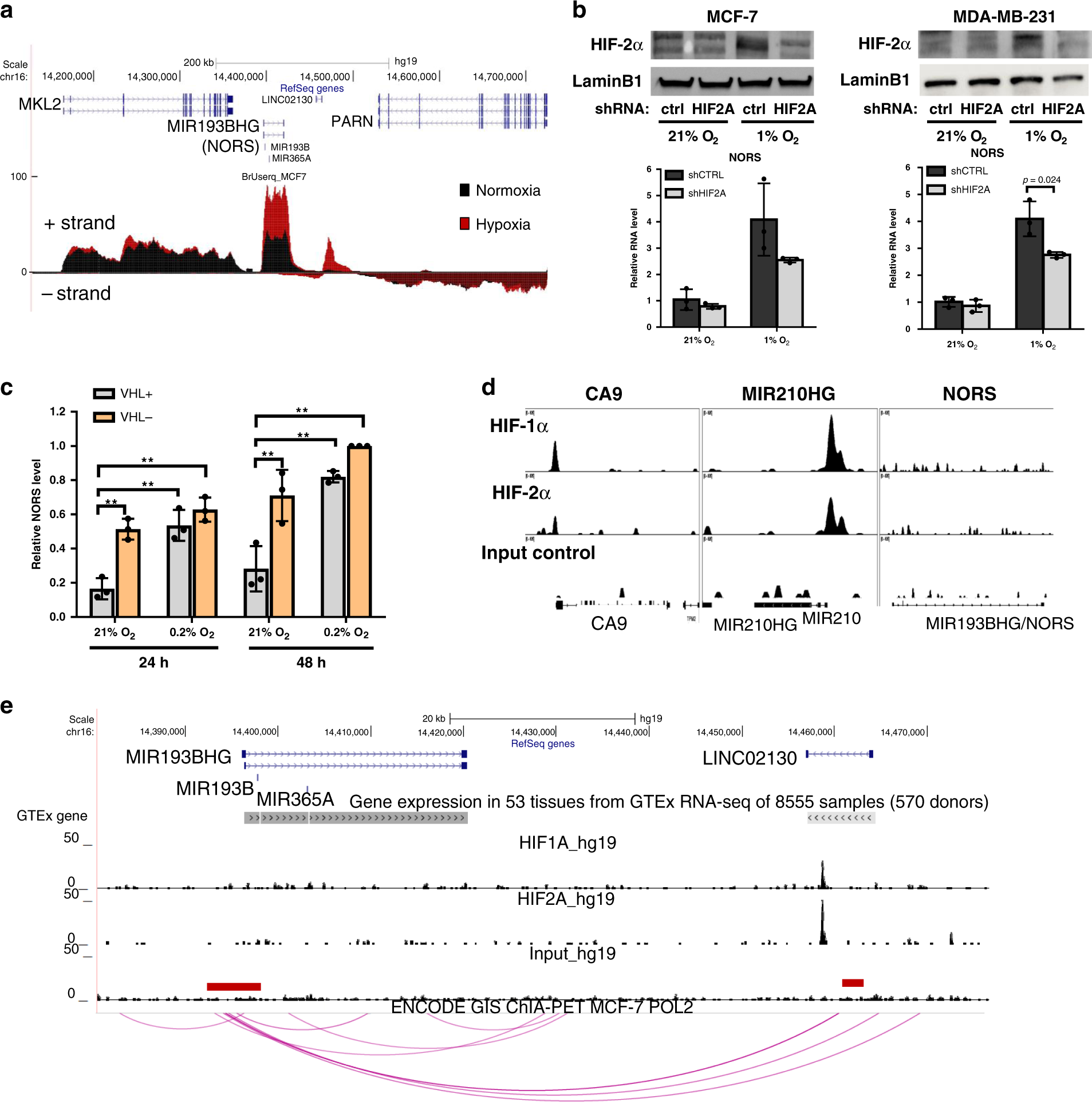
Fig. 2: lincNORS expression is regulated by HIF-2α.
From: Regulation of cellular sterol homeostasis by the oxygen responsive noncoding RNA lincNORS

a UCSC genome browser view of newly synthesized RNA at the lincNORS(MIR193BHG) locus in MCF-7 cells cultured under 21% O2 (black) and 1% O2 (red) detected by Bru-seq. Strand-specificity was represented by positive/negative scales. b qPCR analysis of lincNORS expression in MCF-7 and MDA-MB-231 cells with stable HIF-2α knockdown. MCF-7 and MDA-MB-231 cells stably expressing HIF-2α shRNA or control shRNA were cultured in 21% O2 or 1% O2 for 48 h. HIF-2α knockdown was confirmed by western blot and representative results are shown. Data are shown as mean ± SD from three biological replicates (*p < 0.05, two-sided Student’s t-test). c qPCR analysis of lincNORS expression in 786-O cells expressing empty vector (VHL−) or reconstituted wild type VHL (VHL+) cultured in 21% O2 or 1% O2. Data are shown as mean ± SD from three biological replicates (**p < 0.01, two-way ANOVA followed by Tukey’s test). d UCSC genome browser view of HIF-1α and HIF-2α binding in lincNORS, CA9, and MIR210HG promoters in MCF-7 (ChIP-seq GSE28352). e UCSC genome browser view displaying HIF-1α and HIF-2α binding around lincNORS locus (MCF-7: ChIP-seq GSE28352), and chromatin interaction between lincNORS promoter and the HIF binding region within LINC02130 (MCF-7: RNA PolII_ChIA-PET GSE33664).