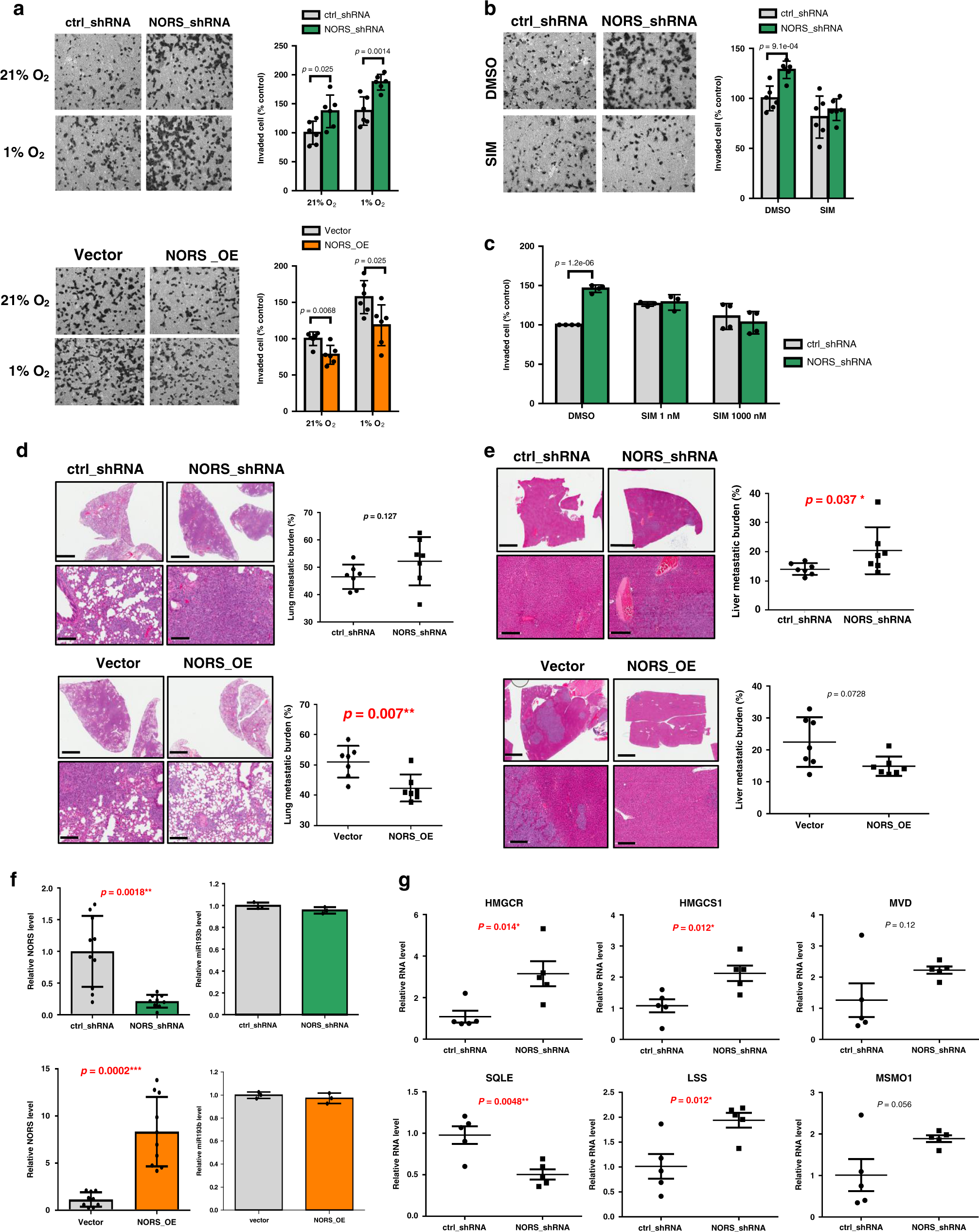
Fig. 5: lincNORS inhibits cell invasion and metastasis of breast cancer cells.
From: Regulation of cellular sterol homeostasis by the oxygen responsive noncoding RNA lincNORS

a MDA-MB-231 cells with either knockdown or overexpression of lincNORS were plated in the Boyden chamber with Matrigel and cultured in 21% O2 or 1% O2. The cells that invaded through Matrigel were quantified 20 h after plating. Data are shown as mean ± SD from six biological replicates (two-sided Student’s t-test). Representative images (×200 magnified) from three independent experiments were shown. b MDA-MB-231 cells with stable expression of lincNORS shRNA or control shRNA were plated in a Boyden chamber with Matrigel in the presence of 1 µM simvastatin or DMSO. The cells that invaded through Matrigel were quantified 20 h after plating. Data are shown as mean ± SD from three biological replicates (two-sided Student’s t-test). Representative images (×200 magnified) from three independent experiments were shown. c MDA-MB-231 cells with stable expression of MIR193BHG shRNA or control shRNA were cultured in 1% O2 for 48 h in the presence of simvastatin or DMSO. Cell viability was measured by MTT assay. Data are shown as mean ± SD from four independent experiments (two-sided Student’s t-test). d, e Analysis of the metastasis of lincNORS knockdown or overexpressing MDA-MB-231 cells implanted in mice. Representative H&E-stained lung (d) and liver (e) sections are shown (bars in the upper panel, 3 mm; bars in the lower panel, 200 µm). The percentage of metastatic tumor burden over the total section area was analyzed using Aperio. Data are plotted as mean ± SD (two-sided Mann–Whitney U test, N = 7). f Expression of HMGCR, HMGCS1, MVD, SQLE, LSS, and MSMO1 in tumor xenografts generated from MDA-MB-231 cells with stable lincNORS knockdown or control cells was measured by qPCR. Data were plotted as mean ± SD (two-sided Student’s t-test). g lincNORS and miR193b expressions in the tumor xenografts were measured by qPCR. Data are plotted as mean ± SD (two-sided Student’s t-test).