Fig. 2: miriEx combined with Brainbow to simultaneously profile molecular expression and neuron morphologies.
From: Light microscopy based approach for mapping connectivity with molecular specificity

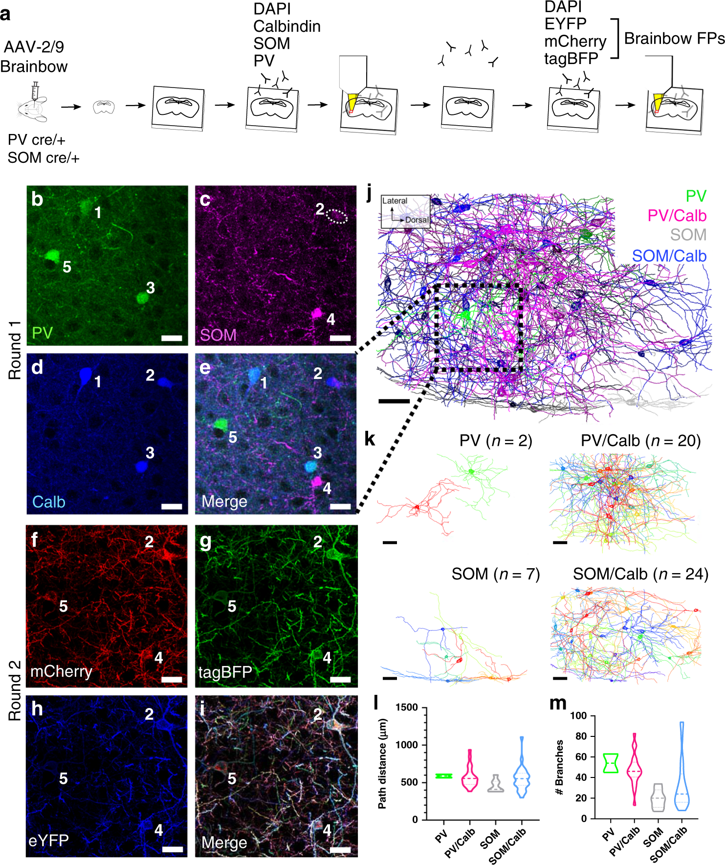
a Experiment design: Brainbow and molecular markers were imaged across two rounds of immunostaining using the DAPI channel for registration. b–e MIP showing the molecular markers (PV, SOM, Calb) imaged in round 1. Four distinct molecular subtypes could be identified: PV, PV/Calb, SOM, SOM/Calb. (f–i) MIP showing the Brainbow channels imaged in round 2. j nTracer reconstruction of 53 neurons encompassing the four subtypes previously identified in a 590 × 404 × 160 μm3 volume. The red square represents the field of view seen in (b–i). k Individual nTracer reconstructions based on molecular subtype. l Total path distance plotted for each of the molecular subtypes. m Number of dendritic branches plotted for each of the molecular subtypes. Violin-plot: bold dashed line, median; dashed line, upper and lower quartiles. MIP maximum intensity projection, PV parvalbumin, Calb calbindin, SOM somatostatin. Scale bars: (b–i) 25 μm (pre-expansion size). (j, k) 50 μm (pre-expansion size). Expansion factor: (b–i) ~2×. See Supplementary Table 1 for more details.