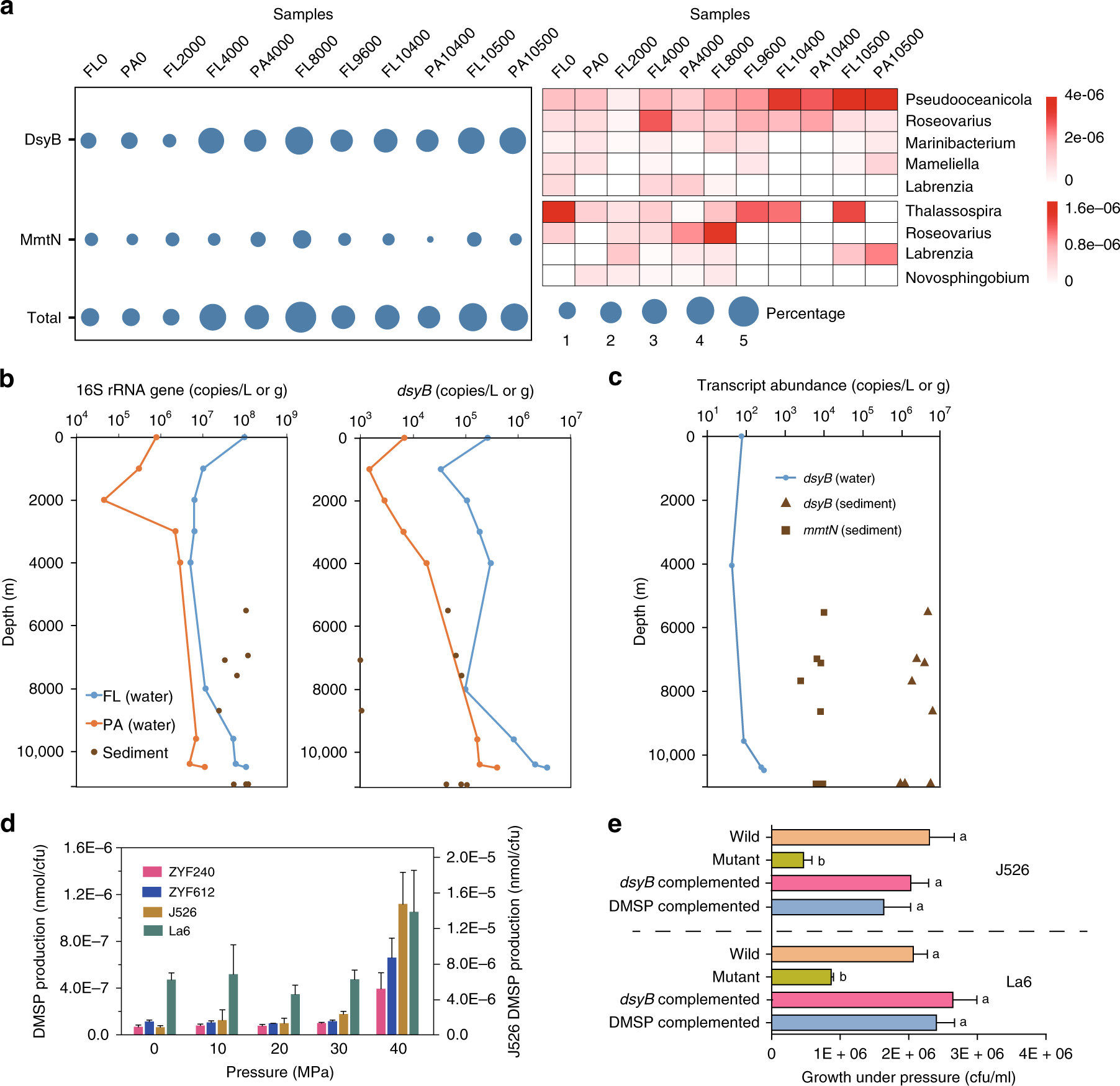
Fig. 2: The importance of DMSP synthesis genes in Challenger Deep samples.

a Percentage of bacteria with DsyB and MmtN (left), and profiles of the bacterial communities harboring them (right) in depth-profiled samples determined by metagenomic analysis. Sample names are defined by size fraction and sampling depth, e.g., FL10500 is the free-living fraction at 10,500 m. FL: free-living; PA: particle-associated. b Absolute abundance of 16S rRNA and dsyB gene copies in the seawater and sediment at various depths, determined by qPCR. c Transcript abundance of dsyB in FL water and sediment samples, and of mmtN in sediment from different depths. d The effects of hydrostatic pressure on DMSP production. Left Y axis indicate strains ZYF240 (Pseudooceanicola nanhaiensis isolated from 8000 m seawater of the Mariana Trench), ZYF612 (Labrenzia aggregata isolated from 9600 m seawater of the Mariana Trench), and Marinibacterium sp. strain La6. Right Y axis indicates Pelagibaca bermudensis strain J526. e The survival of DMSP-producing bacteria J526 and La6 (wild type), dsyB− mutant variants, dsyB− mutants containing cloned dsyB, and dsyB− mutant isolates supplied with DMSP, after incubation at 60 MPa for 10 days. Data in e, f are presented as means ± SD.