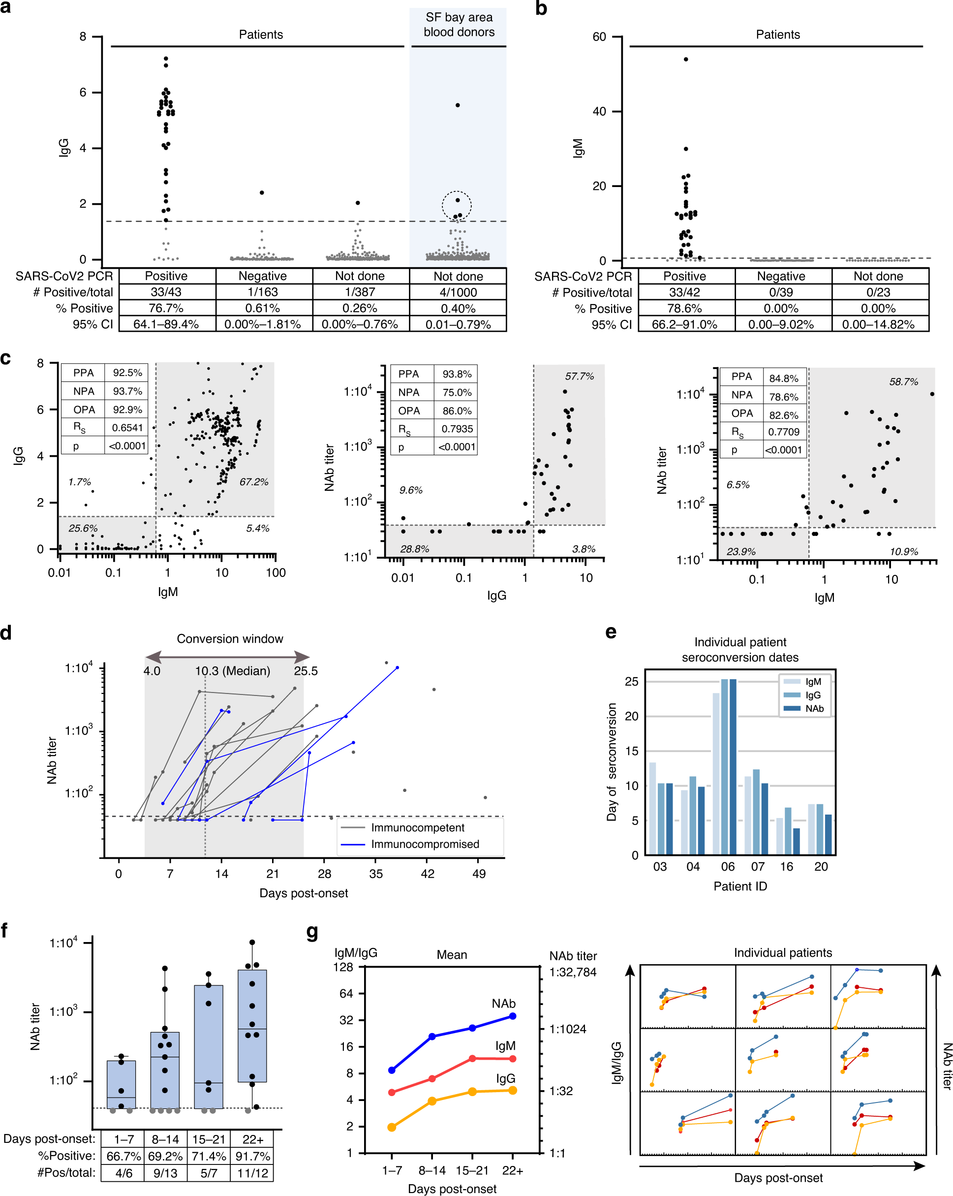
Fig. 2: Longitudinal dynamics and in vitro neutralizing activity of antibodies against SARS-CoV-2.
From: SARS-CoV-2 seroprevalence and neutralizing activity in donor and patient blood

a IgG S/C ratios were determined for hospitalized patients and outpatients and blood donors on whom SARS-CoV-2 PCR testing was positive or negative or was not performed. Numbers of seroreactive and total individuals tested are shown in tables below the graphs. The circled data points were additionally tested by the VITROS and neutralization assays and were negative by both assays. For patients with multiple samples, the single highest S/C value is plotted. b IgM S/C ratios, as in a. c (Left) IgG and IgM titers for SARS-CoV-2 PCR positive matched patient samples. Percent of data points in each quadrant and positive percent agreement (PPA), negative percent agreement (NPA), and overall percent agreement (OPA) between IgG and IgM are shown. (middle) 80% neutralization titers (NT80) plotted against IgG S/C values. (right) 80% NT80 plotted against IgM S/C values. The cutoff for NT80 is a titer level of >40; negative results (<40) are non-numeric and are plotted at 35 for visualization purposes. d NT80 titers for SARS-CoV-2 PCR-positive patients were plotted against day post symptom onset. Immunocompromised patients are shown in blue. e For the 6 SARS-CoV-2 PCR-positive patients whose IgM, IgG, and NT80 seroconversion events were captured during serial sampling, the days post-symptom onset seroconversion events are compared. f NT80 activity was evaluated per patient for the indicated time frames post onset of symptoms. The percent of patients with detectable NT80 activity measured within each time frame is indicated below the graphs. If multiple samples per patient were collected, the sample with the highest NT80 value within each time frame was used. g The average NT80 activity (right axis) and IgG and IgM (left axis) titers are plotted by day post-symptom onset (left); corresponding graphs for individual patients are shown in a 3 × 3 grid (right). If multiple samples per patient were collected, the sample with the highest S/C or NT80 value per time frame was used. For f, the box outlines denote the IQR, the solid line in the box denotes median neutralizing antibody titer, and the whiskers outside of the box extend to the minimum and maximum neutralizing antibody titers.