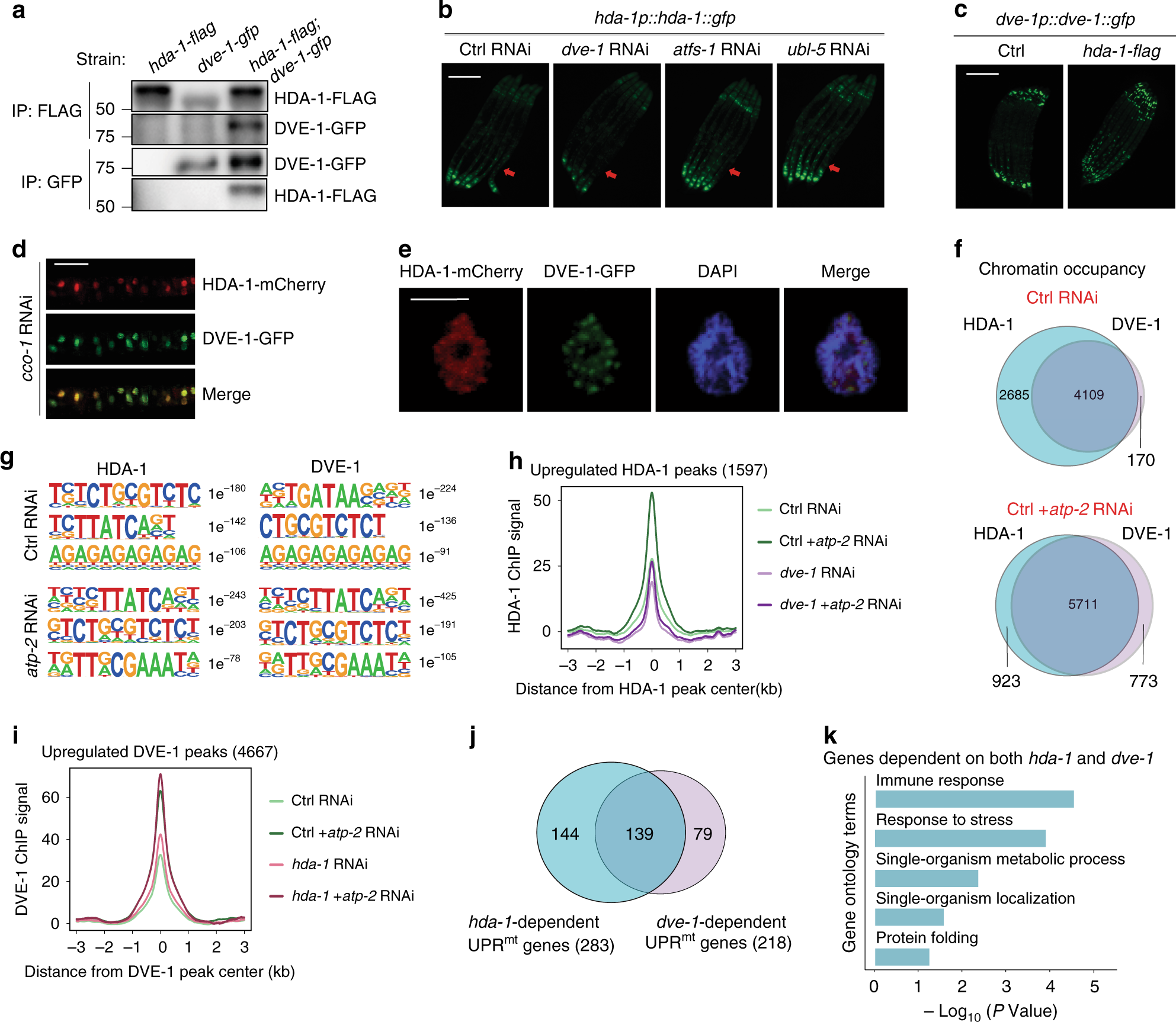
Fig. 2: HDA-1 interacts with DVE-1 to regulate UPRmt.
From: Histone deacetylase HDA-1 modulates mitochondrial stress response and longevity

a Immunoprecipitation followed by immunoblotting reveals that HDA-1 interacts with DVE-1 in worms. b Representative fluorescence images of hda-1p::hda-1::gfp worms. Worms were fed with control, dve-1, atfs-1, or ubl-5 RNAi. Images were taken when animals reached young adult stage. Red arrows indicate the posterior region of the intestine where hda-1p::hda-1::gfp is induced or suppressed. Scale bar, 200 µm. c Representative fluorescence images of dve-1p::dve-1::gfp worms, without (control) or with over-expression of hda-1p::hda-1::flag. Scale bar, 200 µm. d, e Representative fluorescence images of hda-1p::hda-1::mCherry; dve-1p::dve-1::gfp worms. Worms were fed with cco-1 RNAi from L1 stage and imaged on day 1 of adulthood. d Fluorescence images show the bottom part of the intestine. Scale bar, 50 µm. e Fluorescence images reveal the nucleus of an intestinal cell. Scale bar, 5 µm. f Venn diagram showing overlap between HDA-1 (blue) and DVE-1 (purple) ChlP peaks in worms fed on control or atp-2 RNAi. g Nucleotide binding motifs of HDA-1 and DVE-1 in the presence or absence of mitochondrial stress. The P values of the motifs are also shown. h Analysis of HDA-1 ChIP peak signals in control worms or dve-1 RNAi worms in the presence or absence of atp-2 RNAi-induced mitochondrial stress. i Analysis of DVE-1 ChIP peak signals in control worms or hda-1 RNAi worms in the presence or absence of atp-2 RNAi-induced mitochondrial stress. j Venn diagram comparing genes upregulated in response to mitochondrial perturbation that are dependent on hda-1 (blue) or dve-1 (purple). k GO term analysis of UPRmt-upregulated genes that are dependent on both hda-1 and dve-1. P values are DAVID modified Fisher exact P values, one-sided. Source data are provided as a Source Data file.