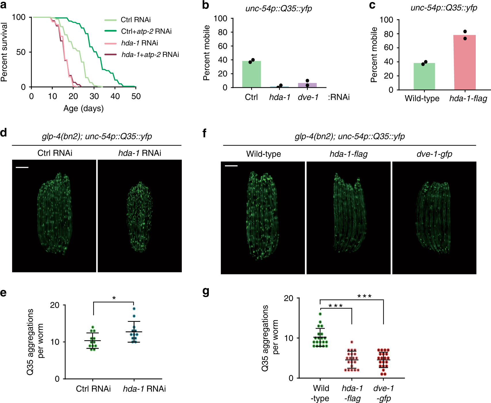
Fig. 4: HDA-1 affects animal aging and age-dependent accumulation of protein aggregates.
From: Histone deacetylase HDA-1 modulates mitochondrial stress response and longevity

a Lifespan analysis of worms raised on the indicated RNAis. n = 130 worms per condition. b Mobility analysis of unc-54p::Q35::yfp worms on control, hda-1 or dve-1 RNAi (n = 2 independent experiments, 30 worms per condition). c Mobility analysis of unc-54p::Q35::yfp and unc-54p::Q35::yfp; hda-1p::hda-1::flag worms on day 8 of adulthood (n = 2 independent experiments, 30 worms per condition). d Representative fluorescence images of unc-54p::Q35::yfp worms fed with control or hda-1 RNAi. The images were taken on day 5 of adulthood. Scale bar, 200 µm. e Quantification of Q35 aggregates in (d). The numbers of Q35 aggregates in the body muscles (excluding the head and tail) of each worm were counted. n = 12 worms per condition. f Representative fluorescence images of unc-54p::Q35::yfp, unc-54p::Q35::yfp; hda-1p::hda-1::flag or unc-54p::Q35::yfp; dve-1p::dve-1::gfp worms on day 5 of adulthood. Scale bar, 200 µm. g Quantification of Q35 aggregates in (f). The numbers of Q35 aggregates in the body muscles (excluding the head and tail) of each worm were counted. n = 20 worms per sample. Results in (e, g) are shown as mean ± SD. In (e), the P value was calculated by two-tailed Student’s t test (*P < 0.05). In (g), P values were calculated by one-way ANOVA and Tukey’s multiple comparisons test (***P < 0.001). Source data are provided as a Source Data file.