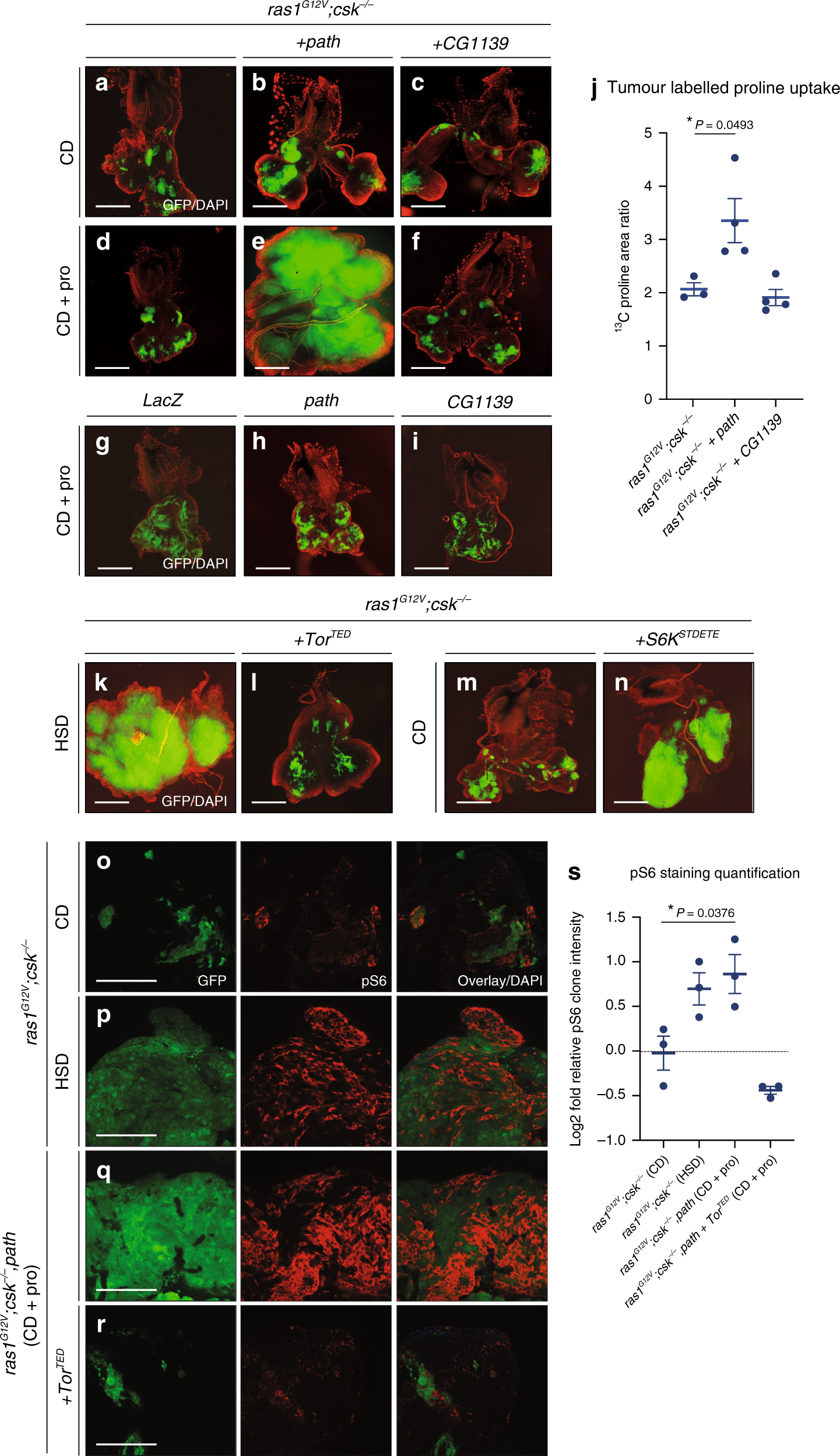
Fig. 5: Proline promotes Ras/Src-tumour growth through amino acid transporter Path.
From: Systemic muscle wasting and coordinated tumour response drive tumourigenesis

Dissected eye epithelial tissue stained with DAPI (red) from ras1G12V;csk−/− (a), ras1G12V;csk−/−,path (b) and ras1G12V,CG1139;csk−/− (c) animals raised on CD. Scale bar, 250 μm. Dissected eye epithelial tissue stained with DAPI (red) from ras1G12V;csk−/− (d), ras1G12V;csk−/−,path (e) and ras1G12V,CG1139;csk−/− (f) animals raised on CD supplemented with 100 mM L-proline. Scale bar, 250 μm. Dissected eye epithelial tissue stained with DAPI (red) from LacZ (g), Path (h) and CG1139 (i) animals raised on CD supplemented with 100 mM L-proline. Scale bar, 250 μm. j Stable-isotope labelled proline uptake in tumours from ras1G12V;csk−/− animals, ras1G12V;csk−/−,path animals and ras1G12V,CG1139;csk−/− animals raised on CD supplemented with 100 mM 13C-labelled L-proline. Results are shown as mean ± SEM. Data from n = 3 (ras1G12V;csk−/−), n = 4 (ras1G12V;csk−/−,path) and n = 4 (ras1G12V,CG1139;csk−/−) biologically independent samples. Data were analysed by two-tailed unpaired Student’s t test. Asterisks indicate statistically significant difference (*P < 0.05). Dissected eye epithelial tissue stained with DAPI (red) from ras1G12V;csk−/− (k) and ras1G12V,TorTED;csk−/− (l) animals raised on HSD. Scale bar, 250 μm. Dissected eye epithelial tissue stained with DAPI (red) from ras1G12V;csk−/− (m) and ras1G12V; S6KSTDETE,csk−/− (n) animals raised on CD. Scale bar, 250 μm. Anti-phospho-S6 (pS6) staining (red) of dissected tumour tissue from ras1G12V;csk−/− animals raised on CD (o), ras1G12V;csk−/− animals raised on HSD (p), ras1G12V;csk−/−,path animals raised on CD supplemented with 100 mM L-proline (q) and ras1G12V,TorTED;csk−/−,path animals raised on CD supplemented with 100 mM L-proline (r) with DAPI (blue). Scale bar, 100 μm. s Matching phospho-S6 (pS6) staining quantification. Results are shown as mean ± SEM. Data from n = 3 biologically independent samples. Data were analysed by two-tailed unpaired Student’s t test. Asterisks indicate statistically significant difference (*P < 0.05).