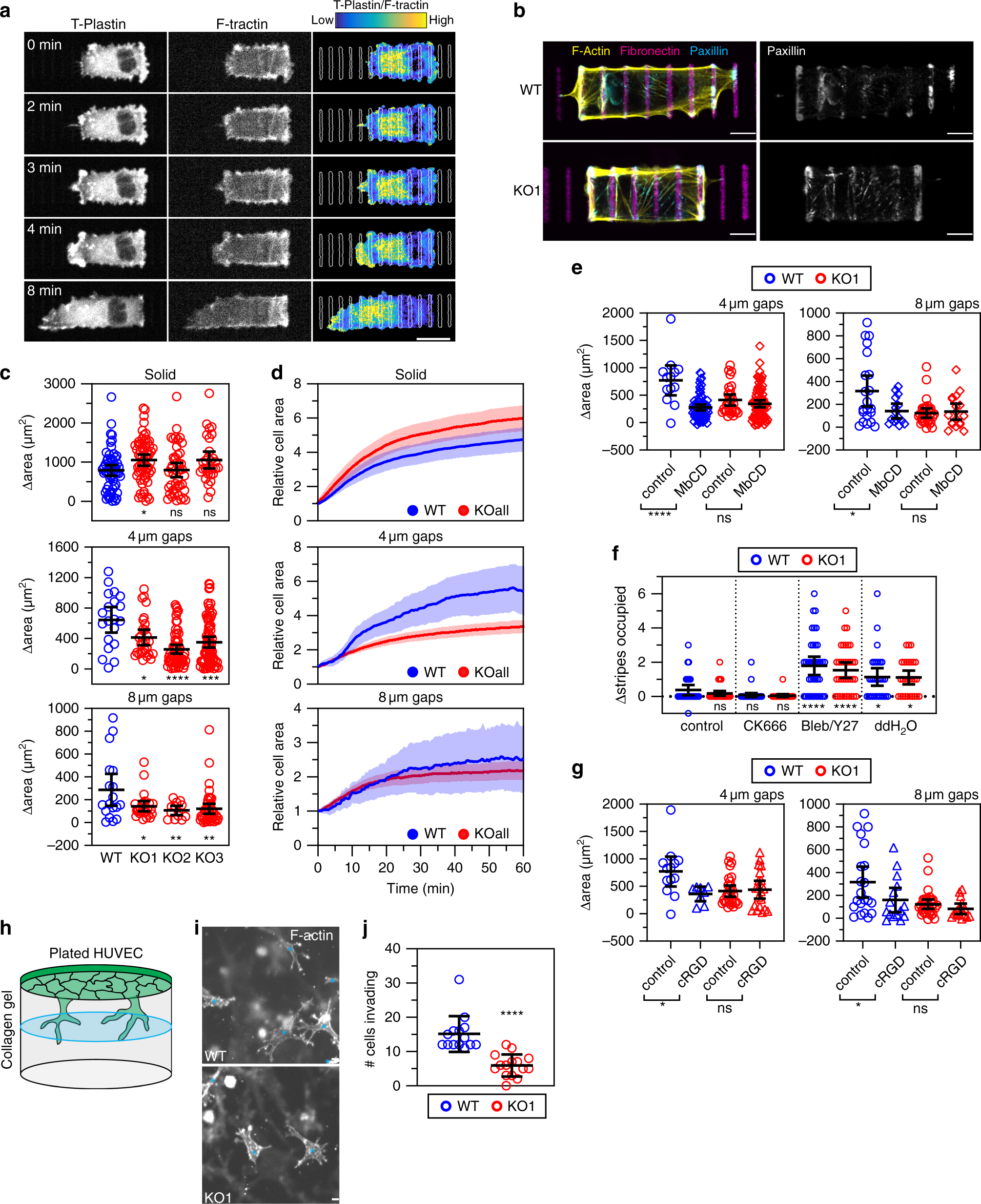
Fig. 5: T-Plastin promotes cell protrusions across gaps in ECM.
From: T-Plastin reinforces membrane protrusions to bridge matrix gaps during cell migration

a HUVEC expressing T-Plastin-mRuby3 and F-tractin-mCitrine on ladder patterns with 4 µm gaps, bar 20 µm. T-Plastin enrichment over F-tractin is shown as a parula colormap (yellow and blue are 99th (high), 3rd (low) percentiles). b Wildtype (WT) and T-Plastin KO1 HUVEC on fibronectin micropatterns were stained for F-actin (yellow) and paxillin (cyan), bars 10 µm. c 3 HUVEC T-Plastin KO lines (KO1-3) (red) change in area 1 h after first contact on a stripe with different sized gaps compared to WT (blue). (n cells for Solid are: WT = 59, KO1 = 62, KO2 = 45, KO3 = 30; 4 µm gaps: WT = 20, KO1 = 29, KO2 = 61, KO3 = 74; 8 µm gaps: WT = 18, KO1 = 26, KO2 = 13, KO3 = 45; taken from ≥3 independent replicates). d Relative cell area changes over a 1 h period in both WT (blue) and all KO lines (red) used in (c). Means are shown as solid lines, transparent regions indicate the 95% confidence intervals. e WT and T-Plastin KO1 HUVEC were treated with MbCD (n cells for WT and KO are: control 4 µm gaps 13 and 29, MbCD 4 µm 68 and 82, control 8 µm 21 and 31, MbCD 8 µm 15 and 18, respectively, controls are same from (g); taken from ≥3 independent replicates). f WT and KO1 HUVEC were pre-incubated on 8 µm gap patterns for 2 h prior to the indicated treatment. The change in the number of fibronectin stripes contacted 45 min after treatment is shown (n cells for WT and KO1 are: control 30 and 40, CK666 38 and 24, Bleb/Y27 38 and 36, ddH2O 30 and 28, respectively; taken from ≥3 independent replicates). Each condition was compared to WT control. g Similar to (e), but treated with cRGD (n cells for WT and KO are: control 4 µm gaps 13 and 29, cRGD 4 µm 8 and 20, control 8 µm 21 and 31, cRGD 8 µm 15 and 15, respectively, controls are same from (e); taken from ≥3 independent replicates). h 3D invasion diagram. HUVEC are plated on top of collagen gel and invade. i WT and KO1 HUVEC stained for F-actin. Invading cells are marked by a cyan asterisk. Bars, 10 µm. j Quantification of collagen invasion. Black bars represent mean and SD. (n slide wells for WT = 14 and KO1 = 15; taken from three independent replicates). Unless indicated elsewhere, black bars represent the mean and 95% confidence intervals, *P < 0.05, **P < 0.01, ***P < 0.001, ****P < 0.0001, ns = not significant, analyzed using a one-way ANOVA with Sidak’s or Dunnett’s multiple comparison test for (c, e, f, g) or with an two-tailed unpaired t-test for (j).