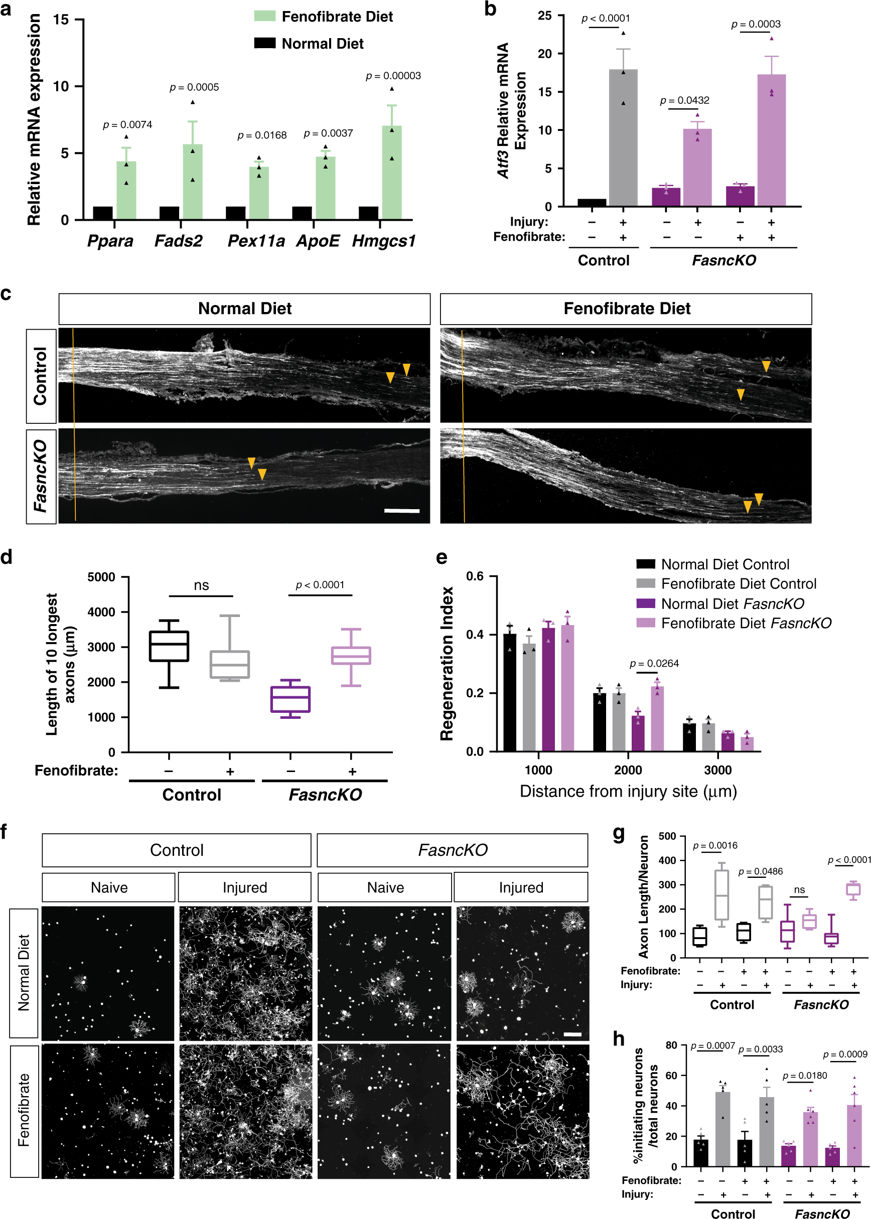
Fig. 8: Activation of PPARα in SGC promotes axon regeneration.
From: Satellite glial cells promote regenerative growth in sensory neurons

a qPCR analysis of PPARα target genes expression in DRG from mice fed with a normal diet vs. fenofibrate diet. b qPCR analysis of Atf3 expression in DRG from control and FasncKO mice in naïve and 3 days after sciatic nerve injury with and without fenofibrate. c Representative longitudinal sections of sciatic nerve from FasncKO mice fed with a normal diet or fenofibrate diet, stained for SCG10. Orange lines indicate the crush site, arrow heads indicate longest axons Scale Bar: 500 µm. d Length of the longest 10 axons was measured in 10 sections for each nerve. ns-non significant. e Regeneration index was measured as SGC10 intensity normalized to the crush site. f Representative images of dissociated DRG neurons from control and FasncKO mice fed with a normal diet or fenofibrate diet, cultured for 20 h and stained with TUJ1. Scale bar: 200 µm. g Length of axons per neuron was measured with average of 500 neurons per replicate. ns-non significant. h Percentage of initiating neurons out of total number of neurons was measured. Average of 500 neurons per replicate. Automated neurite tracing analysis using Nikon Elements. n = 3 biologically independent animals in (a and b) and n = 8 in (c–e). n = 8 biologically independent animals examined over 2 independent experiments in (f–h). P values determined by One way ANOVA followed by Sidak’s multiple comparisons test for (a, b, d, e, g, h). The box plots in (d and g) extends from the 25th to 75th percentiles and the whiskers go down to the smallest value and up to the largest where the box middle line is the median. Data are presented as mean values +/− SEM. Source data are provided as a Source Data file for (a, b, d, e, g, h).