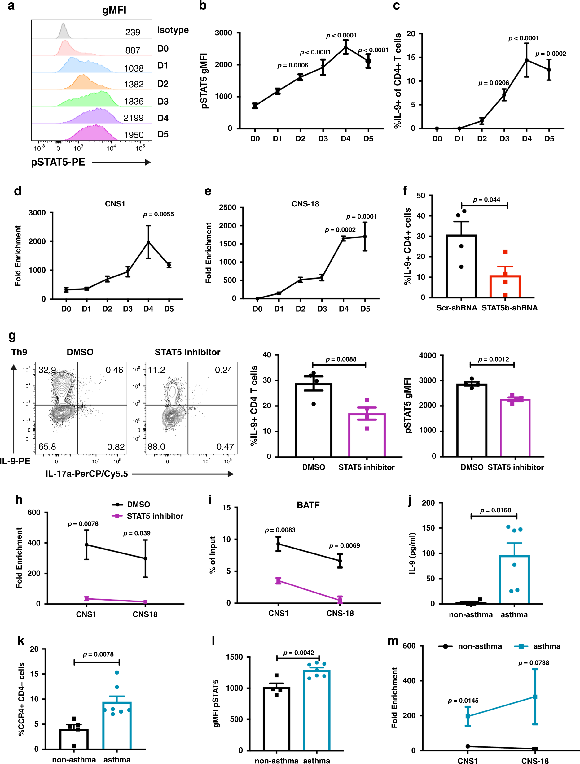
Fig. 4: STAT5 promotes the accessibility of IL9 gene for BATF binding in human Th9 cells.
From: STAT5 promotes accessibility and is required for BATF-mediated plasticity at the Il9 locus

Naive CD4+ cells were isolated from human peripheral blood mononuclear cells; cells were differentiated to Th9 cells (a–i). ChIP assay and chromatin accessibility assay were performed on day 5. STAT5 inhibitor was added to the culture on day 1. For cytokine production analysis, cells were stimulated with PMA/Ionomycin for 5 h and monensin was added for the last 2 h. For j–m, peripheral blood mononuclear cells or sorted T cells from pediatric asthmatic or non-asthmatic dermatitis patients were analyzed as described. a, b Kinetic analysis of pSTAT5 detection from naive human CD4+ cells to D5 Th9 culture (n = 3). c Kinetic analysis of IL-9 expression from D0 to D5 Th9 culture (n = 4 for D0 to D2 groups, n = 3 for D3 to D5 groups). d, e Kinetic analysis of IL9 gene accessibility from naive human CD4+ cells to D5 Th9 culture (n = 3). f IL-9 expression in Th9 cells transduced with Scr-shRNA or STAT5b-shRNA lentivirus, cells were analyzed on day 5 (n = 4). g Th9 cells treated with DMSO or STAT5 inhibitor on day 1, IL-9 and pSTAT5 were analyzed on day 5 (n = 4). h Chromatin accessibility analysis of IL9 gene locus in Th9 cells treated with DMSO or STAT5 inhibitor; cells were analyzed on day 5 (n = 3). i The binding of BATF at the IL9 gene locus in Th9 cells treated with DMSO or STAT5 inhibitor (n = 3). j ELISA analysis of IL-9 expression in the peripheral blood mononuclear cells from patient samples stimulated with anti-CD3 for 12 h (n = 4 for non-asthma group, n = 6 for asthma group). k Flow cytometric analysis of CCR4+CD4+ cells on peripheral blood mononuclear cells from non-asthma or asthma patients (n = 4 for non-asthma group, n = 6 for asthma group). l Flow cytometric analysis of pSTAT5 expression cells in peripheral blood mononuclear cells from non-asthma or asthma patients stimulated with 100 U/ml IL-2 for 10 min (n = 4 for non-asthma group, n = 7 for asthma group). m Chromatin accessibility analysis of the IL9 gene locus in CCR4+CD4+ cells sorted from patient peripheral blood mononuclear cells (n = 4 for non-asthma group, n = 3 for asthma group). Date are mean ± SEM. One-way ANOVA with a Dunnett’s multiple comparison test was used to generate p-values for all multiple comparisons in b–e. An unpaired two-tailed Student t-test was used for comparisons in f–m.