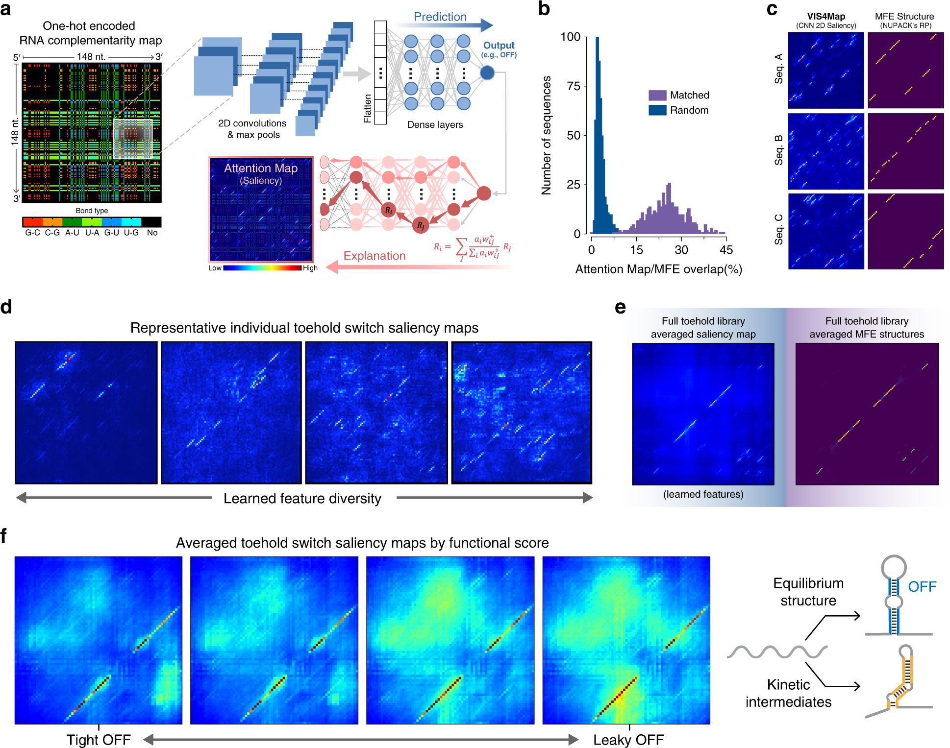
Fig. 5: VIS4Map: visualizing learned secondary structures with complementarity matrices.

a A simplified schematic of the convolutional neural networks (CNN)-based architecture used to generate toehold functional predictions with network attention visualizations. The system receives a one-hot encoded, two-dimensional (2D) sequence complementarity map as input, followed by three 2D convolutional/max-pooling layers, a flattening step, and finally a set of dense layers. After output generation (e.g., OFF), a gradient-weighted activation mapping is performed to visualize activation maximization regions responsible for delivered predictions (VIS4Map). b Histograms of the percentage overlap between VIS4Maps generated from a CNN pre-trained to predict minimum free energy (MFE) using 120-nt RNA sequences and MFE maps generated by NUPACK. When analyzed using 500 random test-set sequences, the distributions of correctly matched and randomly assigned maps are distinct with increased percentage overlap from matched samples as compared to unmatched. c Examples of saliency VIS4Maps compared with their corresponding MFE structures as predicted by NUPACK for three randomly selected 60-nt RNA sequences. See Supplementary Fig. 11A for additional examples with 120-nt RNA sequences. d Four representative VIS4Map examples of randomly selected 118-nt RNA toehold-switch sequences from an OFF-predictive CNN model. e Averaged VIS4Maps of 10,125 randomly selected toehold-switch RNA sequences from our library test set processed with our OFF-predicting CNN model (left) and compared their corresponding averaged MFE maps obtained using NUPACK (right). f Averaged VIS4Maps of the 10% most accurately predicted switches sorted by quartile from lowest OFF (tight) to highest OFF (leaky); inset for the toehold and the hairpin stem. After contrast enhancement of averaged VIS4Maps to visualize sparsely distributed secondary structures, a noticeable increase in structures outside of the prominent equilibrium-designed switch hairpin structure appears to correlate with increased toehold leakiness. A toehold-switch schematic (right) is shown to denote how incorrectly folded and potentially weaker kinetically stable intermediate structures might compete with the correctly folded structure that is designed to be reached at equilibrium. All source data are provided as a Source Data file.