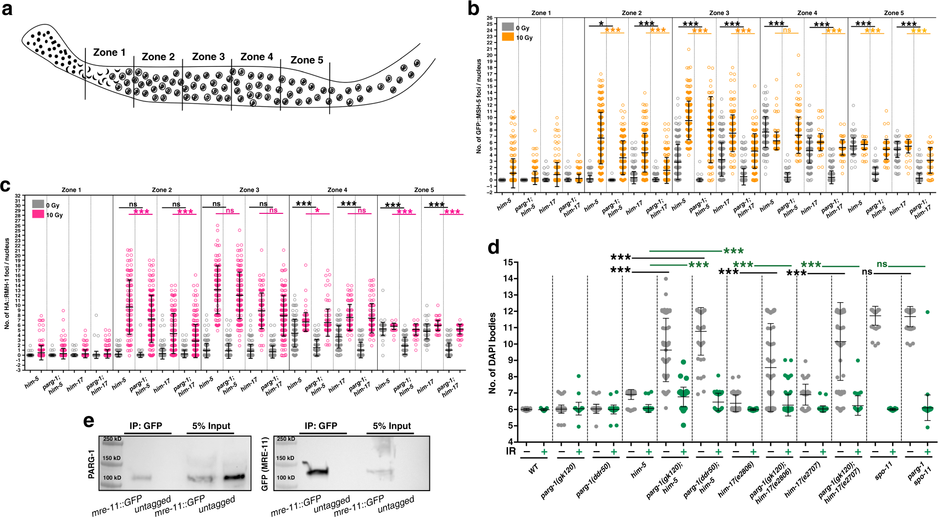
Fig. 4: PARG-1 promotes formation of meiotic DSBs and interacts with MRE-11.

a Schematic representation of the gonad divided into five equal regions spanning transition zone throughout late pachytene, employed for MSH-5 and RMH-1 foci quantification. b Quantification of GFP::MSH-5 foci in the indicated genotypes before and after IR. Center of error bars indicates mean. Error bars indicate standard deviation and asterisks indicate statistical significance assessed by unpaired t test (***p < 0.0001, ns = not significant). Number of nuclei analysed is reported in Supplementary Table 1. c Quantification of HA::RMH-1 foci in the indicated genotypes before and after IR. Center of error bars indicates mean. Error bars indicate standard deviation and asterisks indicate statistical significance assessed by unpaired t test (***p < 0.0001, ns = not significant). Number of nuclei analysed is reported in Supplementary Table 1. d Quantification of DAPI-bodies of different genotypes before and after IR exposure. Center of error bars indicates mean. Error bars indicate standard deviation and asterisks indicate statistical significance assessed by unpaired t test (***p < 0.0001, ns = not significant). Number of nuclei analysed is reported in Supplementary Table 2. e Western blot analysis of endogenous PARG-1 on GFP pull downs performed in mre-11::GFP and untagged wildtype strains (negative control). Analysis was performed in biological duplicates.