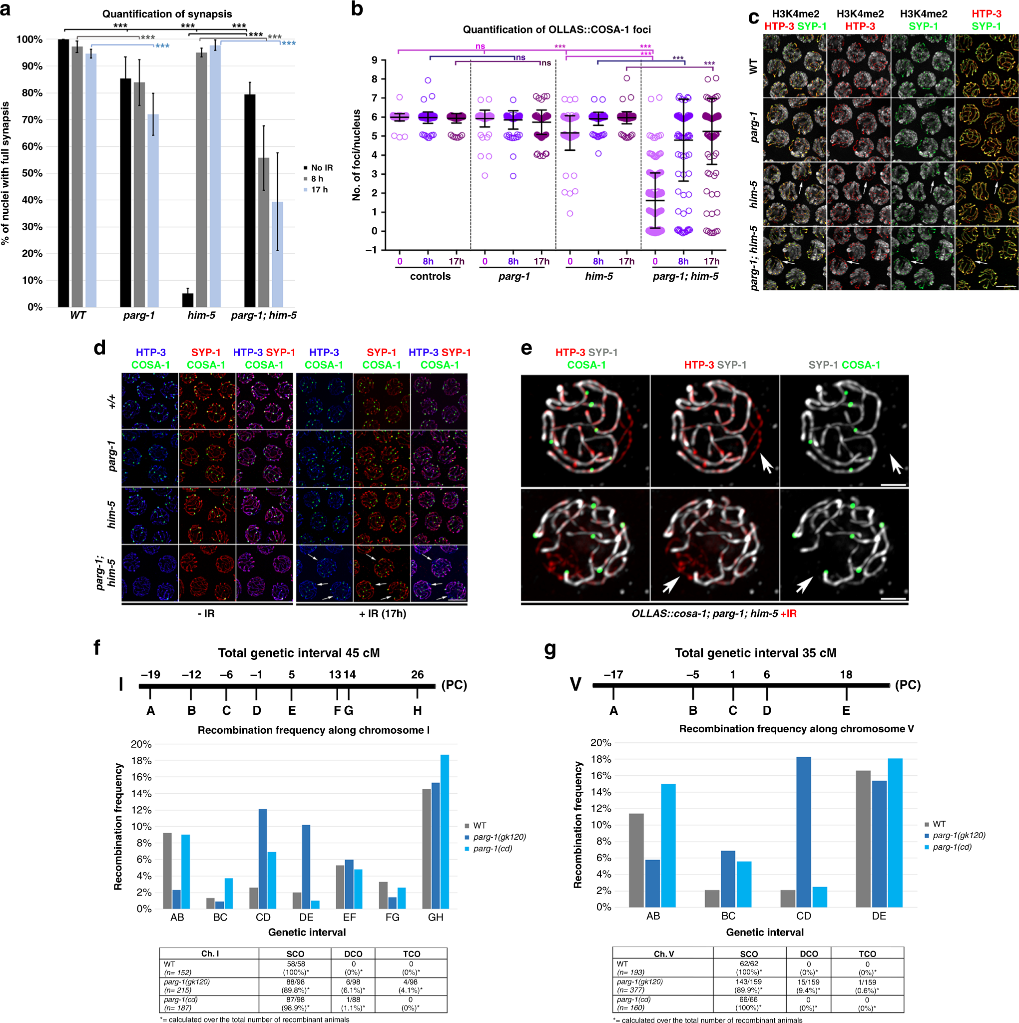
Fig. 5: PARG-1 and HIM-5 regulate CO numbers.

a Quantification of synapsis in late pachytene nuclei without IR and at different times after IR exposure, by SYP-1 and HTP-3 co-staining. Only nuclei showing complete colocalization of HTP-3 and SYP-1 were considered fully synapsed. Quantification was performed in the last seven rows of nuclei before entering the diplotene stage. Error bars indicate S.E.M. and asterisks indicate statistical significance assessed by χ2 test (significance level for p < 0.05; ***p < 0.0001, ns = not significant). Number of nuclei analysed is reported in Supplementary Table 3. b Quantification of OLLAS::COSA-1 foci formation in late pachytene nuclei in the same genotypes and at the same time points as in (a) under physiological conditions of growth and at different times post exposure to ionizing radiations. Center of error bars indicates mean. Error bars indicate standard deviation and asterisks indicate statistical significance assessed by unpaired t test (***p < 0.0001, ns = not significant). Number of nuclei analysed is reported in Supplementary Table 3. c Immunostaining of H3K4me2, HTP-3, and SYP-1 to assess chromosome X synapsis in different genotypes. Scale bar 5 μm. Analysis was performed in biological duplicates. d Co-staining of OLLAS::COSA-1 with SYP-1 and HTP-3 shows desynapsis associated with lack of CO but normal numbers of COSA-1 foci on the remaining chromatin in parg-1; him-5 double mutants. Scale bar 5 μm. Arrows indicate examples of unsynapsed regions in nuclei containing six COSA-1 foci. Analysis was performed in biological duplicates. e High magnification of late pachytene parg-1; him-5 nuclei after 8 h (top) and 17 h (bottom) post irradiation, showing normal numbers of COSA-1 foci despite desynapsis. Arrows indicate desynapsed chromosome regions (presence of HTP-3, absence of SYP-1). Scale bar 1 μm. Analysis was performed in biological duplicates. f Top: schematic representation of the genetic position of the SNPs employed to assess the recombination frequency on chromosome I. PC indicates the position of the pairing center. Middle: recombination frequencies assessed in each of the genetic intervals in wild type, parg-1(gk120) and parg-1(cd) mutants. Bottom: table displaying number and percentage of single, double and triple crossovers (SCO, DCO, and TCO respectively) in the analysed genotypes. n indicates number of worms analysed. g Same analysis as in (a), performed for chromosome V. Statistical significance was calculated by χ2 test considering the number of expected and the number of observed recombinant animals for each chromosome and analysis is reported in the Supplementary Table 4, which shows that recombination frequency in parg-1(gk120) is statistically different from WT worms, while in parg-1(cd) it is not different from controls (significance level for p < 0.01).