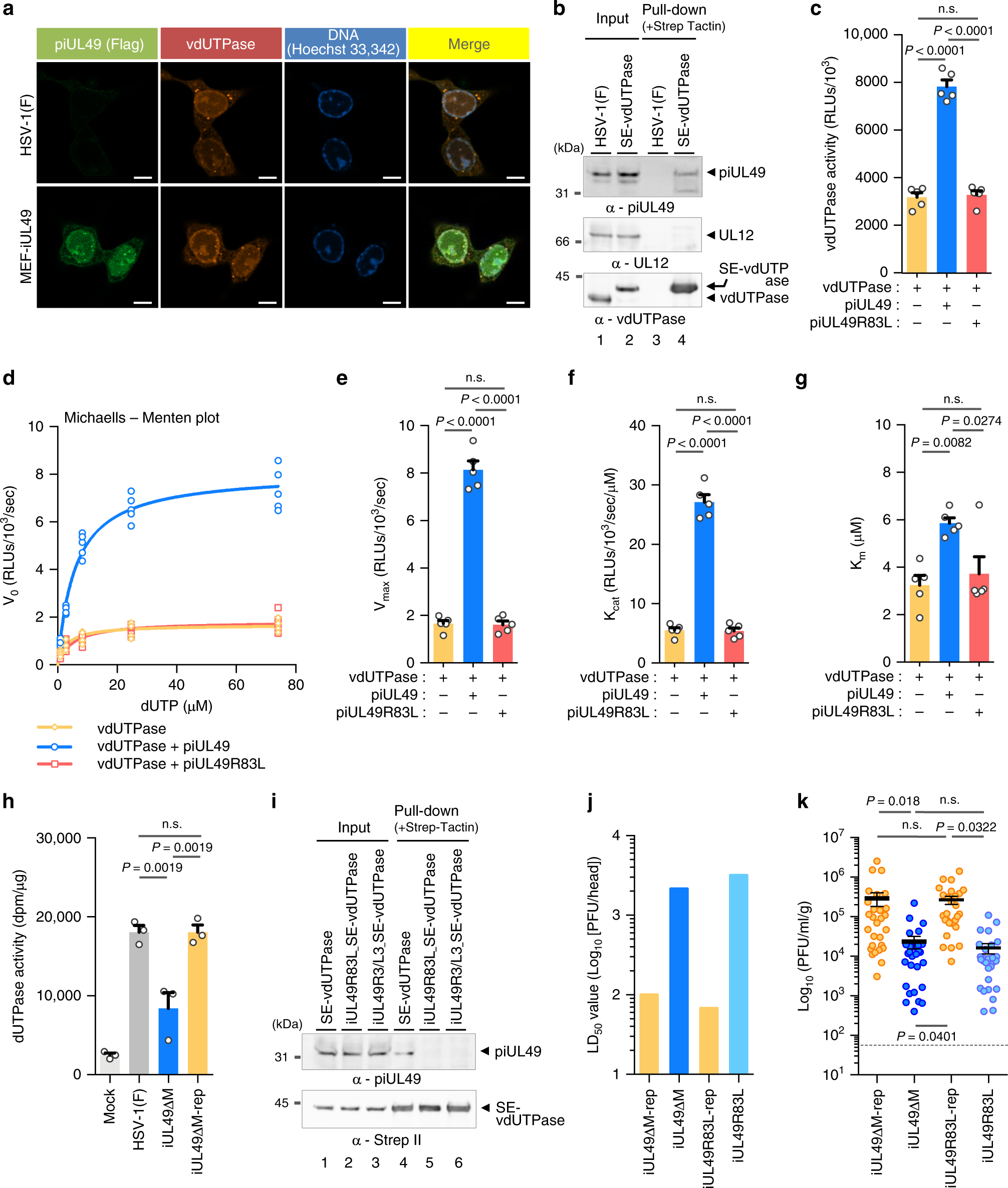
Fig. 4: piUL49 interacts with vdUTPase and functions as an activator of the viral enzyme.

a Confocal microscope images of Vero cells infected with wild-type HSV-1(F) or MEF-iUL49 for 12 h at an MOI of 10 and stained with Hoechst33342 or antibodies to Flag and vdUTPase. Scale bar, 10 μm. b Vero cells were infected with HSV-1(F) or SE-vdUTPase for 12 h at an MOI of 10, lysed, precipitated with StrepTactin-sepharose and analyzed by immunoblotting with antibodies to iUL49, vdUTPase and UL12. c vdUTPase activity of 0.3 μM purified 6xHis-SUMO-vdUTPase or 6xHis-SUMO-vdUTPaseD97A with 74.07 μM dUTP in the absence or presence of 0.3 μΜ of purified SE-piUL49 or SE-piUL49R83L. The release of PPi upon dUTP hydrolysis by 6xHis-SUMO-vdUTPase was followed by measuring luciferase signaling and relative luminescence units (RLUs) were normalized by subtracting the value of vdUTPaseD97A from that of vdUTPase. Each value is the mean ± SEM of five independent experiments. The indicated P-values were obtained using one-way ANOVA followed by Tukey’s test. n.s. not significant. d–g Kinetic analyses of vdUTPase activity using purified 6xHis-SUMO-vdUTPase and 6xHis-SUMO-vdUTPaseD97A in the absence or presence of purified SE-piUL49 or SE-piUL49R83L (d). Vmax values (e), Kcat values (f) and Km values (g) based on (d) are shown. Each value is the mean ± SEM of five independent experiments. The indicated P-values were obtained using one-way ANOVA followed by Tukey’s test. n.s. not significant. h dUTPase activities (dpm/μg of total protein) of Vero cells mock-infected and infected with HSV-1(F), iUL49ΔM or iUL49ΔM-rep for 12 h at an MOI of 10. Each value is the mean ± SEM of three independent experiments. The indicated P-values were obtained using one-way ANOVA followed by Tukey’s test. n.s. not significant. i Vero cells infected with SE-vdUTPase, iUL49R83L_SE-vdUTPase, or iUL49R3/L3_SE-vdUTPase were lysed, precipitated with StrepTactin-sepharose, and analyzed by immunoblotting with antibodies to piUL49 and Strep II. j, k LD50 values (j) or viral titers in the brains (k) (n = 26) of mice intracranially infected with iUL49ΔM-rep, iUL49ΔM, iUL49R3/L3, iUL49R83L-rep, or iUL49R83L were determined as described in Fig. 3i–l. The indicated P-values were obtained using one-way ANOVA followed by Tukey’s test. n.s. not significant. Digital images are representative of three independent experiments (a, b, i). Source data are provided as a Source Data file.