Fig. 4: Syllable selectivity of NIfHVC neuron activity during singing.
From: An avian cortical circuit for chunking tutor song syllables into simple vocal-motor units

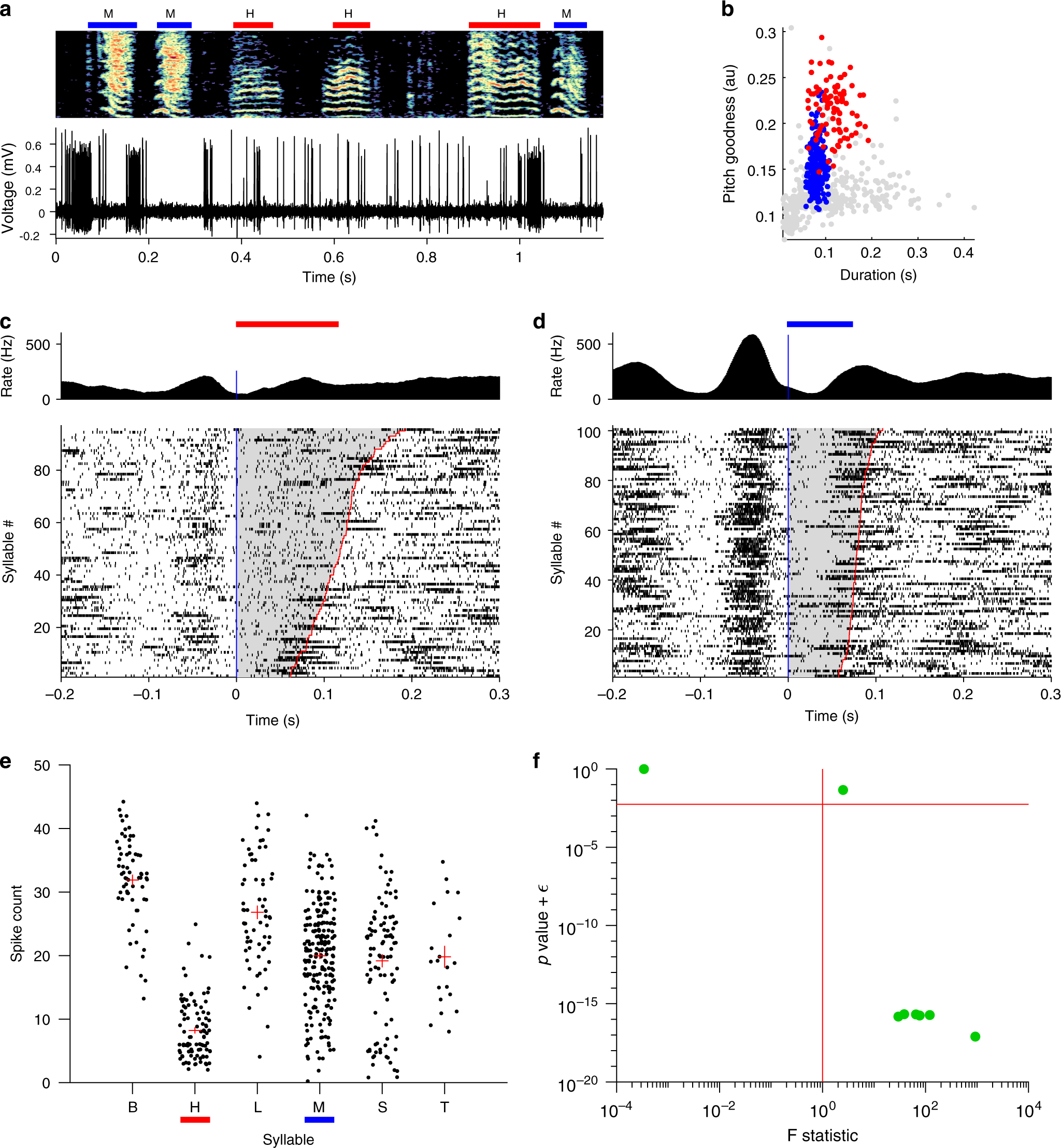
a Example of a NIf neuron recorded as a juvenile bird sang two different syllable types, marked H and M. b Scatter plot in acoustic feature space of all syllables the bird sang while this neuron was recorded, colored by syllable type. c Onset-aligned raster and PSTH for syllable H, marked by red bar. d Onset-aligned raster and PSTH for syllable M, marked by blue bar. Note that this neuron fires more before syllable M than syllable H (two-sample t-test, p < 48.2e−34). e Scatter plots showing spike counts of this neuron across six different syllables types. Spike counts were calculated in a window from 50 ms before syllable onset to 20 ms after syllable onset. Datapoints are jittered for ease of view. A one-way ANOVA was run to assess whether different syllable types had significantly different mean spike counts (F = 83.6; p = 2 × 10−65). Horizontal red lines indicate the mean spike count for each syllable type, and vertical red lines indicate the standard error of the mean. f Scatter plot showing one-way ANOVA p-values and F-statistics for all NIfHVC neurons recorded in birds singing songs with multiple syllable types (n = 8 projection neurons from two birds). Horizontal red line shows Bonferroni corrected significance threshold for p = 0.05. Vertical red line indicates F-statistic of 1.