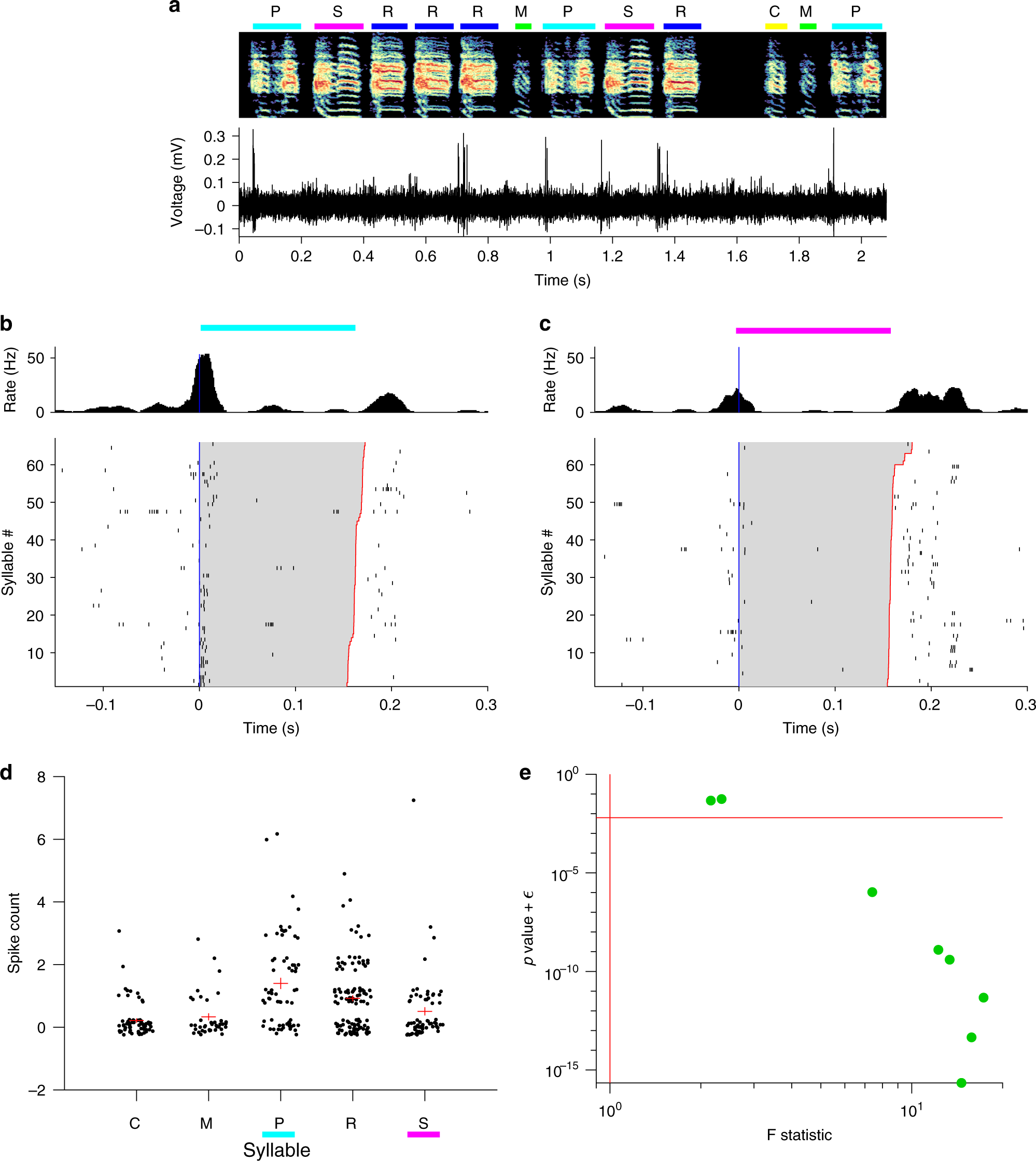
Fig. 6: Syllable selectivity of NIfHVC neurons during tutoring.
From: An avian cortical circuit for chunking tutor song syllables into simple vocal-motor units

a Example of a NIf neuron recorded as a juvenile listened to different tutor syllable types, each marked by a different color. b Onset-aligned raster and PSTH for syllable P. c Onset-aligned raster and PSTH for syllable S. Note that this neuron fires more before syllable P than syllable S (two-sample t-test p < 9.5e−05). d Scatter plots showing spike counts of this neuron across different syllable types (n = 351 syllables). Spike counts were calculated in a window from 50 ms before syllable onset to 20 ms after syllable onset. Datapoints are jittered for ease of view. A one-way ANOVA was run to assess whether different syllable types had significantly different mean spike counts (F = 8.5; p = 1.5 × 10−6). Horizontal red lines indicate the mean spike count for each syllable type, and vertical red lines indicate the standard error of the mean. e Scatter plot showing one-way ANOVA p-values and F-statistics for all significantly onset-locked NIfHVC neurons recorded while birds listened to their tutor song. Horizontal red line shows Bonferroni-corrected significance threshold for p = 0.05. Vertical red line indicates F-statistic of 1.