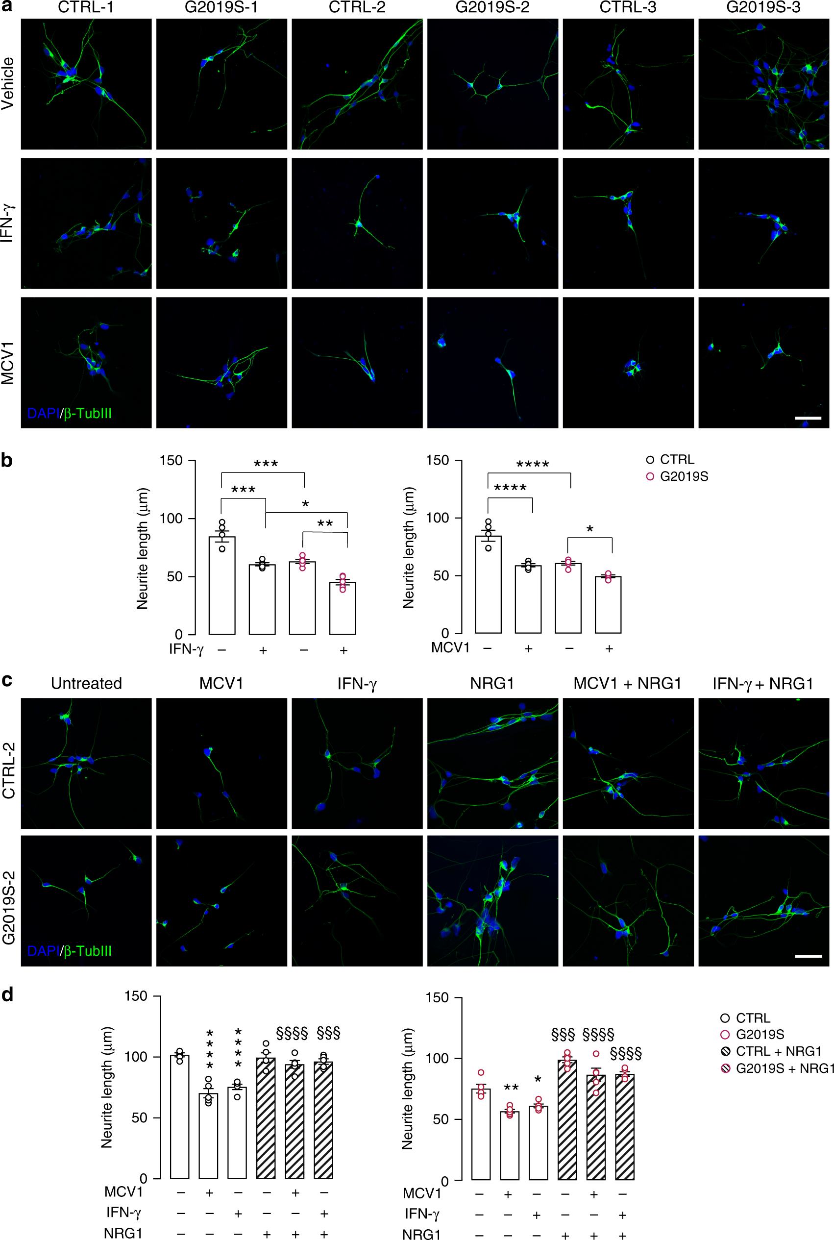
Fig. 5: IFN-γ reduces neurite outgrowth by decreasing NFAT signaling.

a Representative images of β-III tubulin immunostaining (green) showing neurite elongation in LRRK2 G2019S and isogenic control iPSC-derived neurons after treatment with vehicle, 500 nM MCV1 (NFAT inhibitor) for 24 h, or 200 IU/mL IFN-γ for 24 h. Blue, DAPI staining. Scale bar, 50 μm. b Quantification of neurite elongation is shown (mean ± SEM, two-way ANOVA, Bonferroni post hoc, left panel: ***P = 0.0005, 0.0001 in sequence, **P = 0.0029, *P = 0.0103, right panel: ****P < 0.0001, *P = 0.0477; n = 5 independent experiments). c Immunostaining for β-III tubulin (green) showing neurite elongation in LRRK2 G2019S and isogenic control iPSC-derived neurons after treatment with vehicle, 500 nM MCV1 for 24 h, or 200 IU/mL IFN-γ for 24 h with or without prior treatment with 200 ng/mL NRG1 for 24 h. Scale bar, 50 μm. d Quantification of neurite elongation is shown (mean ± SEM, one-way ANOVA, Bonferroni post hoc; left panel: for vehicle vs MCV1/IFN-γ treatment ****P < 0.0001; for NRG1 treatment, treated vs untreated §§§§P < 0.0001, §§§P = 0.0005; n = 5 independent experiments), right panel: for vehicle vs MCV1/IFN-γ treatment **P = 0.0032, *P = 0.0436; for NRG1 treatment, treated vs untreated §§§§P < 0.0001, §§§P = 0.0002; n = 5 independent experiments).