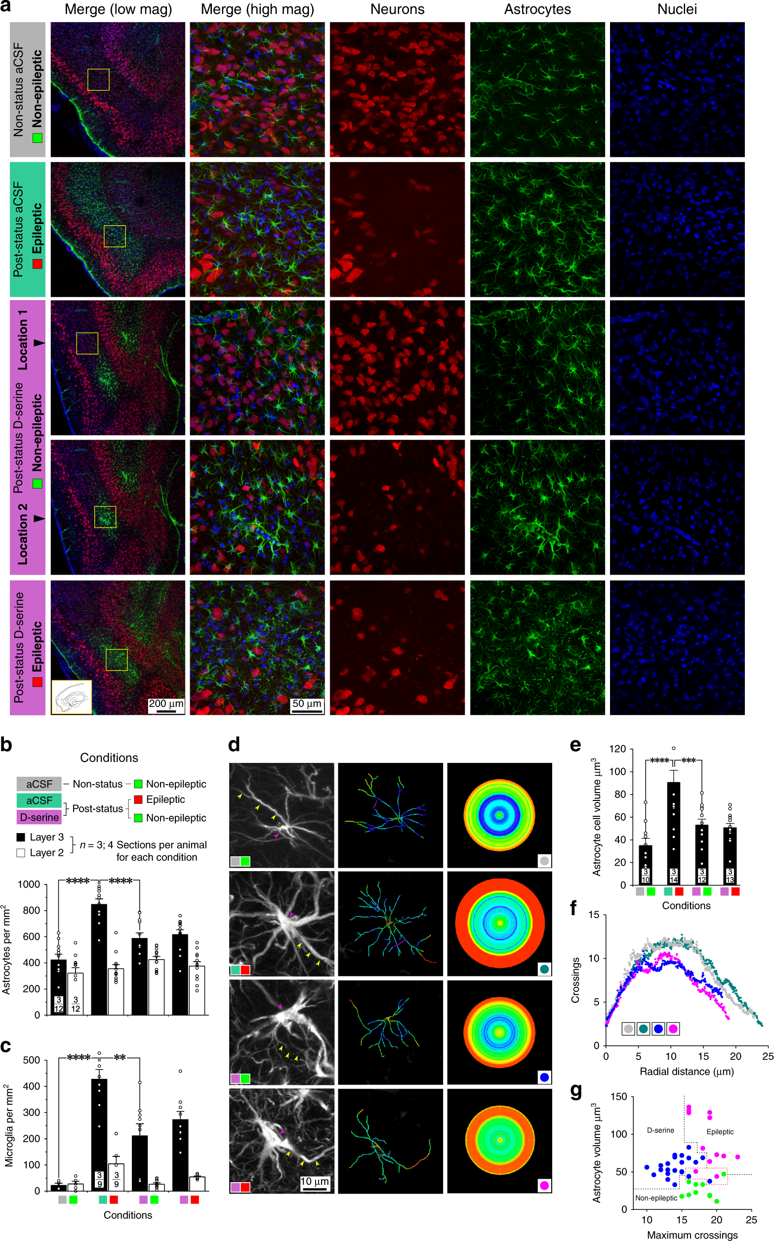
Fig. 3: Focal application of D-serine minimizes astrocytic density in layer 3 of the MEA.
From: D-serine mitigates cell loss associated with temporal lobe epilepsy

a Immunofluorescence images of the MEA (inset, bottom left panel) in non-status (controls) and post-status rats treated with D-serine or aCSF (vehicle). Neurons immunoassayed with fluorescently tagged antibodies against NeuN (red), astrocytes with antibodies against GFAP (green), and nuclei with DAPI (blue) shown merged (leftmost panels) and separately, as high magnification images of the boxed areas in panels to the left (yellow). Raw data and histograms of astrocytic (b) and microglia (c, immunoassayed with the anti-CD11b antibody, OX42, and shown in Fig. 4a) densities in layers 2 and 3 of MEA in animals under the conditions indicated (color codes show segregation of cohorts based on treatment regimen and final outcomes). Data within bar plots indicates number of animals used (numerator) and the total number of sections assayed for each condition (denominator). Astrocyte dendritic complexity (quantified using Sholl analysis d, f) and volume (e) in animals under the conditions indicated. Note differences in dendritic morphology of representative cells (left; arrowheads in d point to somata, purple and dendrites, yellow) and their tracings (middle), color coded for changes in the number of branches at concentric circles of increasing radii (right). Raw data and histogram of astrocytic cell volumes (e) and plot of the number of crossings as a function of radial distance (f), averaged across 10–14 cells from three animals in each cohort. g Scatter plot of volume versus maximum crossings for astrocytes in epileptic (pink), nonepileptic (green), and D-serine infused animals (blue). ***p < 0.001, ****p < 0.0001, one-way ANOVA with a Dunnett’s post-hoc correction. Error bars represent SEM.