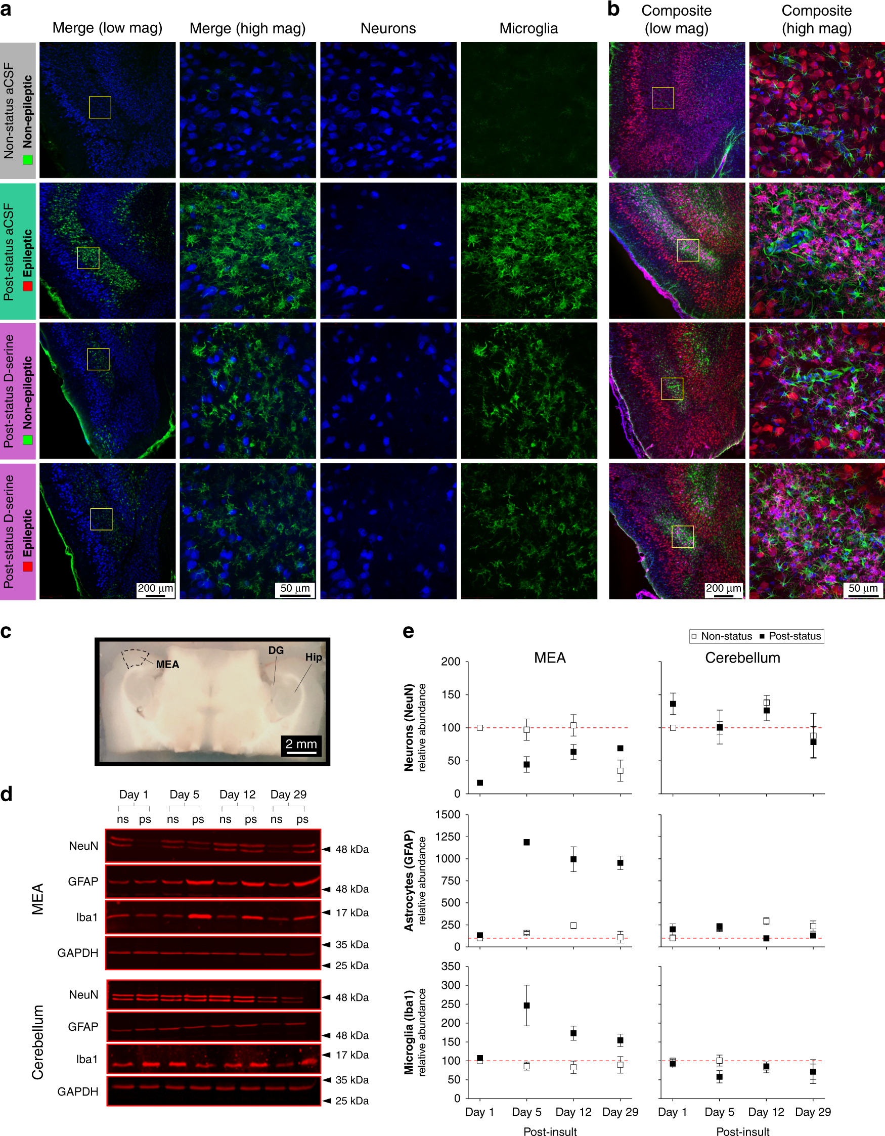
Fig. 4: Focal application of D-serine limits microglia proliferation and/or infiltration into layer 3 of the MEA.
From: D-serine mitigates cell loss associated with temporal lobe epilepsy

a Immunofluorescence images of the MEA in non-status (controls) and post-status rats treated with D-serine or aCSF (vehicle). Neurons immunoassayed with fluorescently tagged antibodies against NeuN (blue) and microglia with the anti-CD11b antibody, OX42 (green), shown merged (leftmost panels) and separately as high magnification images of the boxed areas in panels to the left (yellow). b Quadruple immunostaining of neurons (blue), astrocytes (green), microglia (magenta), and nuclei (blue) highlighting complete neuroglia pathology within MEA of post-status rats treated with D-serine or aCSF (panels on right are high magnification images of the boxed regions in panels on left). c Section of the brain slice containing the MEA that was micro dissected out for use in immunoblotting (DG dentate gurus, Hip hippocampus). Roughly four sections (600 μm thick) per hemisphere were harvested from each animal and pooled. Cerebellar tissue from these brains was used as control. d Representative immunoblots for NeuN (neurons), GFAP (astrocytes), and Iba1 (microglia) for MEA and cerebellum harvested from non-status (ns) and post-status (ps) rats 1, 5, 12, and 29 days post insult. GAPDH was used as loading control. Relative positions of standard molecular weight markers indicated to the right of each panel (for full scans see Supplementary Fig. 5). e Time course of changes in relative abundance of NeuN (neurons), GFAP (astrocytes), and Iba1 (microglia) in MEA and cerebellum quantified from the immunoblots (n = 3). Error bars represent SEM.