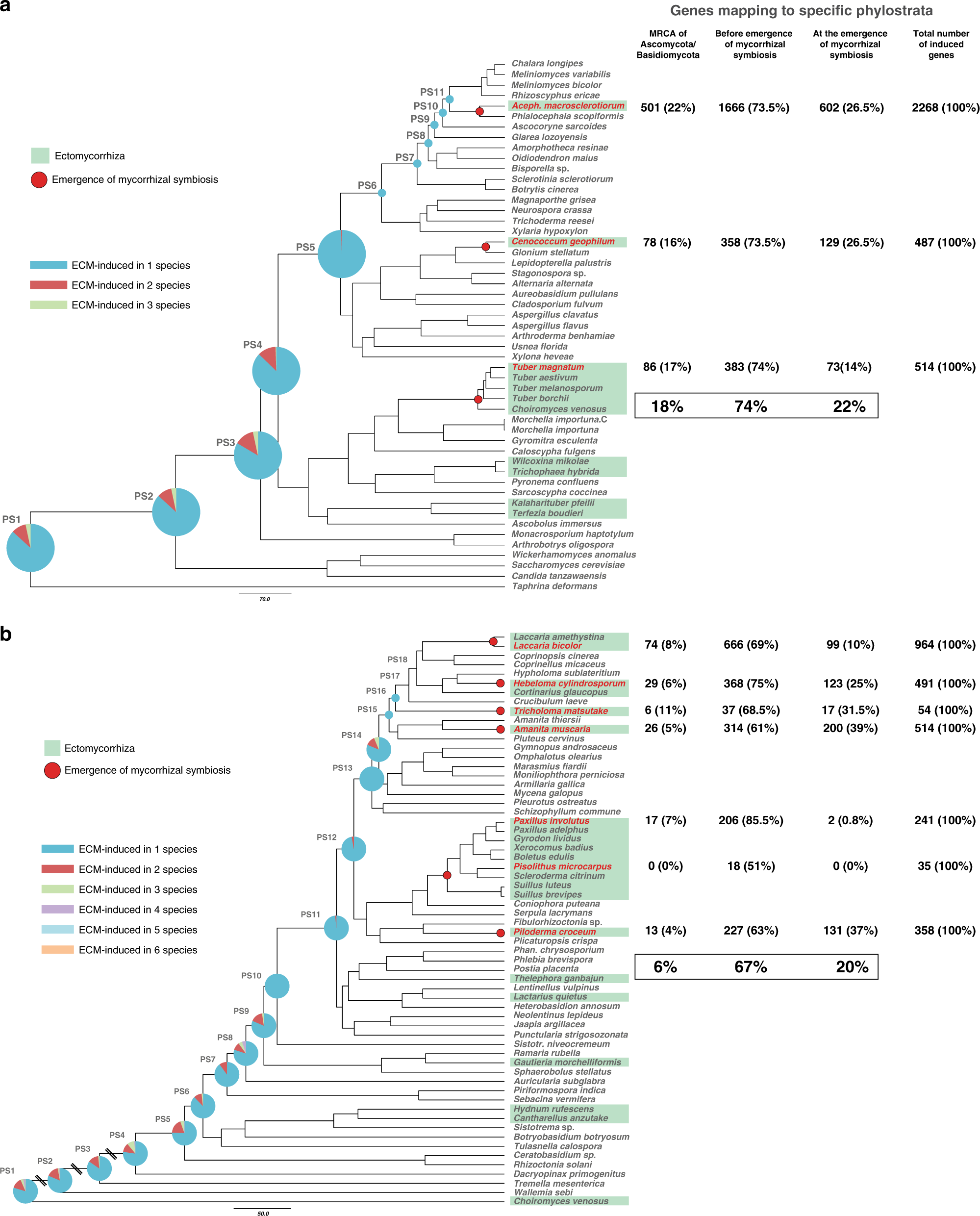
Fig. 6: Phylostratigraphy for ectomycorrhiza-specific upregulated genes.

Pie charts on the time-calibrated trees represent the number of gene clusters containing ectomycorrhiza-specific upregulated genes from the species compared. Numbers and percentage of genes mapping to phylostrata are shown on the right of the trees. Ectomycorrhizal species used for the comparison are in green boxes. Upregulated genes were selected according to FDR adjusted P value < 0.05. a Ascomycota, the fold change (FC) used for defining ectomycorrhiza-specific upregulated genes was FC ≥ 5. b Basidiomycota, the FC used for defining ectomycorrhiza-specific upregulated genes was FC ≥ 5. See Supplementary Data 9 for the identified phylostrata containing ectomycorrhiza-upregulated genes and enrichment statistics. Source data are provided as a Source data Fig. 4.