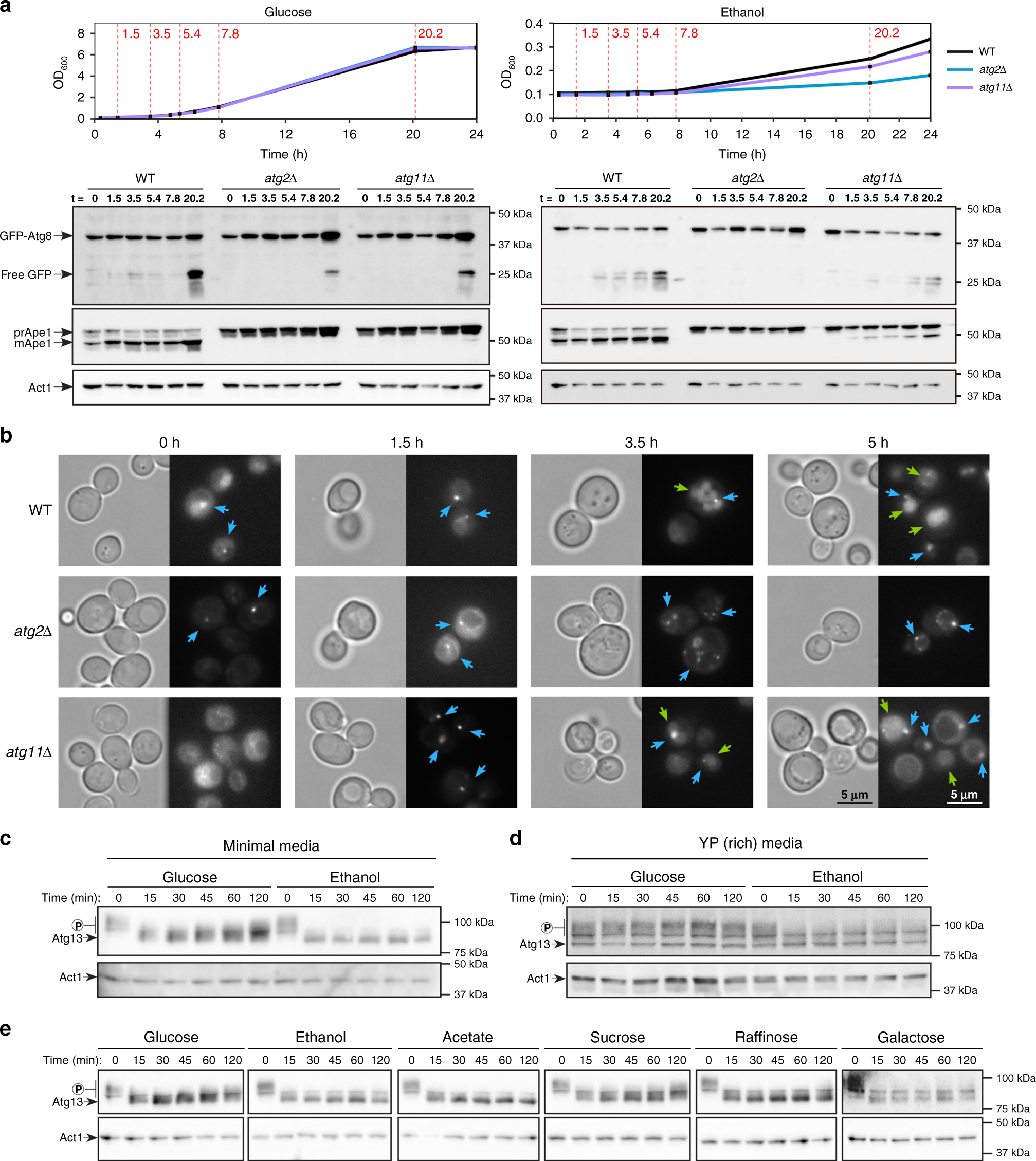
Fig. 3: The presence of respiratory sources of carbon is sufficient to induce bulk autophagy.

a WT (black), atg2Δ (blue) and atg11Δ (purple) cells were sampled at indicated time points (upper panels) and GFP-Atg8 cleavage and Ape1 maturation assessed (lower panels) following inoculation to glucose or ethanol media. Shown are individual growth curves of cultures sampled for western blotting and microscopy in b. b PAS formation in WT, atg2Δ and atg11Δ cells expressing GFP-Atg8 inoculated to ethanol media. Blue arrows indicate PAS formation, whereas green arrows show accumulation of diffuse GFP signal indicating delivery of cargo to the vacuole by autophagy. c Phosphorylation of Atg13 in wild-type cells grown on glucose or ethanol media. d Phosphorylation of Atg13 in wild-type cells grown on yeast extract-peptone (YP) rich media containing glucose or ethanol as carbon sources. e Phosphorylation of Atg13 on synthetic media containing a range of carbon sources. Data are from single representative experiments that were reproduced twice (b, d, e) or three times (a, c).