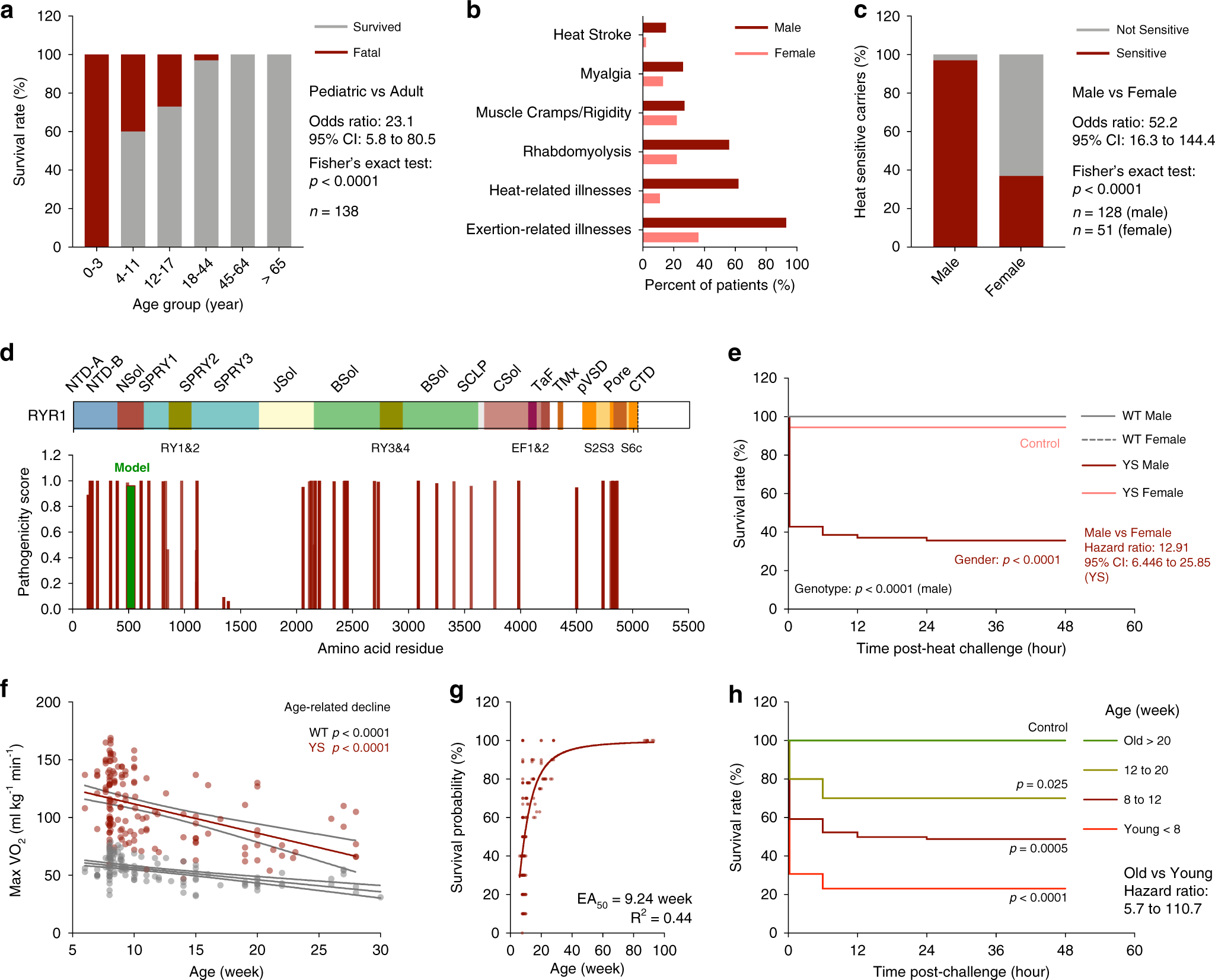
Fig. 1: Heat intolerance in patients and mice with RYR1 pathogenic variants associated with malignant hyperthermia susceptibility (MHS).
From: Adaptive thermogenesis enhances the life-threatening response to heat in mice with an Ryr1 mutation

a Survival rate of heat intolerant patients carrying RYR1 variants associated with MHS among age groups. b Symptoms associated with heat intolerance in male and female carriers. c Proportion of symptomatic carriers with heat-intolerant symptoms in male and female carriers. d Pathogenicity of RYR1 variants associated with heat-sensitivity. e Kaplan–Meier analysis of the survival rate of WT (n = 50, male and n = 12, female) and YS (n = 70, male and n = 18, female) mice after acute heat challenge. f Relationship of the age of mice and maxVO2 during acute heat challenge in WT (n = 125) and YS (n = 151) mice. g Effect of age on the estimated survival probability of YS mice (n = 159) after acute heat challenge. h Kaplan–Meier analysis of the heat challenge survival rate of YS mice (n = 124) grouped by age. All mice were housed at room ambient temperature (20.2 ± 0.4 °C) prior to heat challenge. All mice were within the controlled age range (8.9 ± 0.9 week old) at the time of the study, except for the age-dependent experiments (f–h). P values are indicated as analyzed by Fisher’s exact test (a, c), Mantel–Cox log-rank test (e, h), and F-test for deviation from zero-slope of linear regression (f). All statistical tests are two-sided. R2 values are indicated to quantify goodness-of-fit to non-linear regression with variable slope (g). Data are represented as mean ± 95% confidence intervals (CI) from the linear best-fit line (f). Survival probability of each muse is estimated based on the survival rate from ten mice in the respective age subgroups (g). Effect of age of the YS mice on survival of the heat challenge was determined by assessing survival probability as a function of age. The EA50 is defined as the half-maximal effective age (g). The effect of age on survival of individuals (panel a) with RYR1 mutations was also assessed. The pediatric subgroup is defined as 17 years of age and younger, and the adult subgroup is defined as 18 years of age and older. Sample sizes, odds ratios, and 95% confidence intervals (CI) are indicated. Source data are provided as a source data file.