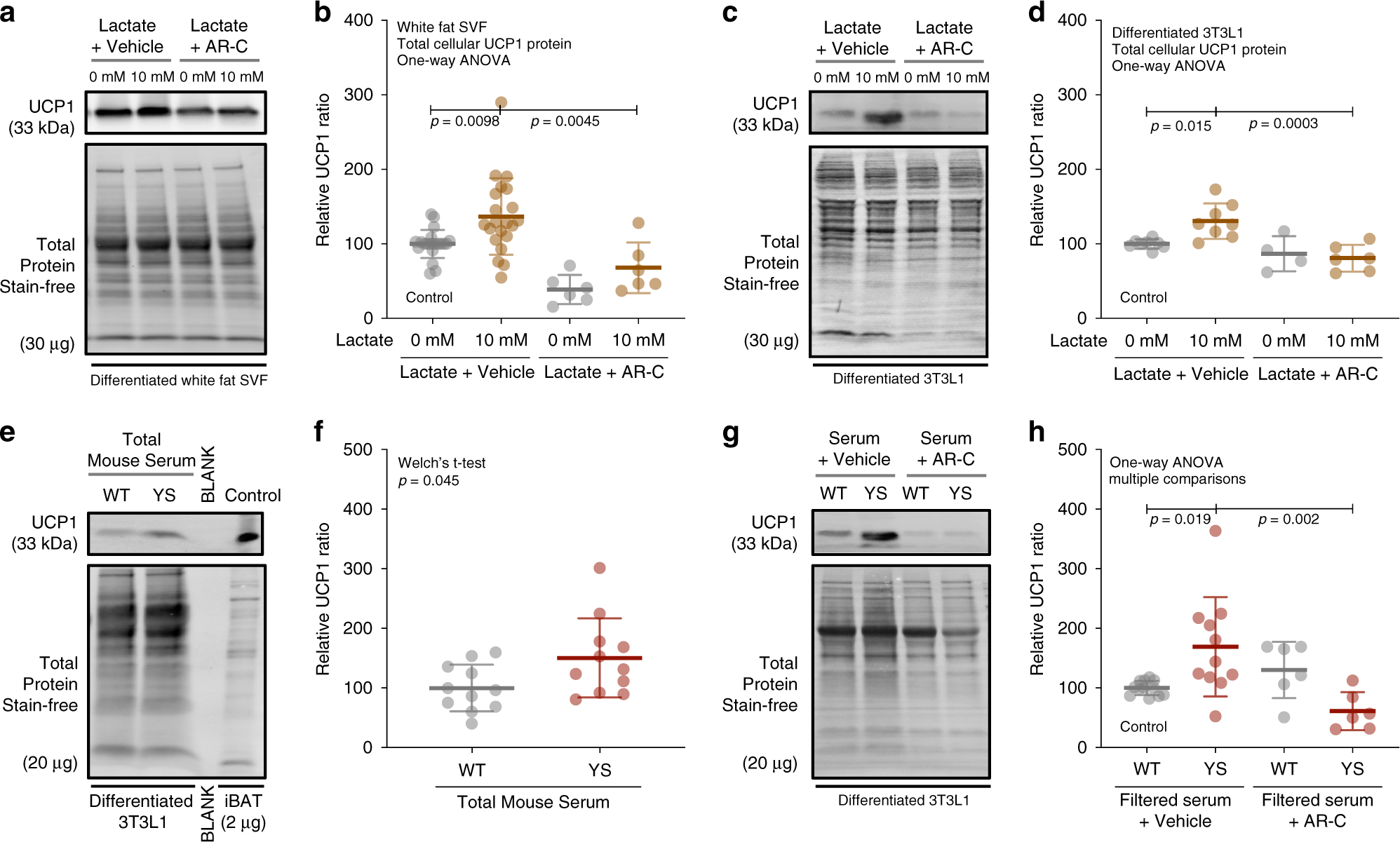
Fig. 8: Lactate promotes brown adipogenesis in white preadipocytes.
From: Adaptive thermogenesis enhances the life-threatening response to heat in mice with an Ryr1 mutation

a, b Representative immunoblots (a) and relative protein levels (b) for mitochondrial uncoupling protein UCP1 in differentiation assay of inguinal white adipose tissue (iWAT) SVF cells treated with vehicle (n = 21), lactate (n = 21), MCT1/2 inhibitor (n = 6) or both (n = 6). c, d Representative immunoblots (c) and relative protein levels (d) for UCP1 in differentiation assay of 3T3-L1 preadipocytes treated with vehicle (n = 8), lactate (n = 8), MCT1/2 inhibitor (n = 4) or both (n = 6). e, f Representative immunoblots (e) and relative protein levels (f) for UCP1 in differentiation assay of 3T3-L1 preadipocytes treated with unfiltered serum (10%) from WT (n = 11) or YS (n = 11) mice. g, h Representative immunoblots (g) and relative protein levels (h) for UCP1 in differentiation assay 3T3-L1 preadipocytes treated with 10 kb-filtered serum (20%) from WT and YS mice, with (WT, n = 12, YS, n = 11) or without (WT, n = 6, YS, n = 6) the MCT1/2 inhibitor. P values are indicated as analyzed by ordinary one-way analysis of variance (ANOVA) with Dunnett’s multiple comparisons test (b, d, h), Welch’s t test (f). All statistical tests are two-sided. Data are represented as mean ± standard deviation. Relative protein levels are determined as protein levels normalized to vehicle (a, b) or wild-type mouse serum (f, h) treated controls. Source data are provided as a source data file.