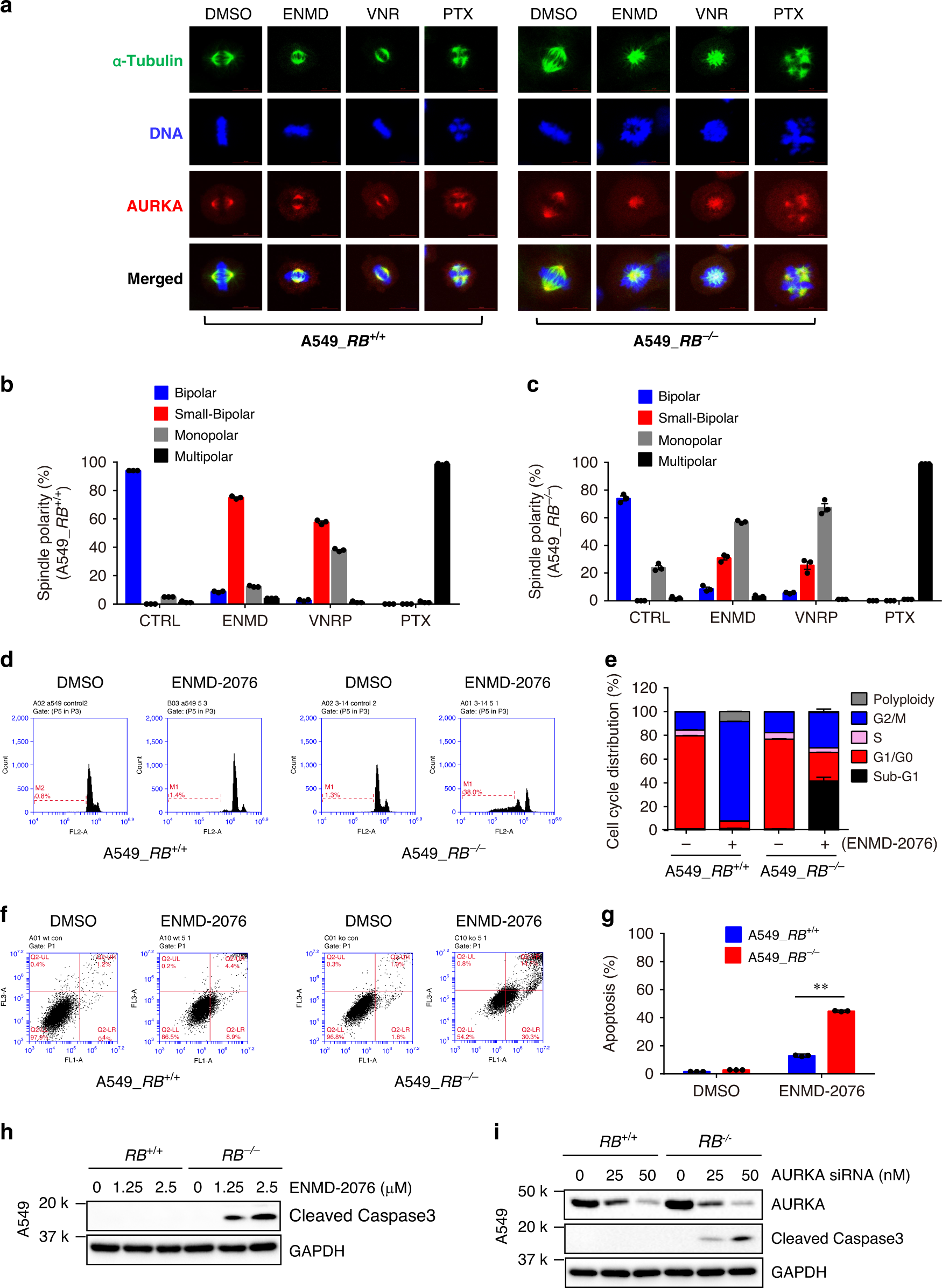
Fig. 7: AURKA inhibition induces abnormal spindle formation and apoptosis in RB1−/− lung cancer cells.

a–c Spindle morphology analysis of mitotic cells treated with AURKA inhibitor and microtubule polymerization inhibitors. A549 RB1+/+ and RB1−/− cells were treated with 2.5 μM ENMD-2076 (ENMD), 25 nM vinorelbine (VNR) and 25 nM paclitaxel (PTX) for 24 h. Bortezomib (100 nM) was added at the last 2 h. a The spindle and mitotic DNA were analyzed with the immunofluorescence staining of α-tubulin (green), AURKA (red), and DNA (blue). Scale bars, 10 μm. b, c All the mitotic cells from the confocal images were analyzed for spindle polarity and quantitated based on four criteria: normal bipolar, small (short) bipolar, monopolar, and multipolar. Data are presented as mean ± SEM (n = 3 independent experiments. For each experiment, total 93–558 mitotic A549 RB1+/+ cells (b) and total 88-580 mitotic A549 RB1−/− cells from each treatment condition were analyzed). d, e Effect of AURKA inhibitor on the cell cycle progression of A549 RB1+/+ and RB1−/− cells. Cells were treated with 2.5 μM ENMD-2076 for 48 h and the cell cycle was analyzed by flow cytometry. X-axis represents propidium iodide and Y-axis represents cell count. Data are presented as mean ± SEM (n = 3 independent experiments). f, g Effect of AURKA inhibitor on apoptosis of A549 RB1+/+ and RB1−/− cells. Cells were treated with 2.5 μM ENMD-2076 for 72 h and cell apoptosis was measured with Annexin V-FITC/propidium iodide staining. X-axis represents Annexin V-FITC and Y-axis represents propidium iodide. Data are presented as mean ± SEM (n = 3 independent experiments). **P < 0.01 between two indicated groups, determined using two-sided Student’s t test. h, i Effect of AURKA inhibitor on apoptosis of A549 RB1+/+ and RB1−/− cells. Cells were treated with the indicated concentrations of ENMD-2076 (h) or AURKA siRNA (i) for 72 h and cell apoptosis was measured with the Western blots of cleaved caspase-3.