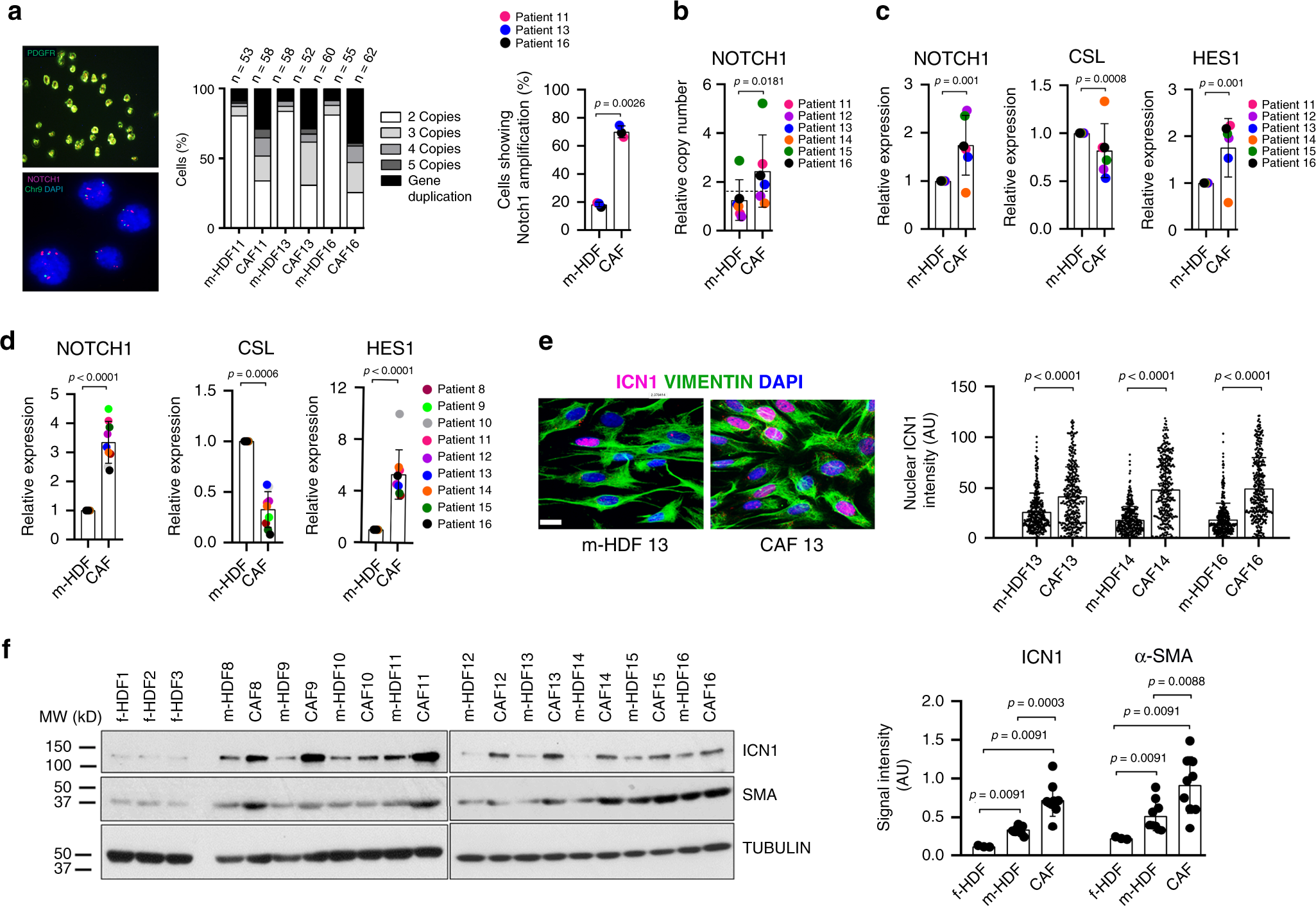
Fig. 2: NOTCH1 gene amplification and overexpression in CAFs.

a Fluorescence-guided laser capture micro-dissection (LCM) followed by FISH analysis of NOTCH1 gene copy number in fibroblasts (PDGFRα positive) of SCC lesions versus unaffected flanking skin from the same patients. Representative images and quantification of percentage of cells with NOTCH1 copy number variations. Frozen blocks of SCC samples were the same from which CAFs analyzed in Fig. 1d were derived. The number of analyzed nuclei (n) obtained from two independent experiments are shown on top of the corresponding bar. Overall quantification and statistical significance of percentage of cells with NOTCH1 amplification in CAFs versus m-HDFs from three different patients. Mean ± s.d. Two-tailed paired t-test, **p < 0.01. n(patients, CAF) = 3, n(patients, m-HDF) = 3. Additional representative images are shown in Supplementary Fig. 1a. b LCM followed by qPCR analysis of NOTCH1 gene copy number in fibroblasts (PDGFRα positive) from SCC lesions (CAF) and unaffected flanking skin (m-HDF) of same patients as in Fig. 1d, compared to similarly captured cells from three unmatched healthy donors. Mean ± s.d. Two-tailed paired t-test, *p < 0.05. n(patients, CAF) = 6, n(patients, m-HDF) = 6, and n(healthy donor, f-HDF) = 3. c LCM followed by RT-qPCR analysis of NOTCH1, CSL, and HES1 mRNA expression in laser-captured fibroblasts associated with SCC (CAF) versus fibroblasts from flanking unaffected skin (m-HDFs) from the same samples as in b. Mean ± s.d. One sample t-test, ***p < 0.001. n(patients, CAF) = 6, n(patients, m-HDF) = 6. d RT-qPCR analysis of NOTCH1, CSL, and HES1 mRNA expression in early passage SCC-derived fibroblasts versus matched fibroblasts from flanking unaffected skin from the same samples as in Fig. 1d. Mean ± s.d. One sample t-test, ***p < 0.001, ****p < 0.0001. n(CAF strain) = 9, n(m-HDF strain) = 9. e Representative images and quantification of immunofluorescence analysis of ICN1 (magenta) coupled with VIMENTIN (green) of m-HDF and CAF strains. ICN1 signal intensity for each individual cell is indicated by scatter dot plot. Scale bar, 10 μm. >343 cells were counted per sample. Mean ± s.d, two-tailed Mann–Whitney test, ****p < 0.0001. n(CAF strain) = 3, n(m-HDF strain) = 3. f Immunoblotting with antibodies against ICN1, α-SMA, and γ-TUBULIN of f-HDFs, m-HDFs, and CAFs as in Fig. 1d. Densitometric quantification of ICN1 protein levels after γ-TUBULIN normalization. Mean ± s.d, two-tailed Mann–Whitney test, **p < 0.0, ***p < 0.001. n(CAF strain) = 9, n(m-HDF strain) = 9, and n(f-HDF strain) = 3.